行家说Display
LED新型显示产业智库
关注公众号
PCB|盘点2020年9月PCB企业签约、开工、竣工等项目汇总
CINNO · 2020-10-15
PCB|盘点2020年9月PCB企业签约、开工、竣工等项目汇总
 
来源:HNPCA整理
1、中络电子
9月30日,全市重大工业项目第三次集中开工竣工井开区分会场暨中络电子多层高精密度线路板项目竣工活动举行。据了解,江西中络电子高密度线路板项目,总投资20亿元,建成后可形成年产240万平米高精密度线路板生产能力。目前该企业拥有一条国际先进水平的黑影线,运用石墨烯的工作原理完成孔的导通性,全长110米,为国内最长的生产线。
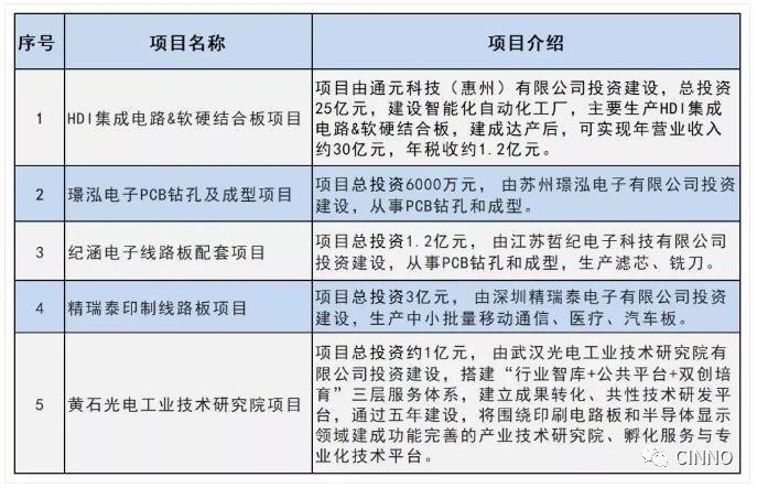
2、通元科技
9月28日上午,肇庆(四会)电子信息产业园PCB项目暨净水厂集中动工仪式举行,通元科技(惠州)有限公司等4个重点项目和肇庆(四会)电子信息产业园PCB净水厂项目集中动工。
据悉,通元科技(四会)有限公司是由通元集团投资建设专门生产HDI及软硬结合线路板的企业,总投资为20亿元,用地面积135亩,年产HDI、多层板、软板及软硬结合板约180万㎡。预计年产值20亿元,预计年创税收8000万元。
3、博钰电子
9月28日,由广东博钰电子有限公司超高导金属基覆铜板生产项目签约龙南,总投资5亿元,其中固定资产投资3亿元。主要生产经营高端金属基覆铜板、超高导热胶膜、铝板阳极氧化、多层板内层加压合加钻孔代工、高精密FPC及软硬结合板等。
4、东莞宇宙电路板
9月28日,由东莞宇宙电路板设备有限公司投资的印制电路板设备生产服务项目签约龙南。总投资1.2亿元,其中固定资产投资9200万元,主要生产经营电路板设备生产、销售、售后服务及技术研发。
5、光洋股份
9月28日,常州光洋轴承股份有限公司发布公告,拟以自有资金人民币10,000万元收购株式会社SI FLEX持有的威海世一电子有限公司和株式会社SI TECH持有的威海高亚泰电子有限公司100%的股权。
其中威海世一股权交易价格人民币8,000万元;威海高亚泰股权交易价格人民币2,000万元。本次收购股权交易完成后,公司将持有威海世一及威海高亚泰各100%股权。
6、杰赛科技
9月28日,广州杰赛科技股份有限公司与中电天奥有限公司举行战略合作协议签约仪式。据悉,杰赛科技连续三年荣膺中电天奥优秀供应商,此次《战略合作协议》的签署是在优势互补的基础上践行深度融合的战略合作伙伴关系。
7、恒利源电子线路板
9月28日,2020年第三季度广西“双百双新”产业项目集中开竣工活动在防城港举行。恒利源电子线路板科技产业园项目属于开工项目。据悉,此项目于今年6月22日签约,计划总投资10亿元,落户广西北海。项目分两期建设,一期建设电子线路板标准化厂房十五栋,面积约9万㎡;二期建设集研发、加工、销售线路板电子产品及配件于一体的电子科技产业园项目,年生产加工线路板600万㎡。
8、坤弘通讯电路板
9月28日,2020年第三季度广西“双百双新”产业项目集中开竣工活动在防城港举行。桂林坤弘通讯电路板研发及生产基地项目属于竣工项目。据悉,此项目于今年1月22日落户桂林高新区七星区。一期投资1亿元,占地20000㎡,现已建成2条贴片线、1条插件焊接线、老化测试等配套设备。1期项目年内新增产值近20亿元,项目全部达产后,可形成产值130亿元,实现利税6亿元,弥补广西量子通信领域空白。
9、生益电子
9月28日,生益电子四期项目举行开工仪式。据了解,四期项目投资22.8亿元人民币,包括东城工厂(四期)5G应用领域高速高密印制电路板扩建升级项目和研发中心建设项目。产品将广泛应用于5G基站建设、网络传输储存、消费电子、工控等应用领域,产品结构属于公司产品线中相对高端的PCB产品。
10、蓝建集团
9月24日,福建蓝建集团南丰印制线路板项目签约仪式举行。据了解,该项目总投资为10亿元,项目全部建成投产后,预计年产能约300万㎡的PCB及上下游产品,年产值10亿元以上,提供就业岗位1500人以上。
11、柳鑫实业
9月26日,深圳市资本运营集团有限公司收购深圳市柳鑫实业股份有限公司51%股权签约仪式在柳鑫实业举行。深圳资本集团此次合计出资3.17亿元,通过股权受让与增资扩股方式,持有柳鑫实业51%的股权比例,成为柳鑫实业控股股东。
12、宇柏林
宇柏林科技股份有限公司在江西新投资的高端印制电路板项目将于2020年10月9日-10月10日启动奠基仪式。据悉,该项目计划总投资20亿,占地面积182亩。规划每月生产30万尺多层板、5万㎡HDI、1万㎡软硬结合板。将分三期建设,预计全部建成后,可达月产能36万㎡。
13、建滔集团
9月25日,由时代云英(TCE)承建的建滔覆铜板园区正式签约,该项目是建滔集团首个智慧园区项目,位于深圳市宝安区石岩街道。
14、金信诺
近日,信丰金信诺安泰诺高新技术有限公司投资将近2亿元的技改项目正式投产,产品由原来的单面板、双面板、四层板提高到平均层次是8到10层,量产平均是20到30层,产能提高1.5到2倍,产值翻了2到3倍,老厂区焕发新活力,厂线自动化、智能化、数字化。
15、肇庆新区电子信息产业园
9月21日,2020肇庆新区、鼎湖区深圳电子信息产业招商推介会在深圳举行。在本次招商推介会上,深圳市晶鸿电子有限公司、深圳市德尔西电子有限公司、深圳市宏利超显光电科技有限公司、深圳市智晟鑫科技有限公司、深圳市锐欧光学电子有限公司、深圳天华机器设备有限公司、广州杰士莱电子有限公司等电子信息企业等11家企业与肇庆新区、鼎湖区集中签约,投资额总计约38亿元,其中有9个项目选址在肇庆新区电子信息产业园。
16、遂宁伙伴智造谷
9月22日上午,遂宁伙伴智造谷电子配套产业园项目开工仪式在遂宁市经开区举行,据悉,该项目地处遂宁经济开发区核心区域,是千亿产业聚集区,拥有西部电子元器件制造、电路板制造和新光源制造三大中心。
17、2020黄石(江苏)产业投资推介会
9月18日,山河万里共·苏黄一家亲2020黄石(江苏)产业投资推介会在苏州举办,此次招商推介会签约31个项目,项目投资总金额281.6亿。其中现场签约22个项目,场外同步签约9个项目。与PCB相关的有:
PCB|盘点2020年9月PCB企业签约、开工、竣工等项目汇总
18、科诺桥
9月16日,深汕合作区产业项目-科诺桥FPC专用高分子新型薄膜材料项目奠基开工,计划在两年内建成。据悉,该项目占地面积1.89万㎡,建筑总面积约5.6万㎡,预计投资额2.5亿元。项目建成后,主要从事FPC电磁屏蔽膜、导电胶膜等的研发、生产和销售。
19、斯坦得
9月16日,斯坦得LDI感光干膜及半导体光刻胶项目于安徽马鞍山当涂县举行集中签约仪式。据悉,该项目总投资15亿元,分2期建设。其中,一期投资5.2亿元,建设年产1.2亿平米LDI感光干膜、4万吨特种树脂、1.6万吨半导体光刻胶光引发剂生产项目;二期项目建设特种树脂、半导体光刻胶光引发剂项目。
20、四会富仕
9月15日,四会富仕与四会市政府签订项目投资协议书,拟在四会市龙甫镇肇庆(四会)电子信息产业园内,投建年产200万㎡高可靠5G通信电路板基地。项目预计总投资10亿元,规划总面积约100亩。
21、住友电工
近日,住友电气工业株式会社宣布已成功量产基于氟树脂的新型柔性电路板,其特点是在毫米波波段,传输损耗低。与LCP相比,氟树脂的介电常数和介电损耗因子更低,从而能进一步降低传输损耗(在40 GHz频段)。频率越高,表明的特性越明显。
22、特创电子
9月12日2020世界制造业大会江淮线上经济论坛在合肥举行,同时在安徽省16个市设分会场,与主会场视频连线。其中,安庆市的“年产800万㎡高密度印制电路板及柔性线路板项目”将在主会场签约,该项目由惠州市特创电子科技有限公司投资,总投资约25亿元,固定资产投资约20亿。
23、上达电子
9月11日,上达电子江苏邳州COF项目投产仪式、2020中国邳州半导体材料投资推介会暨显示驱动IC产业进口替代专家论坛举办。据了解,本次在邳州工厂投入的是业内最先进的COF量产线,能够量产7微米线路的COF产品。
预计在10月后制程产能可以达到7.5KK/月,2021年3月全制程产能可以达到15KK/月,2021年年底全制程产能达到30KK/月,以应对国内新兴的,亟待填补的COF显示驱动芯片载板市场。
24、弘信柔性电子科技
1、9月10日上午,江西弘信柔性电子科技有限公司投产仪式在江西省鹰潭市高新区举行。江西弘信柔性电子科技有限公司软硬结合板项目,于去年9月签约落户鹰潭高新区,得到了鹰潭的大力支持,分2期进行,历时一年建设,一期项目顺利实现投产,项目完全建成后,预计年产软硬结合板将达44万平米,年产值将达20亿元。
2、9月4日,弘信电子控股子公司荆门弘毅电子科技有限公司与荆门市东宝区招商局签署《柔性电子智能制造产业园二期项目投资协议书》。荆门弘毅拟在东宝区投资建设柔性电子智能制造产业园二期项目。
该项目计划总投资4.1亿元,预计建设期1年。弘信电子此次对外投资拟将公司的大批量LCM等业务,大量由荆门工厂承接,实现订单毛利率及净利率的大幅提升。
25、得润电子
9月8日,得润华麟电路项目签约仪式在盐城高新区举行。该项目由深圳得润电子投资建设,项目分2期实施。主要产品为摄像头软硬结合板、LED支架和光学镜头等,全部投产达效后,预计年可实现开票销售30亿元。
26、生益科技/电子
9月8日,东莞全球先进制造招商大会举行,据悉,共发布签约216个项目,涉及金额3255.079亿元。其中,PCB相关项目:1、生益电子高端印制电路板项目,投资方是生益电子公司;2、生益科技覆铜板项目,投资方是广东生益科技股份有限公司。
- END -
相关标签
最新活动
往届回顾