行家说Display
LED新型显示产业智库
关注公众号
技术|常用LED驱动电路原理图详解及各类电源性能之比较
慧聪LED屏网 · 2023-12-19
LED驱动电路的主要功能是将交流电压转换为恒流电源,同时按照LED器件的要求完成与LED的电压和电流的匹配。按常用LED驱动电路的不同,LED驱动电源通常可以分为三大类,一是开关恒流源,二是线性IC电源,三是阻容降压电源。
01
开关恒流电路
采用变压器将高压变为低压,并进行整流滤波,以便输出稳定的低压直流电。开关恒流源又分隔离式电源和非隔离式电源,隔离是指输出高低电压隔离,安全性非常高,所以对外壳绝缘性要求不高。非隔离安全性稍差,但成本也相对低,传统节能灯就是采用非隔离电源,采用绝缘塑料外壳防护。开关电源的安全性相对较高(一般是输出低压),性能稳定,缺点是电路复杂、价格较高。开关电源技术成熟,性能稳定,是目前LED照明的主流电源。
技术|常用LED驱动电路原理图详解及各类电源性能之比较
技术|常用LED驱动电路原理图详解及各类电源性能之比较
02
线性IC电源
采用一个IC或多个IC来分配电压,电子元器件种类少,功率因数、电源效率非常高,不需要电解电容,寿命长,成本低。缺点是输出高压非隔离,有频闪,要求外壳做好防触电隔离保护。市面上宣称无(去)电解电容,超长寿命的,均是采用线性IC电源。IC驱电源具有高可靠性,GX率低成本优势,是未来理想的LED驱动电源。
技术|常用LED驱动电路原理图详解及各类电源性能之比较
03
阻容降压电源驱动电路
采用一个电容通过其充放电来提供驱动电流,电路简单,成本低,但性能差,稳定性差,在电网电压波动时及容易烧坏LED,同时输出高压非隔离,要求绝缘防护外壳。功率因数低,寿命短,一般只适于经济型小功率产品(5W以内)。功率高的产品,输出电流大,电容不能提供大电流,否则容易烧坏,另外国家对高功率灯具的功率因数有要求,即7W以上的功率因数要求大于0.7,但是阻容降压电源远远达不到(一般在0.2-0.3之间),所以高功率产品不宜采用阻容降压电源。市场上,要求不高的低端型的产品,几乎全部是采用阻容降压电源,另外,一些高功率的便宜的低端产品,也是采用阻容降压电源。
技术|常用LED驱动电路原理图详解及各类电源性能之比较
04
LED驱动原理
正向压降(VF)和正向电流的(IF)关系曲线,由曲线可知,当正向电压超过某个阈值(约2V),即通常所说的导通电压之后,可近似认为,IF与VF成正比。见表是当前主要超高亮LED的电气特性。由表可知,当前超高亮LED的Z高IF可达1A,而VF通常为2~4V。
由于LED的光特性通常都描述为电流的函数,而不是电压的函数,光通量(φV)与IF的关系曲线,因此,采用恒流源led驱动电路可以更好地控制亮度。此外,LED的正向压降变化范围比较大(Z大可达1V以上),而由上图中的VF-IF曲线可知,VF的微小变化会引起较大的,IF变化,从而引起亮度的较大变化。
LED的温度与光通量(φV)关系曲线,由下图可知光通量与温度成反比,85℃时的光通量是25℃时的一半,而一40℃时光输出是25℃时的1.8倍。温度的变化对LED的波长也有一定的影响,因此,良好的散热是LED保持恒定亮度的保证。
所以,采用恒压源驱动不能保证LED亮度的一致性,并且影响LED的可靠性、寿命和光衰。因此,超高亮LED通常采用恒流源驱动。
05
电源成本性能比较
以3W小球泡和16W日光灯管为例,各种电源成本比较:
技术|常用LED驱动电路原理图详解及各类电源性能之比较
可见,不同类别的电源,其成本差异是非常大的,其中过认证的开关隔离源Z贵,阻容降压电源Z便宜。
06
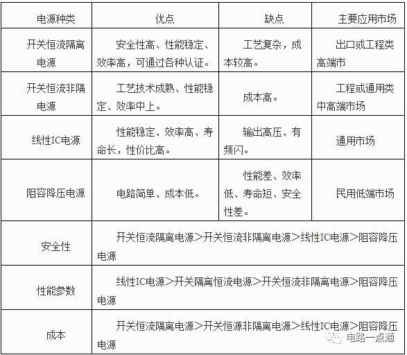
各类电源性能之比较
技术|常用LED驱动电路原理图详解及各类电源性能之比较
在中高端市场,开关恒流非隔离电源仍是市场的主流电源,厂家一般会在结构设计上进行防高压隔离。而在低端市场,大部份厂家是采用阻容降压电源,也有部分厂家采用线性IC电源(要求厂家有一定的设计能力)。
采用不同的电源,产品的性能及价格是不一样的,我们应该根据不同的市场选用不同的产品。
07
LED驱动设计思想
LED的发光原理是在它两端加上正向电压,使半导体中少数和多数载流子发生复合,放出过剩能量,从而引起光子的发射。
LED在可携式产品中背光源的地位已经不可动摇,即便是在大尺寸LCD的背光源当中,LED也开始挑战CCFL(冷阴极萤光灯)的主流地位;
而在照明领域,LED作为半导体照明关键的部件,更是因为顶着节能、环保、长寿命、免维护等诸多光环而受到市场的追捧。驱动电路是LED(发光二极管)产品的重要组成部分,无论在照明、背光源还是显示板领域,驱动电路技术架构的选择都应与具体的应用相匹配。
相关标签
最新活动
往届回顾