行家说Display
LED新型显示产业智库
关注公众号
2021年中国LED封装行业上市公司全方位对比
中国之光网 · 2021-10-19
2021年中国LED封装行业上市公司全方位对比
本文核心数据:LED封装行业上市公司营业收入、LED封装行业上市公司LED封装产品业务比例等。
LED封装产业上市公司汇总
01
LED封装是指将发光芯片封装起来从而达到保护芯片而不至于影响发光和散热的工序。目前,我国LED封装产业各环节的上市公司数量较多。
2021年中国LED封装行业上市公司全方位对比
2021年中国LED封装行业上市公司全方位对比
2021年中国LED封装行业上市公司全方位对比
2021年中国LED封装行业上市公司全方位对比
2021年中国LED封装行业上市公司全方位对比
2021年中国LED封装行业上市公司全方位对比
2021年中国LED封装行业上市公司全方位对比
2021年中国LED封装行业上市公司全方位对比
2021年中国LED封装行业上市公司全方位对比
LED封装行业上市公司业务布局对比
02
LED封装行业的上市公司中,大多数上市公司在国内外均有布局,但大部分公司主要集中于国内市场。从LED封装业务占比来看,瑞丰光电、国星光电、鸿利智汇等企业封装业务占比则较高,达到了80%以上。
2021年中国LED封装行业上市公司全方位对比
2021年中国LED封装行业上市公司全方位对比
2021年中国LED封装行业上市公司全方位对比
LED封装行业上市公司LED封装业务业绩对比
03
目前,我国LED封装行业的龙头为木林森,2020年其LED封装业务相关营收达到55.75亿元,远超其他公司。
2021年中国LED封装行业上市公司全方位对比
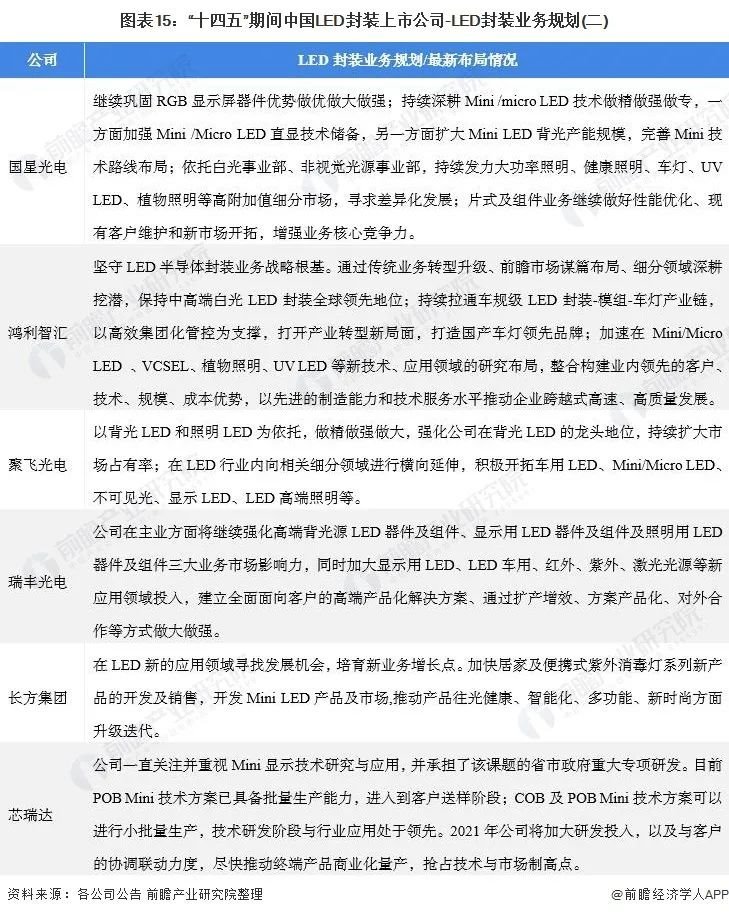
LED封装行业上市公司LED封装业务规划对比
04
近年来,显示技术加速迭代,Mini/Micro LED等新型显示技术为显示领域创造了更多想象空间,国产LED封装厂商加速布局新一代显示技术;此外,LED产品高端市场长期被国际厂商占据,国内厂商也开始积极调整产品结构升级,提高高端产品结构占比;同时,部分厂商也在努力开拓汽车照明、植物照明等新兴应用领域。
2021年中国LED封装行业上市公司全方位对比
2021年中国LED封装行业上市公司全方位对比
来源:前瞻产业研究院
最新活动
往届回顾