行家说Display
LED新型显示产业智库
关注公众号
上交所受理山东天岳科创板IPO申请
Rad聊碳化硅 · 2021-06-01
上交所受理山东天岳科创板IPO申请
上交所受理山东天岳科创板IPO申请
关注日常新闻
如果感觉文章很长
那是我们要走很远
科创板股票审核公开网站https://kcb.sse.com.cn/,山东天岳先进科技股份有限公司科创板首次公开发行股票招股说明书(申报稿)。山东天岳将在上海临港新片区建设碳化硅衬底生产基地,满足不断扩大的碳化硅半导体衬底材料的需求。公司的募投项目“碳化硅半导体材料项目”已被上海市发改委列入《2021 年上海市重大建设项目清单》。项目拟投资25亿,拟募集资金20亿。
上交所受理山东天岳科创板IPO申请
公司构成为:
上交所受理山东天岳科创板IPO申请
已同时具备半绝缘型碳化硅衬底材料和导电型碳化硅衬底材料的研发技术产业化能力,2018年到2020年,公司碳化硅衬底产量(各尺寸产量简单相加数)合计分别为 11,463 片、20,159 片和 47,538 片。主营业务收入3.4亿,其中半绝缘衬底3.4亿、导电型衬底0.02亿。
上交所受理山东天岳科创板IPO申请
共有员工451人(从2018年186人增加到2019年275人),其中博士9人、硕士29人、本科100人、专科222人、中专及以下91人,分别为生产人员324人、研发人员64人、管理人员57人、销售人员6人,年龄40岁以上26人、30-40岁210人、30岁以下215人。
上交所受理山东天岳科创板IPO申请
上交所受理山东天岳科创板IPO申请
截至 2020 年末,公司拥有授权专利 286 项,其中境内发明专利 66项,境外发明专利 1 项。
上交所受理山东天岳科创板IPO申请
上交所受理山东天岳科创板IPO申请
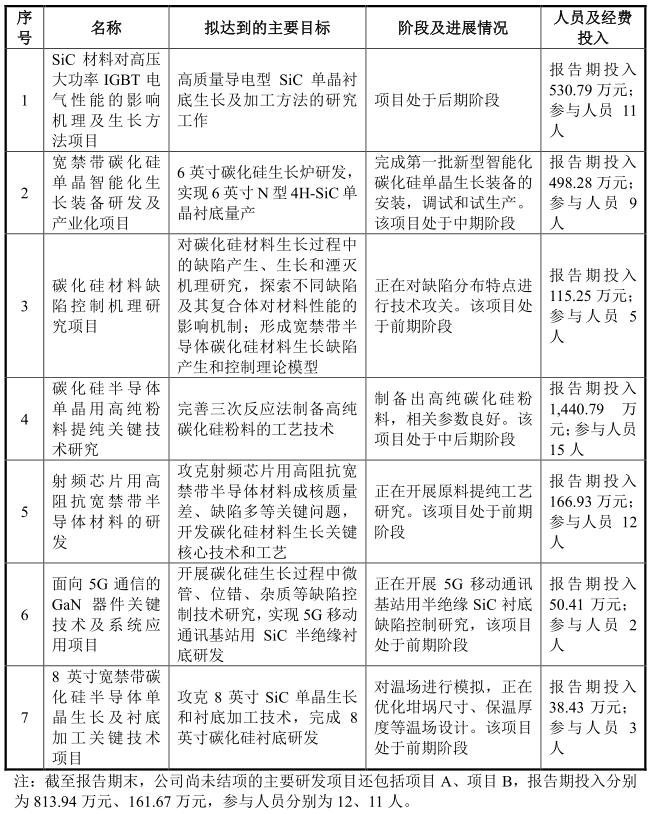
达到的产品为:
上交所受理山东天岳科创板IPO申请
上交所受理山东天岳科创板IPO申请
公司采购的原材料中,石墨件、石墨毡占比较高,为公司主要原材料。其中,石墨件包括坩埚和结构件,坩埚主要作为碳化硅粉合成和长晶的腔室,结构件则主要起固定等结构支撑作用,与坩埚、保温共同组成温场。石墨毡包括外保、上保、中保、下保,共同组成保温系统,覆盖在坩埚的外层,起保温作用。
上交所受理山东天岳科创板IPO申请
上交所受理山东天岳科创板IPO申请
电费:
To Be Continue
- 助你建立碳化硅全息地图 -
上交所受理山东天岳科创板IPO申请
Rad聊碳化硅
上交所受理山东天岳科创板IPO申请
鸿 Rad
兼修碳化硅的晶体博士生
15620600610
长按 扫码 获取完整 碳化硅知识地图
相关标签
最新活动
往届回顾