行家说Display
LED新型显示产业智库
关注公众号
三安光电:修改定增募资方案,拟募资不超70亿元
行家说Display · 2020-02-18
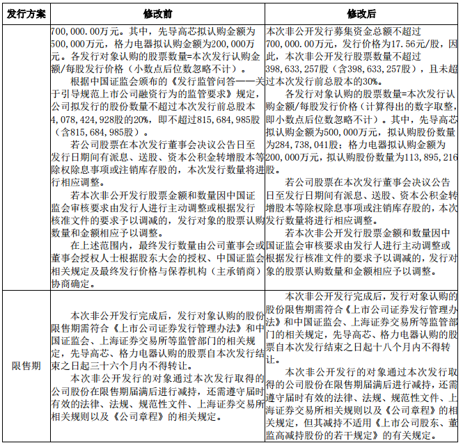
昨晚,根据再融资新规,三安光电修订非公开发行股票预案,拟募资不超70亿元,发行价17.56元/股,其中,先导高芯拟认购金额为50亿元,格力电器拟认购金额为20亿元。锁定期调整为,先导高芯、格力电器认购的股票自发行结束之日起18个月内不得转让(修订前为36个月内不得转让)。具体调整方案如下:
三安光电:修改定增募资方案,拟募资不超70亿元
三安光电:修改定增募资方案,拟募资不超70亿元
三安光电表示,除以上内容外,本次发行方案的其他内容不变。该事项尚需提交公司股东大会审议。
相关标签
最新活动
往届回顾