行家说Display
LED新型显示产业智库
关注公众号
大事件!国家科技奖揭晓在即 ,“高光效长寿命半导体照明关键技术与产业化”项目入围竞选
行家说Display · 2020-01-10
2019年国家科学技术奖颁奖典礼举行在即。虽然最终获奖名单尚未公布,但依照“不超过初评结果”的原则,多家上市公司有望获得殊荣。
查看2019年的初评名单,一个最显著的特点是:申报项目更加面向基础工业领域,比如石化、机械等,而中医药、大飞机等领域的项目令人耳目一新。
国家科技奖花落谁家?
国家科学技术奖由国务院设立,意在奖励在科技进步活动中作出突出贡献的公民、组织。
国家科学技术奖包括国家最高科学技术奖、国家自然科学奖、国家技术发明奖、国家科学技术进步奖、中华人民共和国国际科学技术合作奖等五大奖项。
大事件!国家科技奖揭晓在即 ,“高光效长寿命半导体照明关键技术与产业化”项目入围竞选
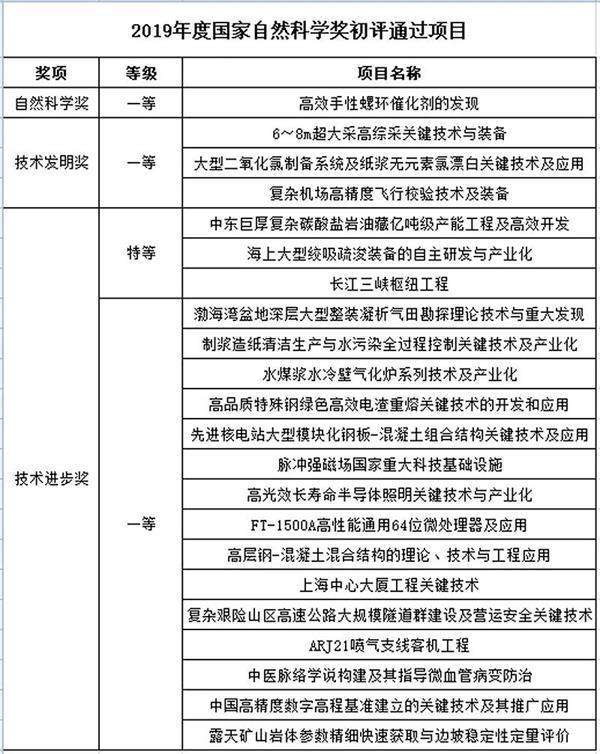
2019年国家科学技术奖初评结果显示,南开大学周其林等4人完成的“高效手性螺环催化剂的发现”项目入围自然科学奖一等奖提名。
技术发明奖初评名单显示,有三个项目获得一等奖提名,分别为:6~8m超大采高综采关键技术与装备、大型二氧化氯制备系统及纸浆无元素氯漂白关键技术及应用、复杂机场高精度飞行校验技术及装备。
而技术进步奖则“硕果累累”,入围特等奖的就有三项:中东巨厚复杂碳酸盐岩油藏亿吨级产能工程及高效开发、海上大型绞吸疏浚装备的自主研发与产业化、长江三峡枢纽工程。此外,水煤浆水冷壁气化炉系列技术及产业化、高光效长寿命半导体照明关键技术与产业化、高层钢-混凝土混合结构的理论、技术与工程应用等15项入围一等奖。
大事件!国家科技奖揭晓在即 ,“高光效长寿命半导体照明关键技术与产业化”项目入围竞选
其中,“高光效长寿命半导体照明关键技术与产业化”项目的背后有LED及第三代半导体龙头公司三安光电、新三板公司华联电子(联创光电控股子公司)、洲明科技、碧水源(通过控股子公司北京良业环境技术股份有限公司)、鸿利智汇、国星光电、光莆股份等。
能够入围国家科学技术进步奖评选,此乃LED行业一大喜事,也预祝“高光效长寿命半导体照明关键技术与产业化”项目最后能脱颖而出,夺奖归来!
(来源:东方财富网)
最新活动
往届回顾