行家说Display
LED新型显示产业智库
关注公众号
2019“中国城市夜经济影响力报告”发布!
近日,腾讯联合瞭望智库成立课题组,编写了国内目前首份从城市夜经济影响力角度切入城市夜经济研究的报告——
《中国城市夜经济影响力报告》(2019)
并在“腾讯·中国十大夜经济影响力城市颁奖典礼”上发布。
报告指出,目前中国60%的消费发生在夜间,夜经济发展已经成为提升城市活力、拉动中国发展的全新引擎。
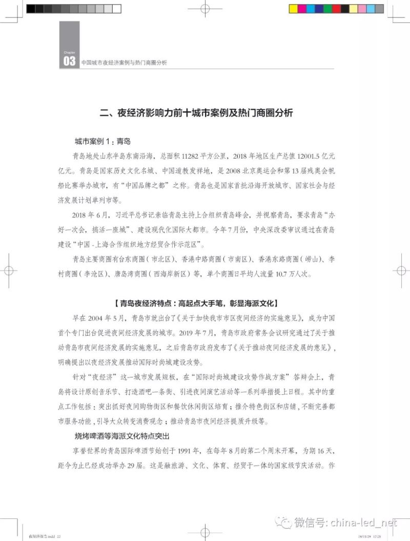
重庆、北京、长沙、青岛、深圳、广州、济南、成都、西安、石家庄入围中国夜经济影响力TOP10城市。
2019“中国城市夜经济影响力报告”发布!
中国50城夜经济影响力排行榜
中国城市夜经济影响力报告课题组
课题指导
汤耀国 侯晓楠 李啦
课题召集人
陈浩杰 许元荣 耿小勇 文琼
课题组成员
章雪 熊湘怡 白锦荷 关佳浩 安全 杨超 崔岩
孙旭 王大鹏 李叶利 李泽华 余衍飞
下拉查看完整版
2019中国城市夜经济影响力报告
2019“中国城市夜经济影响力报告”发布!
2019“中国城市夜经济影响力报告”发布!
2019“中国城市夜经济影响力报告”发布!
2019“中国城市夜经济影响力报告”发布!
2019“中国城市夜经济影响力报告”发布!
2019“中国城市夜经济影响力报告”发布!
2019“中国城市夜经济影响力报告”发布!
2019“中国城市夜经济影响力报告”发布!
2019“中国城市夜经济影响力报告”发布!
2019“中国城市夜经济影响力报告”发布!
2019“中国城市夜经济影响力报告”发布!
2019“中国城市夜经济影响力报告”发布!
2019“中国城市夜经济影响力报告”发布!
2019“中国城市夜经济影响力报告”发布!
2019“中国城市夜经济影响力报告”发布!
2019“中国城市夜经济影响力报告”发布!
2019“中国城市夜经济影响力报告”发布!
2019“中国城市夜经济影响力报告”发布!
2019“中国城市夜经济影响力报告”发布!
2019“中国城市夜经济影响力报告”发布!
2019“中国城市夜经济影响力报告”发布!
2019“中国城市夜经济影响力报告”发布!
2019“中国城市夜经济影响力报告”发布!
2019“中国城市夜经济影响力报告”发布!
2019“中国城市夜经济影响力报告”发布!
2019“中国城市夜经济影响力报告”发布!
2019“中国城市夜经济影响力报告”发布!
2019“中国城市夜经济影响力报告”发布!
2019“中国城市夜经济影响力报告”发布!
2019“中国城市夜经济影响力报告”发布!
2019“中国城市夜经济影响力报告”发布!
2019“中国城市夜经济影响力报告”发布!
2019“中国城市夜经济影响力报告”发布!
2019“中国城市夜经济影响力报告”发布!
2019“中国城市夜经济影响力报告”发布!
2019“中国城市夜经济影响力报告”发布!
2019“中国城市夜经济影响力报告”发布!
2019“中国城市夜经济影响力报告”发布!
2019“中国城市夜经济影响力报告”发布!
2019“中国城市夜经济影响力报告”发布!
2019“中国城市夜经济影响力报告”发布!
2019“中国城市夜经济影响力报告”发布!
2019“中国城市夜经济影响力报告”发布!
2019“中国城市夜经济影响力报告”发布!
2019“中国城市夜经济影响力报告”发布!
2019“中国城市夜经济影响力报告”发布!
2019“中国城市夜经济影响力报告”发布!
来源:
腾讯、瞭望智库
最新活动
往届回顾