行家说Display
LED新型显示产业智库
关注公众号
维信诺转让维信诺电子51%股权
E视角 · 2019-12-16
12月10日晚间,维信诺(002387)发布公告称,公司拟作价约1.224亿元转让昆山维信诺电子有限公司(以下简称“维信诺电子”)51%股权。
值得一提的是,接盘方刚刚成立。
维信诺转让维信诺电子51%股权
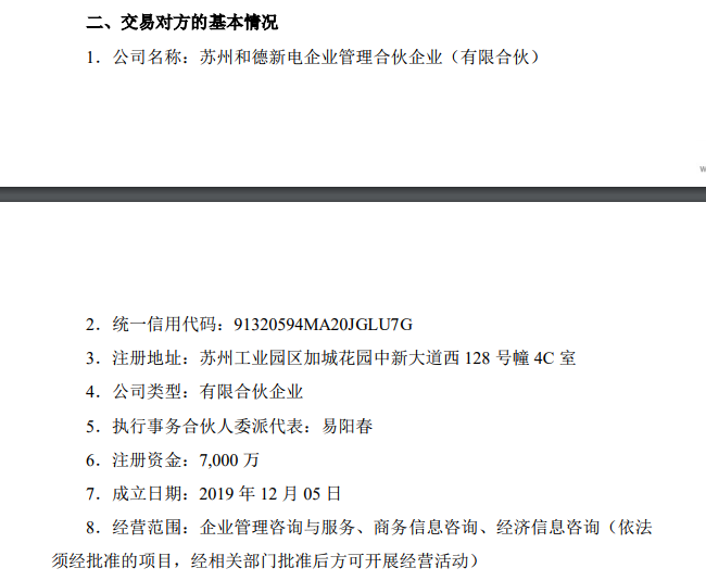
公告显示,维信诺控股孙公司昆山国显光电有限公司(以下简称“国显光电”)拟与苏州和德新电企业管理合伙企业(有限合伙)(以下简称“苏州和德”)签署《股权转让协议》,国显光电拟将其持有的全资子公司维信诺电子51%的股权以12240万元的交易价格转让给苏州和德。
维信诺电子于2016年6月设立,为国显光电之全资子公司。
维信诺电子的经营范围为电子科技领域内的技术开发、技术咨询、技术转让;
电子产品的销售。
数据显示,维信诺电子在2018年、2019年1-9月实现的营业收入分别为4720.59万元、4831.15万元,对应的净利润分别约2002.49万元、2062.55万元。
维信诺转让维信诺电子51%股权
需要指出的是,接盘方于2019年12月5日刚刚成立。
此次交易完成后,维信诺电子不再纳入维信诺合并报表范围。
维信诺表示,本次股权转让符合公司整体发展战略规划及经营需要,使公司聚焦消费类电子市场及产品研发,充分发挥资源集聚效应、优化产业布局,提升资金使用效率、改善财务状况,降低公司及项目经营风险。
维信诺转让维信诺电子51%股权
经维信诺初步测算,此次股权转让事项预计对公司2019年度利润总额的影响约为7770.8万元。
来源:EL科技
相关标签
最新活动
往届回顾