行家说Display
LED新型显示产业智库
关注公众号
AMOLED驱动原理、驱动电路设计及驱动补偿介紹
BOE知识酷 · 2019-11-22
DAS BG CTO知识架构运营科 出品
第774篇推文
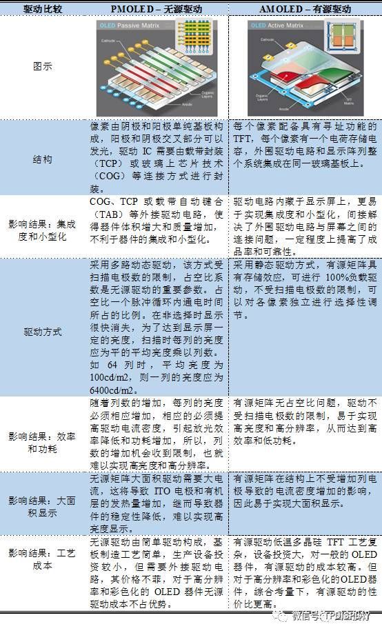
一、无源驱动与有源驱动的比较
OLED的驱动模式主要分为无源驱动 (PMOLED) 和有源驱动 (AMOLED)。其中PMOLED发展较早,但受制于发光连续性、电耗、寿命和性能等方面的短板,并没有引入到大体量的消费电子产品中,比如像手机和电视。而AMOLED的诞生,采纳了类似LCD的TFT驱动模式,每个像素由一个独立的薄膜晶体管控制,达到连续发光,也同时解决了PMOLED之前面临的诸多短板,成为有望大规模应用于主流消费电子产品的屏幕显示技术。两者驱动方式的具体对比如下表所示:
AMOLED驱动原理、驱动电路设计及驱动补偿介紹
表1 无源驱动与有源驱动的对比
资料来源:行业研究部
二、AMOLED驱动电路技术介绍
AMOLED是一种矩阵选址的电路结构,其驱动技术分为像素驱动技术和外围驱动技术。
像素驱动电路为OLED的持续点亮提供实现条件;
外围驱动电路的作用则是为AMOLED矩阵电路提供准确的输入信号。
如为有源矩阵电路提供逐行选通的扫描信号(行驱动信号),为选通行的各OLED像素提供带有显示信息的数据信号(列驱动信号)。
因此,像素驱动电路和外围驱动电路相辅相成、紧密配合,共同完成驱动有源OLED显示屏的正常工作。
AMOLED像素驱动电路
AMOLED中,亮度是由流过OLED自身的电流决定的,要求将不均匀性控制在约±1%的范围内。
由于大部分已有的IC电路都只传输电压信号,而不是电流信号,所以AMOLED像素电路要完成一个困难的任务,即将电压信号转换为电流信号,然后将这个转变的结果在一帧的周期内存储在像素内。
AMOLED像素电路按设计方案的作用原理可分为三种:
不具有补偿功能且只起V/I变换的像素电路、具有补偿功能的像素电路和数字驱动电路。
由于模拟驱动并不能完全解决显示屏亮度均匀性的问题,所以提出了数字驱动方法。
AMOLED驱动原理、驱动电路设计及驱动补偿介紹
表2 像素驱动电路的分类
资料来源:行业研究部
AMOLED外围驱动电路
AMOLED显示屏采用逐行扫描的显示方式,因此外围驱动电路的目的是要在行、列扫描有效的同时,为每个像素送入相应的灰度数据。
为了减少引线,把行、列扫描驱动电路集成到AMOLED矩阵周边,驱动电路只要产生行、列驱动移位脉冲及移位起始脉冲即可完成AMOLED的行、列扫描驱动。
AMOLED驱动原理、驱动电路设计及驱动补偿介紹
图1 AMOLED显示屏的系统结构示意图
资料来源:行业研究部
AMOLED驱动原理、驱动电路设计及驱动补偿介紹
表3 外围驱动电路的分类
资料来源:行业研究部
三、AMOLED驱动IC市场规模及行业竞争情况
2016 年全球中小尺寸 AMOLED 面板产能可望达到 590 万平方米,同比增长约15.7%。
预期在各AMOLED面板厂商积极扩充产能情况下, 2019 年全球中小尺寸 AMOLED 面板产能面积将达到约274万平方米。
2016 年全球中小尺寸 AMOLED 面板产能中,韩系面板厂的占比仍处于绝对领先优势,高达93%。
而在AMOLED 这一轮技术升级中,中国大陆市场参与度排名超过中国台湾地区和日本,仅次于韩国。
预计2019 年韩系AMOLED面板厂产能的全球占比将下滑至 71%,而中国AMOLED面板有效产能则有机会攀升至 19%。
由于各企业或研究机构对于OLED器件所采用的有机发光材料选用的不同以及后续基板制备工艺的迥异,AMOLED面板对于驱动芯片的参数要求也不尽相同。
所以就要求驱动IC的研制厂商与AMOLED面板厂商在面板的量产之前就有一个紧密的配合,提供定制化程度较高的驱动IC芯片设计。
AMOLED驱动原理、驱动电路设计及驱动补偿介紹
表4 2016-2019年国内AMOLED驱动IC市场规模预测
资料来源:中国产业信息网、行业研究部
在过去的几年时间里,AMOLED面板驱动IC市场并没有随着AMOLED面板市场的火热一同随着快速增长。
主要原因是目前AMOLED面板的最大供应商是韩国三星,而其AMOLED屏幕的驱动IC完全由其自己研发设计,不依靠外部供应商,采取封闭式的生产闭环策略。
所以所剩余AMOLED驱动IC市场非常小,对传统LCD面板的驱动IC大厂并没有太大的吸引力,况且要开发AMOLED驱动IC要紧贴着AMOLED面板生产商的研发节奏,当AMOLED面板尚未在韩国以外地区大量量产的时候,要让驱动IC厂商自行投入大量人力物力主攻研发AMOLED驱动IC就像空中楼阁,很不现实。
但随着大陆AMOLED面板厂商产能的扩张和陆续投产,国内AMOLED驱动IC市场规模预计将从2016年的5.76亿元上升至25.1亿元,年复合增长率达63%,成长潜力巨大。
AMOLED驱动原理、驱动电路设计及驱动补偿介紹
图2 2016-2019年国内中小尺寸AMOLED有效产能
资料来源:行业研究部
在全球主要的AMOLED面板驱动IC供应商中,韩国公司三家公司三星电子、Silicon Works和MagnaChip先发头筹,均已量产多年;
而中国台湾地区的驱动IC设计商,奇景和联咏,虽然其AMOLED驱动IC解决方案早在2015年就已准备完毕,产品认证进度也完成过半,但最终卡在韩系OLED面板厂原本要外包驱动IC解决方案的采购策略。
在2016年上半年,韩系OLED面板厂决定改变策略,采取自制自产自销的封闭采购策略,之后奇景和联咏的手机OLED面板驱动IC产品线就此搁置。
台系面板驱动IC供应商目前也只能耐心等待大陆、台湾地区及日本OLED面板产能的扩充而带来的机会。
而大陆企业中有中颖电子和集创北方已经涉足AMOLED驱动IC领域。
AMOLED驱动原理、驱动电路设计及驱动补偿介紹
表5 中国大陆与韩国主要第三方AMOLED驱动设计厂商
AMOLED原理介紹
1. OLED发光原理
OLED(Organic Light Emitting Display,有机发光显示器)是指有机半导体材料在电场驱动下,通过载流子注入和复合导致发光的现象。其基本原理是用ITO(Indium tin oxide,氧化铟锡)透明电极和金属电极分别作为器件的阳极和阴极,在一定电压驱动下,让电子和空穴分别从阴极和阳极注入到电子和空穴传输层,电子和空穴分别经过电子和空穴传输层迁移到发光层,并在发光层中相遇,电子进入空洞时,会以光的形式释放出多余的能量。
OLED是有机分子薄膜组成的,可以由电产生光的固态设备。与传统的LED和LCD相比,由OLED所做成的屏幕会更亮,更薄,色彩鲜艳度更高,并且能耗会更低。
AMOLED驱动原理、驱动电路设计及驱动补偿介紹
OLED结构
AMOLED驱动原理、驱动电路设计及驱动补偿介紹
Substrate基板:
Anode阳极:
Conductive Layer 导电层:
Emission Layer 发光层:
Cathode 阴极:
OLED按驱动方式分为有源驱动(AMOLED主动式)和无源驱动(PMOLED被动式)两种模式。
PMOLED
AMOLED驱动原理、驱动电路设计及驱动补偿介紹
PMOLED 具有条状的阳极,以及条状的阴极。并且阴极条和阳极条处于相互垂直的位置。上图中,每个阴极条和阳极条的相重叠的部分,表示的是PMOLED的一个像素。对于这一单一的像素点,它需要外加电路对其特定的阳极条阴极条输出电流,从而使这个像素点发光。而发光的强度与施加的电流相关。
PMOLED的结构简单,每个像素点由分立的阴极阳极控制,不需要额外的驱动电路,但是太多的控制线路限制其在大尺寸高分辨率屏幕上的应用。但是无论如何,PMOLED 的耗能是比之前的LCD要低很多。
AMOLED
AMOLED则是通过驱动电路来驱动发光二极管,最大程度的减少了控制线路的数量,使其具备低能耗,高分辨率,快速响应和其他优良光电特性,因此AMOLED逐渐成为OLED显示的主流技术。
AMOLED 是英文Active-matrix organic light emitting diode的简写,中文全称是有源矩阵有机发光二极体或主动矩阵有机发光二极体。AMOLED屏幕在发展过程中衍生出了很多不同的版本,比如AMOLED、SuperAMOLED、SuperAMOLEDPlus以及SuperAMOLEDAdvanced等等。
AMOLED屏幕的构造有三层,AMOLED屏幕+TouchScreenPanel(触控屏面板)+外保护玻璃。AMOLED是OLED技术的一种,OLED代表着它是自发光显示器,利用多层有机化合物来实现独立R、G、B三色光。
AMOLED驱动原理、驱动电路设计及驱动补偿介紹
AMOLED 并没有条状的阳极,阴极。并且它是整层的阳极阴极。但是它特别的地方是,在阴极和屏幕中间多了一层薄膜晶体管阵列。这一层TFTA决定上方哪个像素亮还是不亮。
因为TFTA 相比PMOLED 的外加电路要耗费更少的能量,并且具有更快的变色反应速率。
AMOLED与PMOLED相比,优点是驱动电压低,发光元件寿命长,缺点是成本较高以及制作工艺复杂。AMOLED适用于大型显示屏幕&快刷新率屏幕,如电脑显示器、大屏幕电视、电子信号或广告牌。PMOLED的优点是结构简单,可以有效降低制造成本,缺点是外部电路驱动电压高,不适合应用在大尺寸与高分辨率面板上。PMOLED适用于文本、图标显示,小屏幕(对角线长2-3英寸)。
2. AMOLED器件结构
LTPS-AMOLED与LCD的结构在驱动电路的结构基本相同,但由于AMOLED是自发光结构,不需要背光源,因此体积更轻薄。同时,也由于自发光的特性,使得暗画面下的功耗远低于LCD的背光恒定功耗,使AMOLED显示面板拥有节能的特性。
AMOLED驱动原理、驱动电路设计及驱动补偿介紹
AMOLED驱动原理、驱动电路设计及驱动补偿介紹
AMOLED也拥有底发光与顶发光两种结构。顶发光结构中,光线不会受到驱动电路的遮挡,相比底发光结构拥有更高的开口率,从而在高解析度的应用中具有更大的优势,因此逐渐成为了AMOLED的主流。
AMOLED驱动原理、驱动电路设计及驱动补偿介紹
3. AMOLED工艺流程
LTPS-AMOLED的制作工艺囊括了显示面板行业的诸多尖端技术,其主要分为背板段,前板段以及模组段三道工艺。 背板段工艺通过成膜,曝光,蚀刻叠加不同图形不同材质的膜层以形成LTPS(低温多晶硅)驱动电路,其为发光器件提供点亮信号以及稳定的电源输入。其技术难点在于微米级的工艺精细度以及对于电性指标的极高均一度要求。
镀膜工艺是使用镀膜设备,用物理或化学的方式将所需材质沉积到玻璃基板上(2);
曝光工艺是采用光学照射的方式,将光罩上的图案通过光阻转印到镀膜后的基板上(3、4、5);
蚀刻工艺是使用化学或者物理的方式,将基板上未被光阻覆盖的图形下方的膜蚀刻掉,最后将覆盖膜上的光阻洗掉,留下具有所需图形的膜层(7、8)。
驱动背板工艺流程图
AMOLED驱动原理、驱动电路设计及驱动补偿介紹
前板段工艺通过高精度金属掩膜板(FMM)将有机发光材料以及阴极等材料蒸镀在背板上,与驱动电路结合形成发光器件,再在无氧环境中进行封装以起到保护作用。蒸镀的对位精度与封装的气密性都是前板段工艺的挑战所在。
高精度金属掩膜板(FMM):其主要采用具有极低热变形系数的材料制作,是定义像素精密度的关键。制作完成后的FMM由张网机将其精确地定位在金属框架上并送至蒸镀段(2);
蒸镀机在超高真空下,将有机材料透过FMM蒸镀到LTPS基板限定区域上(3);
蒸镀完成后将LTPS基板送至封装段,在真空环境下,用高效能阻绝水汽的玻璃胶将其与保护板进行贴合。玻璃胶的选用及其在制作工艺上的应用,将直接影响OLED的寿命(5、6)。
有机镀膜段工艺流程图
AMOLED驱动原理、驱动电路设计及驱动补偿介紹
模组段工艺将封装完毕的面板切割成实际产品大小,之后再进行偏光片贴附、控制线路与芯片贴合等各项工艺,并进行老化测试以及产品包装,最终呈现为客户手中的产品。
切割:封装好的AMOLED基板切割为面板(pannel)(1);
面板测试:进行面板点亮检查(2);
偏贴:将AMOLED面板贴附上偏光板(3);
IC+FPC绑定:将驱动IC和柔性印刷线路板(FPC)与AMOLED面板的链接(4);
TP贴附:将AMOLED面板与含触控感应器的强化盖板玻璃(cover Lens)贴合(5);
模组测试:模组的老化测试与点亮检查(6)。
模组段工艺流程图
AMOLED驱动原理、驱动电路设计及驱动补偿介紹
AMOLED驱动补偿
有机发光显示二极管(OLED)作为一种电流型发光器件已越来越多地被应用于高性能显示中。由于它自发光的特性,与LCD相比,AMOLED具有高对比度、超轻薄、可弯曲等诸多优点。但是,亮度均匀性和残像仍然是它目前面临的两个主要难题,要解决这两个问题,除了工艺的改善,就不得不提到补偿技术。
AMOLED驱动原理、驱动电路设计及驱动补偿介紹
AMOLED驱动原理、驱动电路设计及驱动补偿介紹
AMOLED驱动原理、驱动电路设计及驱动补偿介紹
AMOLED驱动原理、驱动电路设计及驱动补偿介紹
AMOLED驱动原理、驱动电路设计及驱动补偿介紹
介绍补偿技术之前,首先我们来看看AMOLED为什么需要补偿。下图所示为一个最简单的AMOLED像素电路,它由两个薄膜晶体管(TFT)构建像素电路为OLED器件提供相应的电流。
AMOLED驱动原理、驱动电路设计及驱动补偿介紹
与一般的非晶硅薄膜晶体管(amorphous-Si TFT)相比,LTPS TFT和Oxide TFT具有更高的迁移率和更稳定的特性,更适合应用于AMOLED显示中。在中小尺寸应用中多采用低温多晶硅薄膜晶体管(LTPS TFT),而在大尺寸应用中多采用氧化物薄膜晶体管(Oxide TFT)。这是因为LTPS TFT迁移率更大,器件所占面积更小,更适合于高PPI的应用。而Oxide TFT均匀性更好,工艺与a-Si兼容,更适合在高世代线上生产大尺寸AMOLED面板。然后它们又各有缺点,由于晶化工艺的局限性,在大面积玻璃基板上制作的LTPS TFT,不同位置的TFT常常在诸如阈值电压、迁移率等电学参数上具有非均匀性,这种非均匀性会转化为OLED显示器件的电流差异和亮度差异,并被人眼所感知,即mura现象。Oxide TFT 虽然工艺的均匀性较好,但是与a-Si TFT类似,在长时间加压和高温下,其阈值电压会出现漂移,由于显示画面不同,面板各部分TFT的阈值漂移量不同,会造成显示亮度差异,由于这种差异与之前显示的图像有关,因此常呈现为残影现象,也就是通常所说的残像。
因此,在当前的工艺制作中,不管是LTPS还是Oxide都存在均匀性或稳定性的问题,而且OLED本身也会随着点亮时间的增加亮度逐渐衰减。既然这些问题难以在工艺上完全克服,就必须要在设计上通过各种补偿技术来解决。通常OLED的发光亮度和电流成正比,而电流是由TFT提供的,与TFT的特性参数相关。电流通常表示为
, k是和TFT迁移率有关的参数,Vgs和Vds又和电源电压与OLED驱动电压有关。可知影响电流大小的参数有TFT迁移率、阈值电压,OLED的驱动电压以及电源电压的大小。补偿技术的主要目的就是要消除这些因素的影响,最终让所有像素的亮度达到理想值。因为变量太多,技术难度很大,补偿技术已成为AMOLED显示的核心技术之一。
补偿方法可以分为内部补偿和外部补偿两大类。内部补偿是指在像素内部利用TFT构建的子电路进行补偿的方法。外部补偿是指通过外部的驱动电路或设备感知像素的电学或光学特性然后进行补偿的方法。通常内部补偿的像素结构和驱动方式都较复杂,且补偿效果仅限于TFT 阈值电压和IR Drop,补偿范围偏小,难以解决残像问题。这种补偿方式在TV产品中应用不多,但是在手机/平板这些使用频率不高,产品生命周期短的应用中,也足以满足需求。而外部补偿的方式具有像素结构简单,驱动速度快和补偿范围大的优点,但缺点是外围驱动电路设计复杂度高,在大尺寸AMOLED TV显示应用中,外部补偿被认为是较佳的补偿方案。但是最近随着用户对产品特性的要求提高,外部补偿也在逐渐向中小尺寸应用中发展。
下图是一个典型的内部补偿型电路,它由7个TFT和1个存储电容组成,因此被简称为7T1C结构,类似还有6T1C,5T2C等很多类似电路结构,经过近几年的不断研究和发展,内部补偿电路的拓扑结构几乎已被穷尽,很难再有实用性的结构创新。这种像素电路工作时一般都会有三个工作阶段,会经历复位、补偿、发光,即一个驱动周期至少要干2到3件事,因此对电路驱动能力和面板上的负载都有一定要求。它的一般工作思路是在补偿阶段把TFT的阈值电压Vth先储存在它的栅源电压Vgs内,在最后发光时,是把Vgs-Vth转化为电流,因为Vgs已经含有了Vth,在转化成电流时就把Vth的影响抵消了,从而实现了电流的一致性。但是实际因为寄生参数和驱动速度等影响,Vth并不能完全抵消,也即当Vth偏差超过一定范围时(通常∆Vth≥0.5V),电流的一致性就不能确保了,因此说它的补偿范围是有限的。
AMOLED驱动原理、驱动电路设计及驱动补偿介紹
外部补偿根据数据抽取方法的不同又可以分为光学抽取式和电学抽取式。光学抽取式是指将背板点亮后通过光学CCD照相的方法将亮度信号抽取出来,电学抽取式是指通过驱动芯片的感应电路将TFT和OLED的电学信号抽取出来。两种方法抽取的信号种类不同,因此数据处理的方式也不同。光学抽取的方式具有结构简单,方法灵活的优点,因此在现阶段被广泛采用。
下图是外部光学补偿原理图。Optical sensor通常是高分辨率和高精度的CCD照相机。
AMOLED驱动原理、驱动电路设计及驱动补偿介紹
外部光学补偿原理图
其补偿过程是用CCD对整个面板拍照,得到每个像素在几个特征灰阶下的亮度值,然后对子像素进行建模,得到每个像素的灰阶-亮度的特性曲线。在对某一显示图像进行补偿时,我们根据输入灰阶相对应的理想亮度,从该子像素的灰阶-亮度特征曲线中可以反推出为了使该子像素达到相同的亮度,所对应的补偿灰阶,对所有的子像素都进行类似操作,我们就可以得到一个所谓的补偿图像,使用这个补偿图像驱动背板,就可以达到我们想要的理想亮度值。这一技术的难点是如何用CCD准确抓到每个像素的正确亮度并建立正确的模型,要通过算法克服子像素准确定位、摩尔纹等问题。因为光学补偿要借助专业化的设备,只能在出厂前做初始化校准,无法在产品使用中进行补偿,因此只能补偿显示非均匀性,无法补偿使用中产生的残像。
AMOLED驱动原理、驱动电路设计及驱动补偿介紹
光学外部补偿方案
外部补偿的另一种方式是电学补偿,即通过像素内部的TFT将驱动管的I-V特性以及OLED器件的I-V特性读取到外部感应电路,计算需要补偿的驱动电压值并反馈给驱动面板的芯片从而实现补偿。它需要开发具有信号提取功能的新型IC。
AMOLED驱动原理、驱动电路设计及驱动补偿介紹
图中Column readout作用是监测 TFT I-V 特性变化和均匀性,监测OLED均匀性和老化;Image processing LSI作用是根据监测结果计算补偿量,并将补偿量和初始数据整合输出给Data Driver
外部补偿像素电路比较简单,通常是3T1C结构如下图,除了传统的数据线以外,它有一个感应线(SENSE)可以将TFT和OLED的电流抽取到驱动IC中。
AMOLED驱动原理、驱动电路设计及驱动补偿介紹
外部补偿像素结构
它有两种抽取电信号方式,一种是抽取TFT电流,被称作TFT sensing,一种是抽取OLED电流,被称作OLED sensing。基本原理都是给定TFT或OLED的驱动电压,把电流从感应线传抽取到驱动IC,如下图所示:
AMOLED驱动原理、驱动电路设计及驱动补偿介紹
TFT和OLED感应方式
读出电信号后,外部补偿方式可借助外部的集成电路芯片实施较复杂的算法,对TFT阈值电压和迁移率的非均匀性以及OLED 老化等实施补偿。外部电学补偿的技术难点在于实现高精度和高速的TFT&OLED电学参数读取,感应线上的寄生效应会影响读取速度并造成信号衰减,感应电路的误差会造成输出失真,相邻感应线或外界环境的噪声会干扰感应信号的准确性。外部补偿技术是一个包含面板设计,IC设计,驱动电路设计,算法设计的系统级方案,任何一个环节做不好都有可能影响补偿效果,但是一旦实现精准设计,它的补偿效果是最好的,可以实现实时补偿,即在产品生命周期内,在使用过程中持续进行补偿,可有效提升产品寿命。
由于补偿技术非常关键,很多公司都在积极开发具有自主知识产权的补偿技术。目前内部补偿技术积累较深厚的公司是三星,外部补偿业内只有LG率先实现了量产。其他面板厂或公司都在大力投入、针对这一技术积极进行研发,BOE目前也开发完成了具有自主知识产权的内部补偿和外部补偿技术,并已完成了在产品端的验证,在国内处于领先地位。但即使是三星或LG,现在的补偿技术并不能说是毫无瑕疵,还需要继续创新和改进,伴随着工艺水平和能力的进步,相信未来的AMOLED产品会更加完美。
文章来源:光电与显示
最新活动
往届回顾