行家说Display
LED新型显示产业智库
关注公众号
华映科技2019上半年净利润同比下降162.34%
CINNO · 2019-08-23
来源 :公告
华映科技2019上半年净利润同比下降162.34%
华映科技(集团)股份有限公司
2019 年半年度报告
节选
一、主要会计数据和财务指标
华映科技2019上半年净利润同比下降162.34%
二、报告期内公司从事的主要业务
(一)公司主营业务
1、液晶模组(LCM)产业
公司从事液晶模组加工与销售的公司包括华映科技(本部)及子公司华映光电、华冠光电以及华映吴江。公司所生产的大尺寸LCM产品主要应用于液晶电视、笔记本电脑、监视器和电脑显示器等产品;中小尺寸LCM产品主要应用于智能手机、平板电脑、车载显示屏等产品。
2、盖板玻璃产业
公司子公司科立视主要从事高铝盖板玻璃的生产及研发、抗菌玻璃保护贴及盖板玻璃的加工等。科立视盖板玻璃主要应用于智能手机、平板、医疗工控、触控笔记本等产品。
3、面板产业
公司子公司华佳彩拥有TFT-LCD领域前沿技术——金属氧化物技术的第六代面板线,主要生产中小尺寸显示面板,产品主要应用于智能手机、平板电脑等产品。
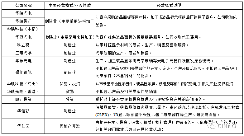
(二)公司主要业务模式
华映科技2019上半年净利润同比下降162.34%
三、核心竞争力分析
1、地理区位优势
福建地处台湾海峡西岸,具有与台湾地区产业对接的历史与合作基础,目前已逐步形成平板显示产业集群。公司可就近获取原材料并供应显示模组成品给下游客户,有效降低物流成本,提高市场反应能力。
2、产业链布局优势
公司已完成上游玻璃材料、中游TFT-LCD面板及液晶模组的产业链布局,能够有效完善产品结构,提高公司核心竞争力及获利水平。公司将持续进行战略结构调整,整合优化内部资源,以提升公司整体竞争力。
3、生产管理经验优势
公司在平板显示行业经营多年,生产和管理经验较为丰富,具备较强的原材料的检验管控能力、制程控制优化能力和出货品质管控能力。公司以市场为导向拉动内部整体能力提升,紧密结合市场需求及变化,调整自身产品结构。
4、制造技术、工艺优势
公司在现有技术、工艺基础上,积极开展技术协同合作,不断引入研发人才,依托研发团队深入开展金属氧化物技术、AMOLED、新型玻璃配方等领域研究,并已申请多项先端显示和材料的专利。
四、经营情况讨论与分析
概述
2019年上半年,全球政治经济不确定因素增多,贸易摩擦不断升级。平板显示行业整体经营压力加大,终端厂商对供应链成本、产品品质及新技术开发的要求日趋严格,主要面板厂商专注于产能和产品结构升级,积极布局5G配套应用产品,寻求新的利润增长点。
在严峻的市场挑战下,中华映管申请重整事件给公司造成的业务、资金等各方面冲击,无疑是雪上加霜。2019年上半年, 公司合并营业收入7.74亿元,较上年同期22.89亿元下降66.17%;合并营业毛利亏损2.69亿元,较上年同期1.99亿元下降235.49%;合并归属于母公司净利润亏损7.12亿元,较上年同期增加亏损4.4亿元,同比下降162.34%。
本期公司各项业务情况如下:
1、模组业务
2019年上半年,公司主要模组业务公司销售量大幅下滑,营业收入5.01亿元,较上年同期22.19亿元减少17.18亿元,同比下降77.40%;其中,中小尺寸显示模组业务公司营业收入4.22亿元,较上年同期减少12.44亿元,大尺寸显示模组业务公司营业收入0.79亿元,较上年同期减少4.73亿元。2019年上半年,模组业务公司营业毛利亏损0.05 亿元(上年同期营业毛利3.29亿元),本期确认资产减值损失0.88亿元(主要因库存转销数量有限,本期模组业务公司计提存货跌价损失0.83亿元), 净利润亏损2.2亿元(上年同期净利润1.15 亿元)。
(1)中小尺寸模组业务公司经营情况:
公司中小尺寸显示模组业务公司在中华映管申请重整前主要向中华映管销售车载产品。车载产品具有认证期长,客户粘性强,对材料及产品规格的要求较高等特点,除了模组端需要客户认证,其前端面板也需要认证或依照客户的要求进行相应产品的设计、开模等。因此,中华映管的面板供应情况对公司中小尺寸显示模组的销售造成较大影响。2019年上半年,针对车载产品部分,公司主要由客户寻求面板资源(包括向中华映管采购其库存面板等),公司配合其他材料的采购,经公司加工后交货予客户。
2019年上半年,华映科技本部营业收入4亿元,较上年同期减少5.95亿元,同比下降59.79%;净利润亏损1.32亿元(上年同期盈利3.33亿元)。华映光电合并营业收入1.29亿元,较上年同期减少8.14亿元,同比下降86.29%,其中华映光电单体营业收入0.58亿元,同比下降92.70%;合并净利润亏损0.75亿元。
为缓解中华映管申请重整事件对公司模组业务的冲击,结合公司资产活化规划,公司经营团队进一步梳理了发展战略。公司对中小尺寸显示模组业务之产品结构进行调整,在车载显示屏基础上增加工控显示屏、智能手机屏、平板电脑屏、笔记 本电脑屏等加工,丰富产品类型。公司将整合模组资源,围绕华佳彩面板资源进行配套,在华佳彩厂内建设智能手机屏模组 生产线,提升市场反应速度;在积极推进华佳彩车载显示屏认证的同时,公司将增加能快速上量的智能手机屏等产品切入市 场,提高产线稼动率,待产能逐步提升后,再优化产品结构。公司将加强各业务板块的整合,盘活资产,优化组织架构,提 高效率,降低成本,多渠道争取客户订单,满足客户需求。
(2)中大尺寸模组业务公司经营情况:
华映吴江近几年对单一客户的依赖度较高,受客户转单影响,华映吴江2019年上半年营业收入457万元,较上年同期3.28 亿元下降98.61%;净利润亏损1,507.50万元。
华冠光电2019年上半年受市场景气度不佳影响,营业收入0.74亿元,同比下降66.74%,实现净利润349.81万元,较上年同期净利润510.30万元下降31.45%。
2、盖板玻璃业务
2018年底,科立视二期第一条母板玻璃生产线主体设备提前老化,出现损坏、故障,已无法继续正常生产。为减少相关能耗,降低成本,公司决定,在评估该生产线的升级改造方案期间,科立视二期第一条母板玻璃生产线暂停生产。目前科立视3D盖板玻璃生产线和抗菌玻璃线正常生产。
科立视2019年上半年销售母板玻璃12.64万平方米(主要为库存品),销售盖板玻璃及抗菌玻璃保护贴33.28万片。2019 年上半年,科立视实现合并营业收入2,114.45万元,较上年同期增长20.89%;合并净利润亏损8,295.53万元(上年同期亏损9,368.09万元)。
目前,科立视抗菌玻璃保护贴已与知名手机配件品牌商合作,盖板玻璃则已应用于部分品牌智能手机的背盖,预计2019 年下半年科立视盖板玻璃加工将放量,营业收入有望逐步提升。
3、面板业务
2019年初,华佳彩取得战略性客户(国内知名智能手机厂商)的认证, 2019年3月正式供货;在此基础上,为提升产能利用率,华佳彩联合新兴市场知名手机厂商等共同开发非洲、欧洲市场。
2019年上半年,华佳彩实现合并营业收入2.52亿元,较上年同期5,228.85万元增长381.29%。本期,针对2018年7月1日至2019年6月30日期间的人民币4.4亿元政府补助款,华佳彩已累计收到人民币3亿元;然而本期华佳彩计提固定资产折旧较上年同期增加约1.63亿元(2018年6月基本达到设计产能),本期计提的存货跌价损失较上年同期增加约1.12亿元,研发费用较上年同期增加约0.34亿元,因此,本期成本较上年同期增加,净利润亏损4.12亿元(上年同期亏损2.95亿元,其中上年同期确认递延所得税资产0.98亿元)。
华佳彩目前积极创新技术,突破产能瓶颈。针对IGZO产品,华佳彩则已完成全高清手机及平板技术开发,并申请多项IGZO技术相关专利,其生产的IGZO面板已送至客户端验证。目前技术研发团队已提出良率提升对策,预计下半年IGZO产品的良率有望稳步提升。
中华映管申请重整的进度
根据中华映管于台湾公开资讯观测站发布的重大讯息,中华映管于2018年12月13日经其董事会决议通过,依法向台湾桃园地方法院申请重整及紧急处分。2019年7月29日,中华映管申请的紧急处分届满,紧急处分期间依法已不能再延长;另中华映管之重整申请于2019年1月31日经台湾桃园地方法院驳回后,中华映管于2019年2月11日提出抗告,2019年7月29日,台湾桃园地方法院作出驳回中华映管重整申请之裁定。
根据中华映管2019年8月7日发布的重大讯息,因中华映管之土地、厂房全数已遭法院查封,且多数债权人业已取得执行名义,自2019年7月30日起中华映管之资产随时有遭查封、拍卖之可能,恐影响中华映管继续营业。中华映管董事会仍在评估重整更生之可能性,故将先就重整抗告驳回之裁定提出民事再抗告声明状,后续如评估仍有重整更生之可能,将依法规定作业,并续与债权人沟通延缓强制执行程序,维持中华映管之继续营运及重整更生之价值。
经阅览中华映管申请重整事件的部分卷宗,结合中华映管申请重整的进展,为维护公司的合法权益,公司已与法律顾问分析法律后果,后续将结合实际情况采取相应法律措施。
公司诉中华映管相关方的案件进展
公司于2018年12月29日就与华映百慕大其他合同纠纷事项(未完成业绩承诺须向公司进行现金补偿)向福建省高级人民法院提起民事诉讼。福建省高级人民法院于2019年1月4日决定立案受理。2019年1月8日,公司向福建省高级人民法院申请对华映百慕大的财产采取财产保全措施。2019年3月,公司追加大同股份及中华映管为上述诉讼案被告,并将诉讼请求进行变更。根据2018年度审计结果,公司已向福建省高级人民法院申请将诉请金额追加至3,029,027,800元。截至目前,福建省高级人民法院已驳回被告大同股份、中华映管对本案管辖权提出的异议。公司将联合法律顾问尽快推动上述诉讼案,加速资金回流。
五、主营业务分析
华映科技2019上半年净利润同比下降162.34%
华映科技2019上半年净利润同比下降162.34%
主营业务构成情况
华映科技2019上半年净利润同比下降162.34%
六、报告期内取得和处置子公司的情况
1、模组业务
2019年上半年,公司主要模组业务公司销售量大幅下滑,营业收入5.01亿元,较上年同期22.19亿元减少17.18亿元,同比下降77.40%;其中,中小尺寸显示模组业务公司营业收入4.22亿元,较上年同期减少12.44亿元,大尺寸显示模组业务公司营业收入0.79亿元,较上年同期减少4.73亿元。2019年上半年,模组业务公司营业毛利亏损0.05 亿元(上年同期营业毛利3.29亿元),本期确认资产减值损失0.88亿元(主要因库存转销数量有限,本期模组业务公司计提存货跌价损失0.83亿元), 净利润亏损2.2亿元(上年同期净利润1.15 亿元)。
(1)中小尺寸模组业务公司经营情况:
公司中小尺寸显示模组业务公司在中华映管申请重整前主要向中华映管销售车载产品。车载产品具有认证期长,客户粘性强,对材料及产品规格的要求较高等特点,除了模组端需要客户认证,其前端面板也需要认证或依照客户的要求进行相应产品的设计、开模等。因此,中华映管的面板供应情况对公司中小尺寸显示模组的销售造成较大影响。2019年上半年,针对车载产品部分,公司主要由客户寻求面板资源(包括向中华映管采购其库存面板等),公司配合其他材料的采购,经公司加工后交货予客户。
2019年上半年,华映科技本部营业收入4亿元,较上年同期减少5.95亿元,同比下降59.79%;净利润亏损1.32亿元(上年同期盈利3.33亿元)。华映光电合并营业收入1.29亿元,较上年同期减少8.14亿元,同比下降86.29%,其中华映光电单体营业收入0.58亿元,同比下降92.70%;合并净利润亏损0.75亿元。
为缓解中华映管申请重整事件对公司模组业务的冲击,结合公司资产活化规划,公司经营团队进一步梳理了发展战略。公司对中小尺寸显示模组业务之产品结构进行调整,在车载显示屏基础上增加工控显示屏、智能手机屏、平板电脑屏、笔记 本电脑屏等加工,丰富产品类型。公司将整合模组资源,围绕华佳彩面板资源进行配套,在华佳彩厂内建设智能手机屏模组 生产线,提升市场反应速度;在积极推进华佳彩车载显示屏认证的同时,公司将增加能快速上量的智能手机屏等产品切入市 场,提高产线稼动率,待产能逐步提升后,再优化产品结构。公司将加强各业务板块的整合,盘活资产,优化组织架构,提 高效率,降低成本,多渠道争取客户订单,满足客户需求。
(2)中大尺寸模组业务公司经营情况:
华映吴江近几年对单一客户的依赖度较高,受客户转单影响,华映吴江2019年上半年营业收入457万元,较上年同期3.28 亿元下降98.61%;净利润亏损1,507.50万元。
华冠光电2019年上半年受市场景气度不佳影响,营业收入0.74亿元,同比下降66.74%,实现净利润349.81万元,较上年同期净利润510.30万元下降31.45%。
2、盖板玻璃业务
2018年底,科立视二期第一条母板玻璃生产线主体设备提前老化,出现损坏、故障,已无法继续正常生产。为减少相关能耗,降低成本,公司决定,在评估该生产线的升级改造方案期间,科立视二期第一条母板玻璃生产线暂停生产。目前科立视3D盖板玻璃生产线和抗菌玻璃线正常生产。
科立视2019年上半年销售母板玻璃12.64万平方米(主要为库存品),销售盖板玻璃及抗菌玻璃保护贴33.28万片。2019 年上半年,科立视实现合并营业收入2,114.45万元,较上年同期增长20.89%;合并净利润亏损8,295.53万元(上年同期亏损9,368.09万元)。
目前,科立视抗菌玻璃保护贴已与知名手机配件品牌商合作,盖板玻璃则已应用于部分品牌智能手机的背盖,预计2019 年下半年科立视盖板玻璃加工将放量,营业收入有望逐步提升。
3、面板业务
2019年初,华佳彩取得战略性客户(国内知名智能手机厂商)的认证, 2019年3月正式供货;在此基础上,为提升产能利用率,华佳彩联合新兴市场知名手机厂商等共同开发非洲、欧洲市场。
2019年上半年,华佳彩实现合并营业收入2.52亿元,较上年同期5,228.85万元增长381.29%。本期,针对2018年7月1日至2019年6月30日期间的人民币4.4亿元政府补助款,华佳彩已累计收到人民币3亿元;然而本期华佳彩计提固定资产折旧较上年同期增加约1.63亿元(2018年6月基本达到设计产能),本期计提的存货跌价损失较上年同期增加约1.12亿元,研发费用较上年同期增加约0.34亿元,因此,本期成本较上年同期增加,净利润亏损4.12亿元(上年同期亏损2.95亿元,其中上年同期确认递延所得税资产0.98亿元)。
华佳彩目前积极创新技术,突破产能瓶颈。针对IGZO产品,华佳彩则已完成全高清手机及平板技术开发,并申请多项IGZO技术相关专利,其生产的IGZO面板已送至客户端验证。目前技术研发团队已提出良率提升对策,预计下半年IGZO产品的良率有望稳步提升。
- END -
华映科技2019上半年净利润同比下降162.34%
更多商务合作,欢迎与小编联络!
扫码请备注:姓名+公司+职位
我是CINNO最强小编, 恭候您多时啦!
推荐阅读
点击文字即可阅读全文
深纺织A | 上半年成绩单出炉!净利同比下降18.8%,偏光片良率达90%以上
小米 | 半年报喜人,手机出货6000万,净利润同比增长71.7%
立讯精密 | 2019上半年利润总额18.16亿元,较上年同期增长104.21%
江丰电子 | 收购蓝思科技靶材供应商Silverac Stella 100%股权
大族激光2019上半年净利同比下滑63% ,欧洲研发运营中心明年竣工
相关标签
最新活动
往届回顾