行家说Display
LED新型显示产业智库
关注公众号
厂房被封也不放弃!华映就重整抗告驳回裁定提抗告申请
CINNO · 2019-08-09
华映科技(集团)股份有限公司
关于中华映管股份有限公司
就重整抗告驳回之裁定提出民事再抗告的提示性公告
本公司及董事会全体成员保证信息披露的内容真实、准确、完整, 没有虚假记载、误导性陈述或重大遗漏。
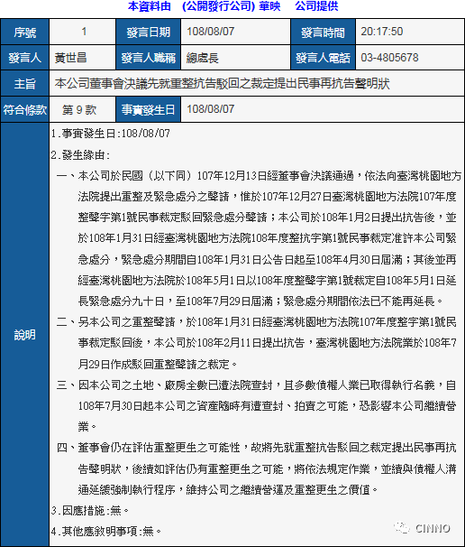
华映科技(集团)股份有限公司(以下简称“公司”)从台湾公开资讯观测站(http://mops.twse.com.tw)获悉,中华映管股份有限公司(以下简称“中华映管”)于2019年8月7日晚间发布重大讯息,因中华映管之土地、厂房全数已遭法院查封,且多数债权人业已取得执行名义,自2019年7月30日起中华映管之资产随时有遭查封、拍卖之可能,恐影响中华映管继续营业。 中华映管董事会仍在评估重整更生之可能性,故将先就重整抗告驳回之裁定提出民事再抗告声明状,后续如评估仍有重整更生之可能,将依法规定作业,并续与债权人沟通延缓强制执行程序,维持中华映管之继续营运及重整更生之价值(中华映管发布的重大讯息详见后附资料)。
公司已与法律顾问分析法律后果,后续将结合实际情况采取相应法律措施。
公司指定信息披露媒体为《证券时报》、《中国证券报》、《上海证 券报》、《证券日报》和巨潮资讯网(http://www.cninfo.com.cn),有 关公司的信息,均以上述媒体披露的内容为准。敬请广大投资者关注公司 相关公告并注意投资风险。
特此公告
华映科技(集团)股份有限公司 董事会
2019 年 8 月 8 日
附件:
中华映管股份有限公司发布的重大讯息如下:
厂房被封也不放弃!华映就重整抗告驳回裁定提抗告申请
最新活动
往届回顾