行家说Display
LED新型显示产业智库
关注公众号
深夜大雷!康得新大股东被抓,划走122亿存款一分不留
OLEDindustry · 2019-05-13
4月29日晚间,ST康得新(002450.SZ)发布了2018年年报和2019年一季度财报。
在这两份财报中,显露出流动性问题对公司业务造成的剧烈影响、业绩大幅下滑;此外,这份年报还被会计师事务所和董事会质疑,全体董事均无法保证报告内容的真实准确完整,进一步佐证ST康得新财务造假的嫌疑。
此前,ST康得新爆出存在大股东占用资金的情形,已被证监会立案调查。
由于年报被会计师事务所出具非标意见,4月30日,ST康得新停牌一天,并于5月6日开市起复牌。公司股票自5月6日起被实行“退市风险警示”特别处理,股票简称将由“ST康得新”变更为“*ST康得”。
深夜大雷!康得新大股东被抓,划走122亿存款一分不留
财报显示,2018年ST康得新营业总收入91.5亿元,同比下滑22.38%;净利润为2.81亿元,同比下滑88.66%。2019年一季度下滑更为严重,净利润首次亏损3.05亿元,同比下滑幅度高达143%,经营性现金流净额只有881.47万元。
深夜大雷!康得新大股东被抓,划走122亿存款一分不留
另外,资金运用方面,公司的投资步伐停滞,流动性状况逐渐恶化。
前不久,*ST康得的财报显示,账面上的122亿元“突然没了”,说存在北京银行呢。而北京银行却讲,账户余额为0。让市场大为震惊,市场普遍质疑,是大股东挪走了上市公司的122亿。
5月12日晚间又曝出大料,大股东及实控人钟玉因涉嫌犯罪被警方采取刑事强制措施。
//
康得新实控人涉嫌犯罪被采取刑事强制措施
//
张家港市公安局官方微博发布消息称,2019年5月12日,康得集团董事长、康得新复合材料集团股份有限公司大股;东及实际控制人钟玉,因涉嫌犯罪被警方采取刑事强制措施。
深夜大雷!康得新大股东被抓,划走122亿存款一分不留
//
或与*ST康得122亿失踪有关
//
*ST康得年报显示,去年公司实现营业收入91.50亿元,同比降低22.38%;利润总额3.43 亿元,同比降低88.24%;归属于母公司净利润2.81亿元,同比降低88.66%。年报中同时称公司账面货币资金153.16亿元,其中 122.1亿元存放于北京银行西单支行。
公司独立董事:
据悉,张述华、杨光裕、陈东三位独立董事均是在今年2月董事会换届时新聘任,并经2月27日股东大会表决通过。不过,目前陈东已提出辞职。
在2019年一季度报告中,康得新的三位独立董事对报告内容共同表示异议,他们的异议如下:
深夜大雷!康得新大股东被抓,划走122亿存款一分不留
其中提到:
1、康得新及其子公司账面显示其在北京银行西单支行的存款余额共计12,210,067,986.20元,我们对此强烈质疑,原因是这笔存款既不能用于支付也无法执行,并且北京银行西单支行曾经口头回复“可用余额为零”,注册会计师就此笔存款向北京银行西单支行发出询证函,对方至今没有回复。
2、康得新与大股东康得投资集团和北京银行西单支行违规签订了《现金管理合作协议》,使得上市公司与控股股东在资金管理和使用上产生了混同,为控股股东占用上市公司资金开启了方便之门。
//
122亿可以随意划走,不排除资金被存入大股东账户
//
由于账上大量资金,却无法还债。*ST康得引发了质疑和追问,也将账户上的资金余额为0的情况暴露出来。在5月7日晚间的公告中,公司网银显示有122亿元存在北京银行西单支行(简称“西单支行”),然而,西单支行却回函称“账户余额为0”。
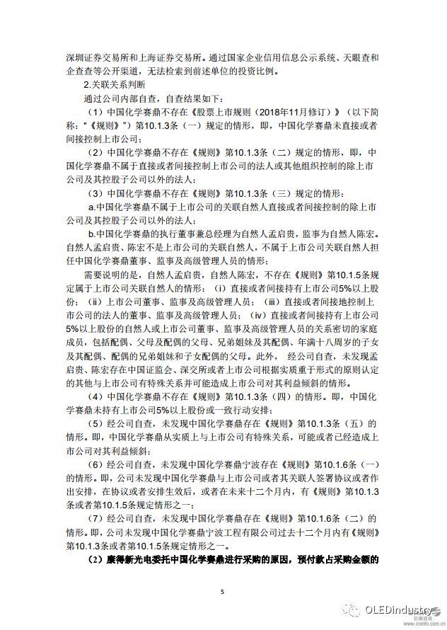
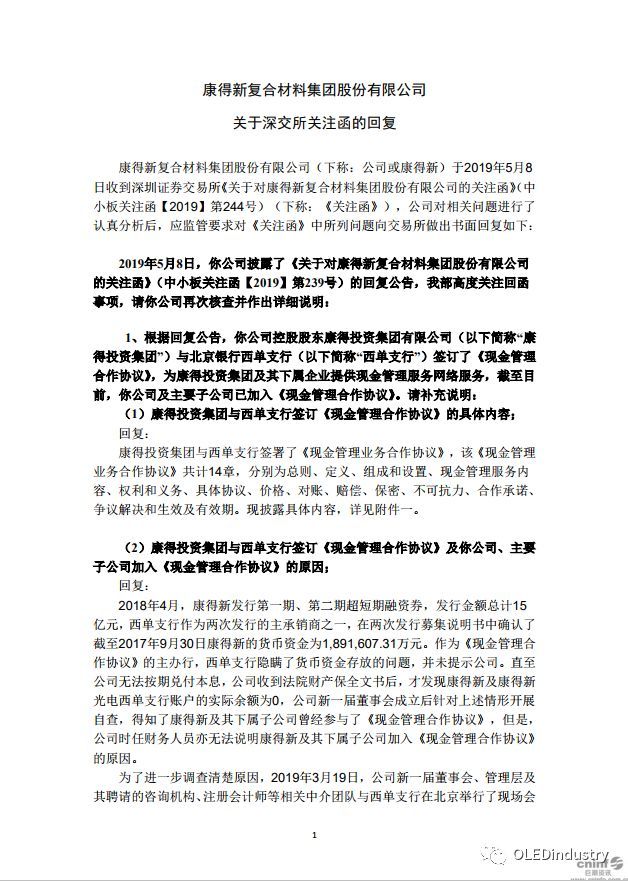
关注函问题1、康得投资集团与西单支行签订《现金管理合作协议》及你公司、主要子公司加入《现金管理合作协议》的原因:
深夜大雷!康得新大股东被抓,划走122亿存款一分不留
2018年4月,康得新发行第一期、第二期超短期融资券,发行金额总计15 亿元,西单支行作为两次发行的主承销商之一,在两次发行募集说明书中确认了 截至2017年9月30日康得新的货币资金为1,891,607.31万元。作为《现金管理合 作协议》的主办行,西单支行隐瞒了货币资金存放的问题,并未提示公司。直至公司无法按期兑付本息,公司收到法院财产保全文书后,才发现康得新及康得新光电西单支行账户的实际余额为0。公司新一届董事会成立后针对上述情形开展 自查,得知了康得新及其下属子公司曾经参与了《现金管理合作协议》,但是, 公司时任财务人员亦无法说明康得新及其下属子公司加入《现金管理合作协议》 的原因。 为了进一步调查清楚原因,2019年3月19日,公司新一届董事会、管理层及 其聘请的咨询机构、注册会计师等相关中介团队与西单支行在北京举行了现场会议,并在会议中主要询问了下述方面的问题:
(1)西单支行为康得投资集团、康得新及其下属子公司提供现金管理系统 服务的背景、时间、服务方式等。
(2)请西单支行解释现金管理业务合作协议第12条,“在不放大甲方及各 成员单位在现金管理服务网络下各账户在乙方的实际存款总额的前提下,乙方按 照账实相符的原则为甲方及成员单位据实出具资金证明或相关存款证明文件。” 的含义。 (3)请西单支行解释,当第三方机构如会计师函证时,如何知道资金证明 记载的是实际余额,还是显示余额。
(4)请西单支行具体介绍任意一笔该联动账户内部划转资金的流程。
就上述问题,西单银行的答复如下:
针对问题(1)北京银行答复称:
a.除《现金管理业务合作协议》外,西单支行与康得投资集团和康得新没有签署过其他任何的协议;
b.目前西单支行提供 的现金管理系统为了方便康得投资集团的现金管理,康得投资集团开立联动账户后,康得投资集团子公司也可以加入到现金管理业务合作协议内并开立账户,可以实现上拨下划功能。 针对问题(2)、(3)、(4)三个问题,西单支行没有正面回复公司提出 的问题。
在2019年3月19日举行的双方现场会上,公司董事及管理层已经指出了西单 支行提供上述现金管理业务服务,很有可能导致了康得新与控股股东康得投资集团的资金混同,并质疑西单支行的做法违反《上市公司治理准则(2018)》第 68条关于上市公司独立性的要求,即,“控股股东、实际控制人与上市公司应 当实行人员、资产、财务分开,机构、业务独立,各自独立核算、独立承担责任 和风险”。但是,西单支行并没有正面回复公司董事及管理层的质疑。
考虑到联动账户背后成因的不透明性及资金划拨程序的复杂性,而且,西单 支行亦不配合开展进一步调查,公司无法通过康得新及其下属3家公司的账户了 解到联动账户内部运行情况。为了维护公司的合法权益,公司已向证券及银行监管部门投诉,在有关诉讼中向法院申请追加西单支行作为被告,公司亦在等待西单支行配合说明前述情形。
关注函问题2、你公司及主要子公司加入《现金管理合作协议》是否导致你公司与康 得投资集团共用银行账户,是否存在将公司资金通过《现金管理合作协议》存入康得投资集团及其关联人控制的账户的情形,是否导致康得投资集团非经营 性占用上市公司资金。
回复:
根据《现金管理合作协议》,康得投资集团与康得新的账户可以实现上拨下 划功能;因此,康得投资集团有机会从其自有账户提取康得新账户上拨的款项。
但是,由于康得新自己账户的对账单并不反映账户资金被上拨的信息,公司没有内部划转的原始材料,所以康得新及其下属公司无法知悉是否已经发生了与康得 投资集团的内部资金往来。
公司不排除公司资金通过《现金管理合作协议》被存 入康得投资集团及其关联人控制的账户的可能性。 由于公司无法核查康得投资集团账户的现金流动情况,公司目前无法确定公 司资金是否已经被康得投资集团非经营性占用,公司要求西单支行向监管机构和市场公开联动账户的全部运行情况。
《关注函》:
深夜大雷!康得新大股东被抓,划走122亿存款一分不留
深夜大雷!康得新大股东被抓,划走122亿存款一分不留
康得新与大股东康得投资集团和北京银行西单支行违规签订了《现金管理合作协议》,使得上市公司与控股股东在资金管理和使用上产生了混同,为控股股东占用上市公司资金开启了方便之门。
在交易所的步步追问之下,虽然*ST康得后来接着公告,并未说明大股东是否划走及占用了公司的资金。
康得投资集团可以直接划走*ST康得的资金。公告表示,“根据《现金管理合作协议》,康得投资集团与康得新的账户可以实现上拨下划功能;因此,康得投资集团有机会从其自有账户提取康得新账户上拨的款项。”
但是,由于康得新自己账户的对账单并不反映账户资金被上拨的信息,*ST康得没有内部划转的原始材料,所以康得新及其下属公司无法知悉是否已经发生了与康得投资集团的内部资金往来。
*ST康得表示,公司不排除公司资金通过《现金管理合作协议》被存入康得投资集团及其关联人控制的账户的可能性。
由于公司无法核查康得投资集团账户的现金流动情况,公司目前无法确定公司资金是否已经被康得投资集团非经营性占用,公司要求西单支行向监管机构和市场公开联动账户的全部运行情况。
深夜大雷!康得新大股东被抓,划走122亿存款一分不留
上市公司ST康得新有122亿在账上,但按照这个联动账户的设置,钱就会被划去大股东的集团母账户。银行账上资金去向,查询流水就可以清楚看到,然而西单支行并不配合。*ST康得将起诉西单支行。
*ST康得表示,考虑到联动账户背后成因的不透明性及资金划拨程序的复杂性,而且,西单支行亦不配合开展进一步调查,公司无法通过康得新及其下属3家公司的账户了解到联动账户内部运行情况。
*ST康得称,为了维护公司的合法权益,公司已向证券及银行监管部门投诉,在有关诉讼中向法院申请追加西单支行作为被告,公司亦在等待西单支行配合说明前述情形。
深夜大雷!康得新大股东被抓,划走122亿存款一分不留
深夜大雷!康得新大股东被抓,划走122亿存款一分不留
深夜大雷!康得新大股东被抓,划走122亿存款一分不留
深夜大雷!康得新大股东被抓,划走122亿存款一分不留
深夜大雷!康得新大股东被抓,划走122亿存款一分不留
//
实控人钟玉早已辞去董事长一职
//
今年1月15日晚,上清所公告称,2019年1月15日是康得新2018年度第一期超短期融资券(18康得新SCP001)的付息兑付日。截至当时,仍未收到康得新支付的付息兑付资金,暂无法代理发行人进行本期债券的付息兑付工作。
紧随其后,康得新连发4份公告承认两笔债务存在风险。
但据当时的资产负债表显示,截至2018年三季度,康得新资产负债率45.46%,货币资金150亿元。除了账面现金,康得新账面上还有42亿多的可出售金融资产。这些资产如果是真实存在的,康得新完全可以理直气壮地卖掉一些,把钱给还了。
市场普遍疑惑:你说自己账上有150亿现金,却兑付不了10亿元的债券,到底是怎么一回事?
在1月22日债券持有人会议上,钟玉曾现身回应“18康得新SCP001”、“18康得新SCP002”两期超短融违约一事,承诺对债务追加个人担保,不过以何方式履行担保,何时履行并未明确。在会议上,ST康得新方面曾透露,大股东资金占用“不到100亿”,主要被用于投资碳纤维材料项目及股权质押的补仓。按照钟玉的说法,碳纤维项目目前康得集团已经投资了100多亿。
2019年春节过后,康得新发布公告称,董事长钟玉因个人原因,申请辞去公司董事长、董事、董事会下设各专业委员会委员等相关职务。而钟玉仍为康得新大股东康得投资集团董事长。
而2月16日,在第十九届亚布力论坛上,钟玉如此回应康得新多只债券违约的问题。“受到各种因素影响,康得新去年受到了很大的重创,但我们现在正在采取各种措施解决,康得新以后一定会再度崛起。
如今人也被刑事拘留,距离钟玉许下的3000亿市值的宏伟目标已经越来越远。
//
15万股东欲哭无泪
//
最新数据显示,*ST康得有15.55万股东。
在2017年11月,*ST康得的股票名还是康得新,当时股价高达26.71元(前复权),市值高达946亿元,是一个近千亿的大白马股。
如今最新股价仅为4.07元,市值仅剩下144亿元,暴跌了85%。
深夜大雷!康得新大股东被抓,划走122亿存款一分不留
内容及截图来源:巨潮资讯网、新浪微博,OLEDindustry整理。
相关标签
最新活动
往届回顾