行家说Display
LED新型显示产业智库
关注公众号
京东方买不到偏光片?日、台、韩供应商将涨价!偏光片史料大全!
光电与显示 · 2019-03-12
据业内人士称,日本和韩国的偏光片供应商最近已停止接受低利润订单,并正在考虑提高价格以反映其供应紧张。
据媒体报道,偏光片产能供给持续吃紧,台系龙头大厂已涨价一成。日前台湾偏光片大厂诚美材针对部分大陆面板客户调涨价格,涨幅高达5%-10%,这也是偏光片首度涨价。接下来第二季面板出货回温,产能吃紧的情况将更为严重,偏光片还有机会全面调涨价格。在行业高景气的推动下,相关公司有望迎来机遇。三利谱是国产偏光片领域龙头厂商。深纺织A已掌握大尺寸偏光片技术。皖维高新布局的宽幅PVA膜项目是偏光片核心原材料之一。
偏光片是面板生产不可或缺的组成部分,一个液晶面板和一个OLED需要两个部件,消息人士说,并补充说自2018年下半年以来偏光片供应已经变得紧张,部分原因是LCD和OLED面板的产能扩张超过偏振器的那些,部分地用于偏振器的上游材料的不稳定供应。
在2019年,许多高代液晶面板生产线将投入运营。
其中,中国星光科技(CSOT)运营的11G液晶面板生产线将于第一季度开始批量生产; SAKAI SIO International Guangzhou的10.5G工厂将于10月落成; LG Display的8.5G OLED系列将在第三季度开始正式运行。此外,CEC熊猫科技在中国西南城市成都的8.6G LCD工厂将于3月份满负荷运转,而BOE Technology计划在2019年底之前将其10.5G LCD工厂的月产能提升至120,000个玻璃基板。
与此同时,偏光片制造商也在扩大产能,但速度要慢于面板制造商。2019年,中国的Sunnypol光电子公司,韩国的LG化学公司和台湾的成美材料科技公司都将着手实施产能扩张计划。
偏光片供应日益紧张的另一个因素是上游材料的供应不稳定,例如丙烯酸酯薄膜,PET,COP薄膜,离型膜和PVA薄膜,由于液晶电视面板越来越大,这些产品的需求也在不断增长。
上游材料供应不稳定导致交货时间延长,制造商不愿按客户要求降低2019年报价。平均偏光片价格在2018年仍然每年下降不到5%,但是从2017年的7%以上收窄。
业内人士称,一些日本和韩国的偏光片制造商甚至在价格上涨时与客户进行谈判。如果客户可以接受更高的报价,明基材料和成美等台湾制造商可能会效仿。
1. 偏光片产业链概述和发展趋势
1.1. 偏光片与显示器件(LCD/OLED)
偏光片的全称是偏振光片,用于控制光束的偏振方向:自然光在通过偏光片时,振动方向与偏光片透过轴垂直的光将被吸收,透过光只剩下震动方向与偏光片透过轴平行的偏振光,是液晶面板关键零件。
京东方买不到偏光片?日、台、韩供应商将涨价!偏光片史料大全!
偏光片核心结构包含PVA膜、TAC膜等。偏光片由多层膜复合而成,基本结构包括:最中间的PVA(聚乙烯醇),两层TAC(三醋酸纤维素),PSA(压敏胶),离型膜和保护膜。其中,吸附二向吸收分子的PVA膜负责偏振作用,是偏振光片的核心部分,决定了偏光片的偏光性能、透过率、色调等关键光学指标,TAC膜则起到对延伸的PVA膜的支持和保护作用。
京东方买不到偏光片?日、台、韩供应商将涨价!偏光片史料大全!
偏光片目前主流的工艺为碘系生产技术和湿法拉伸工艺:主要生产环节包括TAC膜清洗、PVA膜延伸与复合、压敏胶涂布和离型膜复合,其中,PVA膜延伸是最核心的环节。具体步骤是:将PVA膜浸入染色槽,吸附二向吸收的碘分子,在拉伸槽中对碘分子进行拉伸取向,烘干之后与TAC膜进行复合形成半成品偏光片。
关注芯扒客 ( 公众号ID: ChipGossip) 获取更多深度行业研究报告。
京东方买不到偏光片?日、台、韩供应商将涨价!偏光片史料大全!
京东方买不到偏光片?日、台、韩供应商将涨价!偏光片史料大全!
LCD和OLED是目前两大主流显示技术,对偏光片功能需求有差异:(1)LCD为液晶显示屏,本身不发光,需要背光源,偏光片是显示模组成像的必要组件,LCD模组中需要两张偏光片,分别位于玻璃基板两侧,下偏光片负责将背光源光束转换成偏振光,上偏光片负责解析液晶电调制后的偏振光;(2)OLED属于自发光器件,构造为在TFT基板上蒸镀在通电下可以自发光的RGB三色有机膜层,需要一层圆偏光片,用于减少自然光对屏幕的干扰。
京东方买不到偏光片?日、台、韩供应商将涨价!偏光片史料大全!
京东方买不到偏光片?日、台、韩供应商将涨价!偏光片史料大全!
1.2. 偏光片产业链结构
偏光片产业链主要包含上游原材料、偏光片生产和下游显示终端产品:(1)偏光片上游的核心原材料为PVA膜和TAC膜,由日本企业垄断全球市场,PVA膜的主要供应商是日本可乐丽、日本合成化学等,TAC膜的主要供应商是日本富士、柯尼卡美能达等,(2)生产偏光片的企业主要有三星SDI、LG化学、住友化学、日东、奇美、三利谱等,(3)下游客户主要是面板厂,三星电子、LG电子、京东方等。
偏光片被广泛应用于消费类及工控类电子显示屏面板,如手机,电脑,液晶电视,汽车电子,医疗器械及仪器仪表等,其他应用场景还包括太阳眼镜,防眩护目镜,摄影设备的滤光镜,光量控制器等。
京东方买不到偏光片?日、台、韩供应商将涨价!偏光片史料大全!
1.3. 核心生产工艺:拉伸+涂布
偏光片的生产包括前、中、后三道生产流程,碘系生产和湿法拉伸两道工艺:(1)前道:TAC膜清洗及PVA膜拉伸与复合。TAC膜的预处理是将TAC膜进行碱液处理后烘干收卷,以降低 TAC 膜的接触角,便于与 PVA 膜贴合。PVA 膜的拉伸和复合是将PVA 膜浸入染色槽,吸附碘分子,再经过延伸槽拉伸取向后将 PVA膜与两层预处理后的TAC膜复合,得到偏光膜。(2)中道:涂布和复合。将压敏胶涂布在离型膜上,烘干后与前工序生产的偏光膜贴合到一起后收卷。(3)后道:裁切,将固化好的偏光片按需要的尺寸进行裁切、磨边、清洁等。
京东方买不到偏光片?日、台、韩供应商将涨价!偏光片史料大全!
京东方买不到偏光片?日、台、韩供应商将涨价!偏光片史料大全!
1.4. 显示技术发展驱动偏光片技术持续升级
偏光片是显示屏幕的核心器件材料,偏光片的发展历史跟显示技术发展历史和过程息息相关,显示技术过去的持续升级推动偏光片行业的技术变化。
1950年,全世界第一只阴极射线管CRT问世,应用于早期电视和电脑显示器;1964年,首个液晶显示器LCD和首个等离子显示器PDP问世。由于CRT不能满足大屏化、轻便化与高清化的要求,无法在新兴笔记本电脑屏幕市场上取得竞争优势,到2010年市场上已基本没有CRT产品。发展到21世纪初,等离子技术多用于大尺寸屏幕。2007年左右,LCD液晶电视凭借更大的尺寸、更低廉的价格取代等离子电视PDP,成为主流。
关注芯扒客 ( 公众号ID: ChipGossip) 获取更多深度行业研究报告。
LCD液晶显示器的成像必须依靠偏光片,显示技术的不同发展阶段对偏光片有不同的要求,以TN/STN/TFT为例:TN是最基本的LCD显示方式,只能显示黑白字段,画面分辨率低,适用于静态图像显示,制作成本低,对偏光片要求不高,STN是超扭曲型,可显示彩色,分辨率有所提高,在小尺寸色彩还原性接近TFT,显示静态图像及部分动画,制作成本适中,对偏光片有光学补偿功能的要求。TFT是点像素控制显示,分辨率最高,色彩还原性最好,显示效果与常规的CRT相当,但制作成本最高,对偏光片要求也最高。
京东方买不到偏光片?日、台、韩供应商将涨价!偏光片史料大全!
京东方买不到偏光片?日、台、韩供应商将涨价!偏光片史料大全!
随着LCD显示技术的发展,对偏光片偏振度、单体透过率、耐高温性、耐寒性要求越来越高。TN要求偏光片偏振度≥95%,单体透过率≥40%,信赖性要求达到40℃/90%RH×500h、70℃×500h。STN要求偏光片偏振度≥99.5%,单体透过率≥42%,信赖性要求达到60℃/90%RH×500h、80℃×500h,有光学补偿功能。TFT要求偏振度≥99.95%,单体透过率≥43%,信赖性要求达到60℃/90%RH×500h、80℃×500h、有AG、HC、WV等功能。
目前蓬勃发展的OLED显示技术具备的全固态、主动发光、超高对比、超薄、低功耗、无视角限制等诸多特点也使其备受青睐。为避免因外界光源照射而产生的反射,需要在OLED外层放有一层带1/4λ波片的偏光片。早期PMOLED产品只有单、双色,对于偏光片的要求只是单纯降低外界反射光,即只需要一般偏光片搭配1/4λ波片就可以满足需求,而到了现在AMOLED阶段,产品已经是全彩色,要求偏光片能够实现全面隔断外界可见光谱,从而达到一体黑的效果。
从终端应用来看,近年来为适应LCD显示技术大屏幕、超薄化、高清晰度、广色域以及智能化等,要求偏光片不断朝着大尺寸化、轻薄化、高亮度化、多功能化及高附加值方向发展。
1.5. 未来新技术趋势:非TAC(PET/PMMA等)、液晶涂布工艺是重点
目前,市场上偏光片生产使用量最大的原材料是TAC膜,为了实现特定的光学效果、降低成本以及产品可靠性的提升,非TAC膜的新型保护膜是未来重要的发展方向,目前市场已经量产的非TAC膜保护膜有PET、COP、PMMA等材料。
根据IHS报告显示,2017年偏光片上游材料中非TAC膜占比为28%,预计2021年将上升至41%,其中PET材料占比将从14.2%上升至29.0%。COP膜因其机械性、耐温性及耐候性远超过TAC膜而有望取代TAC膜。目前三星电子、LG Display、友达和群创在非TAC膜的应用比例已经较高,未来大陆面板厂技术路线升级中对非TAC膜保护膜的需求将保持持续增长趋势。
京东方买不到偏光片?日、台、韩供应商将涨价!偏光片史料大全!
京东方买不到偏光片?日、台、韩供应商将涨价!偏光片史料大全!
京东方买不到偏光片?日、台、韩供应商将涨价!偏光片史料大全!
京东方买不到偏光片?日、台、韩供应商将涨价!偏光片史料大全!
OLED显示技术的发展对偏光片提出了更高的要求,即能够全面隔断外界可见光谱,从而达到一体黑的效果。为此需要使用足够偏光度的偏光同时搭配全可见光谱的1/4λ材料。常见的三种补偿材料PC、COP和液晶材料中,COP补偿膜反射率最低、一体黑效果最好,但液晶补偿膜对贴合后的整体透过率基本没有影响,随着OLED向薄型化和柔性化发展,综合考虑后,厚度只有2~10微米的液晶补偿膜将会成为新的发展趋势。
关注芯扒客 ( 公众号ID: ChipGossip) 获取更多深度行业研究报告。
在偏光片生产工艺方面,传统生产工艺为涂布复合工艺,即将PVA膜、TAC膜、补偿膜等膜材用涂布的工艺进行复合得到偏光片膜,该工艺的特点是工艺成熟、良率高,但缺点在于生产出来的偏光片较后,因此柔性显示方面由较明显劣势。随着柔性显示需求的提升,柔性偏光片的新型工艺将是重要趋势,其中液晶涂布工艺是目前重要的方面,该领域日本公司Nitto、住友化学目前保持领先优势。
京东方买不到偏光片?日、台、韩供应商将涨价!偏光片史料大全!
2. 偏光片行业发展和转移历史及启示
2.1. 偏光片产业国际转移路径:日本-韩国-中国台湾-大陆
从偏光片技术转移看产业转移路径,我们梳理偏光片产业化和产业国际转移历史,总结为美国发明、日本产业化以及韩国、中国台湾的跟进以及大陆的初步崛起:(1)1938年,美国人埃德温. 赫伯特. 兰德发现偏光片的制作方法,(2)1963年,日本企业三立子实现偏光片的工业化生产,(3)1988年,偏光片技术转让到韩国,(3)1997年,偏光片技术从美国进入到中国大陆,(4)1998年,偏光片技术从日本转让到中国台湾。
京东方买不到偏光片?日、台、韩供应商将涨价!偏光片史料大全!
从面板产能分布看偏光片产能转移路径:根据全球面板产业转移路径,全球面板产能制造由日本-韩国-中国台湾-大陆,同样带动了日韩、中国台湾、大陆的偏光片产业发展。目前偏光片行业全球知名公司主要集中在日韩地区,例如韩国SDI、LG化学,日本住友化学、日东电工等,随着下游面板产能逐渐往大陆转移,中国台湾和大陆的偏光片企业有望后来居上,代表企业分别为奇美材料,明基材料以及三利谱,盛波光电。
京东方买不到偏光片?日、台、韩供应商将涨价!偏光片史料大全!
由于偏光片技术门槛较高,目前全球的偏光片市场主要被LG化学、住友化学、日东电工等几大厂商垄断。但随着新兴市场持续的技术积累,日韩厂商的市场集中度有所降低。从2014年至2018年,前三大厂商一直是LG化学、住友化学、日东电工,虽然市场格局变化不大,但市场份额从2014年的72%下降至2018年的66%,中国台湾地区、中国大陆厂商产能逐渐发力,市场占有率开始逐步上升。
京东方买不到偏光片?日、台、韩供应商将涨价!偏光片史料大全!
京东方买不到偏光片?日、台、韩供应商将涨价!偏光片史料大全!
京东方买不到偏光片?日、台、韩供应商将涨价!偏光片史料大全!
2.2. 从行业领先公司的发展路径看行业竞争格局演变
2.2.1. NITTO:三十年来持续保持行业领先地位
日东电工,1918 年成立于东京,1975年开始生产销售偏光片,2007年,为了适应越来越薄的手机开发出新的广角偏振膜,2008年,随着液晶面板的大尺寸化开发出双折射补偿膜“美国尼博康”,具有高对比度、高视角、高清晰度、易观看的特点;2009年,公司的涂层技术包含精密涂层工艺、基体转移技术、聚合技术、分散和混合技术、粘接技术等。
京东方买不到偏光片?日、台、韩供应商将涨价!偏光片史料大全!
根据IHS数据,日东在偏光片的全球市场份额持续保持在全球前三名,市占率基本保持在20%以上,我们认为日东在偏光片的持续领先主要原因:(1)日本是最早规模生产偏光片的国家,1975年NITTO就开始生产销售偏光片,技术领先、经验丰富;(2)公司规模大,持续投入研发,在新技术、高端产品领域保持技术领先,根据公司财报数据,公司2018财年营收8562.6亿日元,净利润873.79亿日元,规模在全球电子材料领域排在前列,公司持续投入研发,2017年公司研究开发费用达312亿日元。
京东方买不到偏光片?日、台、韩供应商将涨价!偏光片史料大全!
京东方买不到偏光片?日、台、韩供应商将涨价!偏光片史料大全!
2.2.2. LG化学:市场份额从全球第三到第一
LG化学,1947年成立,1999年建立第一条年生产能力为125万平方米的偏振器生产线,2000年首次在韩国完成TFT-LCD用偏光片的商业化、完成广角偏振器的开发和市场推广,并与全球市场份额最大的默克液晶显示器生产商结成战略联盟以开发CLC偏振器。
LG化学利用其基础材料领域全球领先的技术生产一种保护偏光片并能提高其性能的功能性薄膜,防止偏光板制造工序及搬运过程中有可能发生的污染及破损,将产生的静电降至最低,保护偏光板不受静电影响。
京东方买不到偏光片?日、台、韩供应商将涨价!偏光片史料大全!
根据LG化学年报数据,2002年,偏光片业务占全球市场份额15%,跻身世界前三、同时研发下一代电视及VA模式的偏振器;2003年,加速在中国大陆和中国台湾布局生产线;2004年,位于中国的偏振器工厂投产、开发出纯黑偏光片;2005年,偏光片业务市场份额从21%上升至23%,全球第二;2010年,偏光片业务超越日本竞争企业成为全球第一;2013年扩大偏光剂生产能力;2014年在中国扩建偏振器生产线;2015年推出市场领先的偏振器。
通过整理LG化学偏光片业务发展历史,我们认为公司全球市场份额从第三到第二到第一,主要原因有:(1)背靠LG Display,公司在下游订单导入、新技术配套研发等方面优势显著;(2)公司在新工艺新技术方面持续创新,在偏光片生产成本持续降低方面保持领先,包括宽幅产线、偏光片新的结构和生产工艺方面;(3)在行业需求旺盛的背景下保持较激进的产能策略,公司积极扩产新产能,特别是在中国台湾、大陆的产能布局方面。
京东方买不到偏光片?日、台、韩供应商将涨价!偏光片史料大全!
京东方买不到偏光片?日、台、韩供应商将涨价!偏光片史料大全!
2.2.3. 中国台湾格局演变:力特的崛起和衰退,明基、奇美的后来居上
中国台湾本土偏光片公司主要有奇美、明基和力特,其中力特是中国台湾最早量产偏光片的公司,但三家公司中目前奇美和明基的规模已经远远领先于力特光电。
根据力特公司年报,力特成立初期即通过与日本Sanritz的技术合作充分掌握偏光板的生产技术,短短1年时间即完成技转并顺利量产,2002年便成为中国台湾第一、全球第二的偏光片供应商。截至2006年,力特收入构成中友达、奇美合计占比52.9%。然而,2007年中国台湾的面板大厂奇美和友达开始慢慢扶持自身的偏光片材料企业奇美材料和明基材料,而缺少面板厂商支持的力特,慢慢被排挤出局。
京东方买不到偏光片?日、台、韩供应商将涨价!偏光片史料大全!
京东方买不到偏光片?日、台、韩供应商将涨价!偏光片史料大全!
京东方买不到偏光片?日、台、韩供应商将涨价!偏光片史料大全!
京东方买不到偏光片?日、台、韩供应商将涨价!偏光片史料大全!
京东方买不到偏光片?日、台、韩供应商将涨价!偏光片史料大全!
奇美和明基的成立背景是大陆面板产能的扩大以及对上游偏光片的需求提升:(1)奇美材料由奇美集团投资成立于2005年,奇美和群创后来合并为现在的群创光电,是目前中国台湾两大面板生产公司之一;(2)明基材料成立于1998年、偏光片业务量产于2005年,第一大股东是明基集团,而明基集团旗下友达光电是中国台湾另一家大型面板制造公司。
受益于面板厂奇美、友达的扶持,奇美材料、明基材料营收规模先后于2008年、2009年超越力特,此后差距越来越大,中国台湾偏光片市场长期由奇美材料、明基材料占据前两位。2012年,由于中国台湾面板行业进入成熟期、增速放缓,同时偏光片上游材料TAC膜、PVA膜长期由日本厂商FujjiFilm、Kuraray等垄断,明基、奇美营收逐年下降。
京东方买不到偏光片?日、台、韩供应商将涨价!偏光片史料大全!
2.2.4. 从历史看未来:由偏光片行业发展历史得到的启示
通过对比研究日本、韩国、中国台湾重要偏光片生产公司的崛起和成长过程,我们总结出偏光片公司持续保持领先地位的重要因
素有:(1)产业链一体化,特别是下游的配套支持,(2)持续研发投入,多元化技术背景有优势,(3)创新工艺开发,建立成本优势等。
产业链上下游一体化格局带动偏光片产业发展:目前偏光片行业全球知名公司主要集中在日、韩、中国台湾等地区,例如韩国SDI、LG化学,日本住友化学、日东电工,中国台湾明基、奇美等。其中韩国公司LG化学、SDI和中国台湾公司明基、奇美分别是面板行业龙头公司三星电子、乐金显示、友达光电、群创光电的附属公司。
京东方买不到偏光片?日、台、韩供应商将涨价!偏光片史料大全!
京东方买不到偏光片?日、台、韩供应商将涨价!偏光片史料大全!
京东方买不到偏光片?日、台、韩供应商将涨价!偏光片史料大全!
京东方买不到偏光片?日、台、韩供应商将涨价!偏光片史料大全!
我们从LG Display和LG化学以及三星电子和三星SDI的营收增长历史和趋势可以看出韩国显示面板产能的增加和显示材料行业的发展有着重要的关联:(1)三星SDI公司1995年营收为21.4千亿韩币,2004年营收达93.2千亿韩元,(2)LG化学2001年营收为40.0千亿韩元,公司营收持续增长,到2017年公司营收达257千亿韩元。
我们通过整理中国台湾偏光片三巨头力特、奇美、明基的发展历史发现,有面板厂支持的偏光片生产商明显更具有竞争力。中国台湾奇美和明基的高速增长期也是下游中国台湾面板厂产能增加的时期:奇美和明基营收增长最快的周期是21世纪初到2010年左右,该周期也是群创友达发展较迅速的周期。
京东方买不到偏光片?日、台、韩供应商将涨价!偏光片史料大全!
京东方买不到偏光片?日、台、韩供应商将涨价!偏光片史料大全!
京东方买不到偏光片?日、台、韩供应商将涨价!偏光片史料大全!
京东方买不到偏光片?日、台、韩供应商将涨价!偏光片史料大全!
持续研发投入,多元化化学公司技术范围内发挥协同效应:我们通过总结行业龙头公司发展历史发现,具备多元化背景的公司如LG化学、住友化学,一方面能够迅速地应对下游需求变化,在技术范围内发挥协同效应,及时研发出符合客户要求的产品,另一方面能够利用自身差别化技术力整合产业链上游(偏光片材料),提高产品竞争力。
创新型成本驱动战略助力公司发展:我们通过比较LG化学和住友化学等其他厂商偏光片业务2000年至2010年十年的发展历史得出,由于偏光片行业较高的技术壁垒,长期来看,生产创新及自动化型成本领先战略可能要比制造业传统的产业链上下游一体化的成本领先战略更具有竞争力。
基于此,随着大陆面板产业链的快速崛起,我们看好大陆在产业链一体化和研发投入领先的偏光片公司,并预计未来2-3年大陆将初步形成偏光片-面板厂的股权联系格局,届时将是大陆偏光片竞争格局开始固化的重要拐点。
3. 加速国产化拐点:供需格局不匹配,技术追赶,拐点将至
3.1. 偏光片的供需结构不匹配:需求旺盛,本土供给和国产化不足
偏光片作为TFT-LCD面板的关键原材料之一,其市场未来供需状况和成长性与TFT-LCD面板市场息息相关。根据IHS数据,按照收入口径,2017年全球FPD行业规模约1530亿美元,其中LCD市场规模约1300亿美元,占比85%,OLED市场约230亿美元,占比15%。按照面积口径,全FPD市场面积需求为1.85亿平米,其中LCD面积需求为1.8亿平米,OLED需求面积为0.05亿平米。
LCD市场规模相对稳定,OLED行业高成长性。根据目前全球各家面板厂的产能规划以及下游需求来看:(1)未来全球LCD由于产能基数较大,未来面积需求增速每年在5%左右增长,对冲行业asp下降趋势,LCD市场规模保持在1300亿美元左右,(2)OLED产能未来3年左右是大陆产能扩张高峰期,产能面积增加每年在30%以上,行业规模将保持较高增速。
京东方买不到偏光片?日、台、韩供应商将涨价!偏光片史料大全!
京东方买不到偏光片?日、台、韩供应商将涨价!偏光片史料大全!
京东方买不到偏光片?日、台、韩供应商将涨价!偏光片史料大全!
京东方买不到偏光片?日、台、韩供应商将涨价!偏光片史料大全!
京东方买不到偏光片?日、台、韩供应商将涨价!偏光片史料大全!
京东方买不到偏光片?日、台、韩供应商将涨价!偏光片史料大全!
目前全球面板厂产能大陆和韩国基本持平,根据目前各家面板厂的扩产技术可以看出(1)LCD扩产几乎全部都在大陆地区,(2)OLED扩产几乎只有韩国和大陆两地的厂商。根据DSCC数据,2017年全球FPD产能占比中大陆、韩国、中国台湾分别占比35%、29%、29%,预计到2022年大陆占比50%,远远超过韩国和中国台湾的22%和20%的份额。
我们认为,大陆FPD产能持续扩张的主要原因有:(1)显示面板行业新应用、新产品需求旺盛,(2)大陆电子制造产业集群优势明显,(3)FPD行业有一定后发优势属性,并且大陆技术加速高超,(4)大陆地方政府在资金实力和支持力度上有较大优势。
京东方买不到偏光片?日、台、韩供应商将涨价!偏光片史料大全!
京东方买不到偏光片?日、台、韩供应商将涨价!偏光片史料大全!
京东方买不到偏光片?日、台、韩供应商将涨价!偏光片史料大全!
京东方买不到偏光片?日、台、韩供应商将涨价!偏光片史料大全!
京东方买不到偏光片?日、台、韩供应商将涨价!偏光片史料大全!
偏光片是TFT-LCD面板的关键上游材料,目前行业规模超过100亿美元,其市场未来供需状况和成长性与TFT-LCD面板市场息息相关。随着包括手机、电脑、液晶电视等终端出货量和平均显示尺寸的增长以及新型应用市场迅猛发展,均带动了偏光片市场需求的平稳增加。
京东方买不到偏光片?日、台、韩供应商将涨价!偏光片史料大全!
京东方买不到偏光片?日、台、韩供应商将涨价!偏光片史料大全!
从生产地区角度分析,Displaybank的数据显示,全球偏光片生产企业主要集中在日本、韩国、中国台湾和中国大陆,且中国大陆产能占全球产能的比例逐年上升。2015年,韩国偏光片产能居全球第一,占比约为40%;日本排名第二,占比约占32%;中国台湾产能排在第三位,产能占比约为20%;中国大陆产能约占9%,主要企业包括LG化学中国子公司乐金化学(南京)信息材料有限公司、盛波光电、三利谱等。
由于大陆需求增长较大,2019年产能占比预计将达到20%左右。随着中国大陆面板产业转移趋势不断加速,国内偏光片产能也与日俱增,国外厂商纷纷到国内建设偏光片厂,国内厂商也加快了产能扩充的步伐,预计2019年中国大陆地区的偏光片产能将占据全球产能总量的20%左右,偏光片产业向大陆转移的趋势已经形成。
京东方买不到偏光片?日、台、韩供应商将涨价!偏光片史料大全!
由于大陆地区面板厂新产能的持续扩产,对偏光片的需求持续增加,即使考虑到偏光片产能在大陆的扩产,我们判断大陆地区对偏光片的需求和本地产能供应特别是国产化配套比率有较大不配套:根据IHS数据,2017年,(1)大陆FPD产能占全球35%,预计2022年占比约50%;(2)2017年,大陆偏光片产能占全球占比不到20%,(3)大陆本土公司产能在全球份额约5%。我们判断,未来3-5年对着大陆FPD产能份额持续提升,大陆偏光片工厂产能以及大陆本土公司产能份额将持续提升。
关注芯扒客 ( 公众号ID: ChipGossip) 获取更多深度行业研究报告。
京东方买不到偏光片?日、台、韩供应商将涨价!偏光片史料大全!
京东方买不到偏光片?日、台、韩供应商将涨价!偏光片史料大全!
3.2. 大陆市场角逐的三种力量:外资,合资和本土厂商
在大陆LCD偏光片市场中,主要竞争公司有三类公司:(1)纯外资公司,如日本住友化学;(2)外资公司大陆子公司,如LG、奇美在国内的生产线,(3)本土公司和外资公司,例如东旭光电与住友化学的合资公司,(4)本土公司,如三利谱、盛波光电,在过去是外资公司和外资公司子公司这两类公司主导国内市场,近些年合资公司模式发展迅速、本土公司也崛起趋势显著。
目前国内能具备偏光片量产能力的公司中国主要有三利谱、盛波光电、锦江集团等,其中三利谱规模最大,根据IHS数据三利谱偏光片产能2016年占全球产能6%,领先于国内其他偏光片公司。
京东方买不到偏光片?日、台、韩供应商将涨价!偏光片史料大全!
3.3. 2019年将是大陆偏光片产业二次发展新起点
目前国内能具备偏光片量产能力的公司中国主要有三利谱、盛波光电、锦江集团、圣宝莱等,其中三利谱和盛波光电规模领先。
京东方买不到偏光片?日、台、韩供应商将涨价!偏光片史料大全!
三利谱和盛波光电是国内领先的两家公司,规模相当,通过比较两家公司营收增长趋势可以看出,大陆偏光片行业在2012-2015期间发展较快,两家公司初期产能逐步得到释放,营收保持增长势头,是大陆偏光行业第一波快速发展阶段。
京东方买不到偏光片?日、台、韩供应商将涨价!偏光片史料大全!
京东方买不到偏光片?日、台、韩供应商将涨价!偏光片史料大全!
2016年之后因为新产品突破和新产能的突破碰到瓶颈期,2016-2018年三利谱和盛波光电业绩增长进入瓶颈期。近年来,国内偏光片公司纷纷计划在建立新的产品线,生产宽幅集中在1490mm及以上。根据两公司的产能规划、新产品突破和产能释放节奏判断,我们认为大陆偏光片行业有望在2019年迎来营收恢复,迎来第二次快速增长的机会。
3.4. 偏光片上游材料国产化值得期待
偏光片上游材料是决定偏光片品质和成本的重要因素。根据三利谱招股书,偏光片业务营业成本构成中,直接原材料占比最高,占总成本的73%,在偏光片原材料成本中,TAC膜和PVA膜占比较高,分别占总成本的46%和14%。即TAC膜和PVA膜占偏光片营业成本的33.6%和10.2%。而上游原材料由日韩供应链为主,具体主要供应商如下图所示。
京东方买不到偏光片?日、台、韩供应商将涨价!偏光片史料大全!
京东方买不到偏光片?日、台、韩供应商将涨价!偏光片史料大全!
京东方买不到偏光片?日、台、韩供应商将涨价!偏光片史料大全!
目前,全球TAC膜主要由日本企业供应,日本富士占全球TAC膜市场的80%,日本可乐丽在PVA膜市场占据超过60%的份额。光板TAC膜生产商、涂布企业及偏光片生产企业都拥有一定的TAC膜的表面处理技术和能力,不同企业掌握的技术各有千秋。
京东方买不到偏光片?日、台、韩供应商将涨价!偏光片史料大全!
PVA薄膜全球最大供应商为可乐丽,公司主要从事化学品的生产和销售,公司主要设有树脂材料事业部门、塑料化学部门、纤维材料部门等,主要产品包括聚乙烯酯相关化学产品、异戊二烯化学品、纤维等其他产品。其中,2017年树脂材料事业部门营业收入达到157亿元,占总营业收入的52.06%,营业利润达到35.8亿元,占总营业利润81.26%,该事业部门主要生产PVA树脂、PVA薄膜、PVB薄膜、EVOH树脂等,并且2018年2月可乐丽称将投资约6亿元,增产PVA膜。
京东方买不到偏光片?日、台、韩供应商将涨价!偏光片史料大全!
京东方买不到偏光片?日、台、韩供应商将涨价!偏光片史料大全!
由于偏光片上游基膜技术壁垒非常高,产业集中度也相当高。想要实现光学基膜的国产化并不容易。需要学习国外厂商先进的技术与制造工艺。一些日韩领先的光学级基膜在中国投资,包括三菱树脂、SKC以及仪化东丽等,国内一些企业也纷纷投资光学基膜,目前国内的上游基膜产业仍处于发展初期。
目前PVA膜由皖维高新实现初步国产化导入。上世纪六七十年代,中国大陆同期上马了9家PVA生产企业,直至2008年金融危机爆发,现在这九家只剩下皖维高新。皖维高新是国内PVA行业优质企业,目前国内部分偏光片生产企业已将公司PVA光学膜纳入供应链体系。
中国大陆的乐凯胶片、东氟塑料以及新纶科技提供部分TAC膜。2008年中国大陆第一条平板显示器(FPD)用光学级聚酯薄膜生产线在合肥乐凯建成投产,2015年新纶科技通过引入日本东山相关功能薄膜产品技术,先已实现TAC膜量产。
PET膜由东材科技实现部分国产化:东材科技于2015年投资PET光学基膜项目,于2016年实现量产,并通过入股金张科技完善光学膜产业链的延伸,奠定光学膜项目的长期发展。
京东方买不到偏光片?日、台、韩供应商将涨价!偏光片史料大全!
4. 看好三利谱:短期产能拐点,中期盈利改善,长期产能持续扩张
4.1. 三利谱:大陆偏光片行业领先公司
三利谱,位于深圳市光明新区,公司自2007年成立以来一直致力于偏光片的研发、生产和销售,是国内偏光片行业龙头公司。公司被认定为国家高新技术企业、广东省工程技术研究中心、深圳市偏光片技术研究开发中心。2017年5月公司在深交所上市。
京东方买不到偏光片?日、台、韩供应商将涨价!偏光片史料大全!
截止到2017Q3财报股本结构,公司董事长张建军先生占公司总股本26.6%,是公司第一大股东和实际控制人。张建军先生在显示产业链耕耘多年,经验丰富,曾任天马微电子股份有限公司研究开发中心工程师、深圳市盛波偏光器件有限公司生产部经理、温州侨业经济开发有限公司总工程师、深圳市利马光电子有限公司执行董事兼总经理,拥有多年的偏光片研发、生产经验,掌握偏光片生产的核心技术。
京东方买不到偏光片?日、台、韩供应商将涨价!偏光片史料大全!
公司2012-2017年公司营收和盈利基本保持增长趋势,2017年公司营收为8.18亿元,净利润为0.82亿元,偏光片业务贡献公司全部营收。根据三利谱2018年Q3财报,公司2018年前三季度营收6.5亿元人民币,同比增长5.7%,归母净利润0.23亿人民币,同比下降59%,主要原因是由于:1、上半年客户审厂延迟,产能未完全释放;2、部分在建工程2017年年底转固,2018年计提固定资产折旧费;3、为保证合肥产线产能逐步释放,培养生产人员花费较大。
京东方买不到偏光片?日、台、韩供应商将涨价!偏光片史料大全!
京东方买不到偏光片?日、台、韩供应商将涨价!偏光片史料大全!
公司主要产品包括TFT系列和黑白系列偏光片两类,根据18年半年报,公司收入结构中,两类偏光片收入占比超过99%,下游客户中,中国大陆地区提供主要收入,占公司总收入的89%。
公司ROE和毛利率呈下降趋势,主要原因是因为年日元兑人民币汇率升值导致上游原材料成本增加以及16-18年投产合肥新产线支出较多所导致的。关注芯扒客 ( 公众号ID: ChipGossip) 获取更多深度行业研究报告。
京东方买不到偏光片?日、台、韩供应商将涨价!偏光片史料大全!
京东方买不到偏光片?日、台、韩供应商将涨价!偏光片史料大全!
京东方买不到偏光片?日、台、韩供应商将涨价!偏光片史料大全!
京东方买不到偏光片?日、台、韩供应商将涨价!偏光片史料大全!
京东方买不到偏光片?日、台、韩供应商将涨价!偏光片史料大全!
京东方买不到偏光片?日、台、韩供应商将涨价!偏光片史料大全!
4.2. 短期:2019年初产能+新产品拐点
三利谱从成立到现在主要出货偏光片是中小尺寸产品,下游主要针对智能手机领域。从客户结构看,近几年,LCM公司贡献营收占比较高:根据公司招股书2016年前三大客户分别为合力泰、同兴达和星源电子,均为国内领先的LCM模组公司。
京东方买不到偏光片?日、台、韩供应商将涨价!偏光片史料大全!
新厂的大客户进展方面,京东方和惠科进展顺利:京东方审厂主要工作已经完成,并已开始批量供货,惠科审厂工作已经完成,即将进入大批量供货阶段。18年9月开始合肥子公司进入量产阶段,小批量供货给京东方、惠科等客户,目前已经度过了小批量到中批量阶段,开始进入大批量供货阶段。
我们认为公司新增产能处于规模出货的拐点,并且对着新增产能的释放:(1)公司客户结构将得到优化,面板厂营收占比将得到提升,LCM客户营收占比下降,(2)公司产品升级取得突破,新产能主要定位大尺寸偏光片,是偏光片的主要需求市场,(3)2019年Q1公司营收增速、盈利将得到显著提升。
4.3. 中期:19年三条LCD新产能释放,行业供需改善,有望出现景气周期
偏光片是面板上游核心材料,价格整体呈现出稳定略有下降趋势:(1)根据IHS,2018年初,Large TFT、S/M TFT和AMOLED价格分别为16.2、56.3和78.7美元/平方米,比2015年初的价格下降20%-25%;(2)2016Q2和2017Q3-Q4出现过价格阶段性价格上涨。
京东方买不到偏光片?日、台、韩供应商将涨价!偏光片史料大全!
京东方买不到偏光片?日、台、韩供应商将涨价!偏光片史料大全!
IHS数据显示,全球偏光片需求在过去三年的年复合增长率为5.32%,未来两年需求增速均保持在5%以上。国内偏光片市场一直处于紧平衡状况,2015至2020年评估供需状况的glut值分别为-63%、-63%、-47%、-32%、-20%、-23%
京东方买不到偏光片?日、台、韩供应商将涨价!偏光片史料大全!
京东方买不到偏光片?日、台、韩供应商将涨价!偏光片史料大全!
超宽幅偏光片主要应用于55寸及以上TV大尺寸面板,特别是随着10.5代线的量产,对于超宽幅TFT-LCD用偏光片的需求也会越来越强,而面板越大,偏光片所占成本比例就越高。
根据群智咨询数据,2019年大陆有3条新增高世代线LCD产线,分别是华星光电G11产线预计2019Q1量产、惠科G8.6滁州产线以及富士康广州G10.5产线。我们认为,随着这三条大的产线产能释放,国内偏光片供需将持续优化,偏光片价格有可能在2019Q2末出现结构性景气周期,将对偏光片相关公司盈利能力有较大改善。
京东方买不到偏光片?日、台、韩供应商将涨价!偏光片史料大全!
4.4. 长期:未来3年产能扩张清晰
公司目前贡献营收产能主要是深圳光明产线和福州产能,产能分别为450万平方米、120万平方米。公司新增产能主要是合肥产线和深圳IPO募投产能,其中合肥两期产能总计1600万平米,深圳龙华IPO募投产能为1000万平米。
京东方买不到偏光片?日、台、韩供应商将涨价!偏光片史料大全!
公司在合肥共有两条生产线,宽幅1490mm生产线满产后可达1000万平方米产能,宽幅1330生产线满产后可达600万平方米产能。宽幅1490mmTFT偏光片生产线已于2016年10月底投产,目前已批量生产,宽幅1330mm生产线已经投产,处于产能爬坡期。
我们估算2018年公司贡献收入实际产能约为600万平米/年,根据公司产能规划和预计进展,我们预计公司2019-2021年实际产能持续增加:(1)2019年新增产能释放主要为合肥一期1000万平米产能,(2)2020年新增产能释放为合肥二期600平米产能和深圳龙岗1000万平米产能,(3)2021年在合肥扩产后续项目。我们预计三利谱2019-2021年实际产能分别为1600/2600/3600万平米,公司产能释放将驱动公司业绩持续增长。
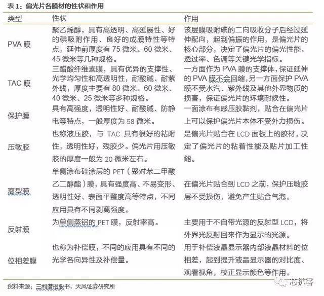
在TFT-LCD的上游产业中,偏光片生产技术含量最高。偏光片是TFT-LCD面板中的重要光学元件,在液晶层的前后各有一层偏光片。根据LCD面板原理,非偏振光将打乱规则排列的液晶分子,阻碍光的透过,使图像无法显示,而偏光片的作用就是使非偏振光变为偏振光,因此若缺少偏光片,LCD面板将无法显示图像。
京东方买不到偏光片?日、台、韩供应商将涨价!偏光片史料大全!
偏光片在液晶显示面板中的作用
偏光片是TFT-LCD面板中关键功能膜层。以目前市场上最常见的TFT-LCD偏光片为例,构成偏光片的主要原材包括保护膜、第一层TAC膜、PVA膜、第二层TAC膜、PSA、及离型膜等膜层。
京东方买不到偏光片?日、台、韩供应商将涨价!偏光片史料大全!
偏光片的结构组成
一系列上游原材料中,PVA膜和TAC膜最为核心。PVA膜是实质实现偏光的膜层,染色后的PVA膜经拉伸后,表面的染色分子定向排列,可将通过的自然光过滤为偏振光。TAC膜对PVA膜形成有效的支撑和保护,防止PVA膜回缩或受到水汽、紫外线等的损伤。没有PVA膜偏光片无法偏光;缺少TAC膜,PVA膜则无法工作。
偏光片的主要组成及作用
PVA
性状:聚乙烯醇,高透明,高延展
作用:偏光效应的核心功能膜层,吸附事向碘分子后,对光束产生偏振作用
京东方买不到偏光片?日、台、韩供应商将涨价!偏光片史料大全!
PVA膜经过拉伸后,其中的PVA分子链有序分布
TAC
性状:三醋酸纤维素膜,优异的支撑性,光均匀性和透明性,耐酸碱,耐紫外线
作用:一方面作为PVA 的支撑,保证延伸的PVA 膜不会回缩,另一方面保护PVA 膜不受水汽和紫外线的损伤
保护膜
性状:高强度,透明性好,耐酸碱,防静电
作用:贴合在偏光片的外层,保护偏光片不受到外力的损伤
压敏胶
性状:粘附性好,透明性好,残胶少
作用:偏光片贴合在LCD 面板上的胶材,决定了偏光片的粘着性,及贴片的加工型能
离型膜
性状:单侧涂布硅涂层的PET 膜,强度高,不易变形,透明度高,表面平整度高
作用:在偏光片贴合到LCD 之前,保护压敏胶不受到损伤,避免产生贴合气泡
从价值分布上讲,在所有偏光片的原料成本中,PVA膜和TAC膜的成本占比最高,其中TAC膜占全部原料成本的50%左右,PVA膜占12%左右。因此实现PVA膜和TAC膜的国产化,对降低我国偏光片自产成本,提高产业竞争力有重要的意义。
京东方买不到偏光片?日、台、韩供应商将涨价!偏光片史料大全!
偏光片的成本组成
全球偏光片市场稳步增长 2018年将超5亿平方米
作为LCD面板的组件之一,偏光片的需求取决于LCD面板的需求量。随着TFT-LCD的需求量持续增长,2014年,全球偏光片需求达到3.97亿平方米,全球偏光片市场容量已超过100亿美元;根据全球LCD需求发展情况,预计至2018年,全球偏光片需求将达到5.16亿平方米,市场规模接近120亿美元。
京东方买不到偏光片?日、台、韩供应商将涨价!偏光片史料大全!
全球偏光片市场需求
中国作为全球第一的电子信息产业制造国和消费国,对全球偏光片的需求增长贡献最大。2014年,我国对偏光片的需求已达到0.59亿平方米;根据我国LCD产能发展现状预计至2018年,我国偏光片需求将达到1.45亿平方米。与需求量对应,2014年我国偏光片市场容量达到了15亿美元;预计至2018年,国内该市场规模将达到33.6亿美元。
京东方买不到偏光片?日、台、韩供应商将涨价!偏光片史料大全!
我国偏光片市场需求
日韩企业垄断,进口替代空间广阔
2014年我国偏光片需求占全球的14.86%,预计2016年该占比可达到24.56%,而2018年,有望达到28.24%。未来几年我国对偏光片的需求增速将远远超过全球水平,中国将是LCD偏光片最大的需求市场,在全球扮演越来越重要的角色。
京东方买不到偏光片?日、台、韩供应商将涨价!偏光片史料大全!
国内偏光片市场需求占比逐渐提高
与国内巨大的偏光片市场需求形成反差的,是我国较低水平的偏光片生产能力。由于偏光片技术壁垒高,目前我国乃至全球的偏光片市场呈现被日本、韩国垄断的态势,其中日本电工、住友化学、三立化学,及韩国的LG化学和三星SDI是最重要偏光片生产厂家。若计算中台资企业在大陆设置的偏光片产能,2015年中国大陆偏光片产能仅占世界总产能的8.8%。
京东方买不到偏光片?日、台、韩供应商将涨价!偏光片史料大全!
全球偏光片市场由日韩垄断(亿平方米)
京东方买不到偏光片?日、台、韩供应商将涨价!偏光片史料大全!
中国大陆的产能仅占全球的8.8%
综上分析,未来几年无论在全球还是全国范围内,偏光片市场都将呈现显著增长,而我国的偏光片市场有巨大的进口替代空间。近年来,随着技术的累积,我国主要的偏光片生产企业盛波光电和三利谱等,所生产产品已经有了一定的市场竞争力。据悉,由于下游需求旺盛,目前三利谱TFT-LCD偏光片产销率超过了90%。
国内偏光片主要生产企业
三利谱
三利谱主要从事偏光片产品的研发、生产和销售,主要产品包括TFT 系列和黑白系列偏光片两类。公司于2011 年8 月建成的TFT 宽幅(1490mm)偏光片生产线,被深圳市发展和改革委员会评为2011 年度深圳市重大项目。公司为我国国内少数具备TFT-LCD用偏光片生产能力的企业之一,目前TFT用偏光片产能约600万平方米,公司已成为了包括京东方、天马、龙腾光电等国内液晶面板和液晶显示模组生产企业的合格供应商。2015年7月,三利谱提交IPO申请,拟发行A股股票不超过2,000 万股,募集资金75,249.21 万元,继续扩充宽幅偏光片生产线建设项目。2017年5月25日,深圳市三利谱光电科技股份有限公司在深圳证券交易所中小企业板上市!
盛波光电
深圳市盛波光电科技有限公司是由深圳市纺织(集团)股份有限公司和杭州锦江集团有限公司合资经营的国家高新技术企业,专业从事液晶显示器(LCD)用偏光片的研发、生产、销售和技术服务。公司始建于1995年,是国内首家专业偏光片制造商,目前共有5条量产生产线,1条在建生产线,分设坪山、龙华两处工厂。经过二十余年的生产研发,公司产品现已涵盖TN型、STN型、TFT型、车载工控类专业显示、3D立体显示、OLED显示、平板显示及柔性显示相关光学薄膜等领域。其中,公司自主研发的TN型偏光片、STN型偏光片、监视器用TFT型偏光片、OLED显示用偏光片均率先填补了国内各领域的空白。
新纶科技
新纶科技是我国防静电/洁净室行业的龙头企业,近年来,其主要下游产业电子产品制造业景气度持续下滑,公司主营业务面临压力,2013年起,公司一方面将下游业务由电子产品向医药、食品加工等领域拓展,另一方面也开始了向新材料领域转型。
近年来新纶科技积极投资的新材料产业主要集中在高分子材料和功能薄膜材料两大类。功能材料方面,公司已形成较强的新材料研发生产能力,部分新材料产品已取得了包括三星、TCL和信利以及相关电子、微电子行业的等一批重点客户认证。
2015年12月,公司与日本东山薄膜株式会社于在深圳签署了《合作协议》,拟引入其先进的涂布生产技术与品质管理系统,在公司常州电子功能材料产业基地投资建设生产许可产品的涂布工厂。2016年2与6日,新纶科技发布非公开収行股票预案,募集资金不超过18亿元,其中13.9亿用以投资建设TAC功能性光学薄膜材料项目。该项目投产后,TAC功能膜产能可达9,417万平方米,将成为我国领先的的TAC功能膜加工企业。
全球十大偏光片厂商
十大偏光片生产厂家之日东电工(日本)
日本日东电工株式会社成立于1918年10月,全球500强企业之一,总部位于日本大阪,是日本化工领域规模最大、创新能力最强的上市公司。
目前公司是全球第一大偏光片制造商,其中液晶电视用多层光学补偿膜占全球市场份额的40%以上,是国内京东方、华星光电等面板商主要的偏光片供应商。
日东电工的主营业务收入来源于五大部分:光电产品、工业胶带、医疗产品、内部交易和其他,偏光片所在的光电产品每年占总营收的比例达60%以上。
十大偏光片生产厂家之住友化学(日本)
日本住友化学株式会社创立于1913年09月,旗下拥有子公司167家,全球拥有员工约3.1万人,主要从事化工,能源行业。
公司有六大业务:基础化学品、石化和塑料产品、IT相关化学品,健康和农作物科学、制药以及其他化学品,其中IT相关化学品包括彩色滤光片、光学商品、半导体加工材料和电子材料等。
公司拥有13条产线,产能共计8700万平米。此外,住友化学与东旭光电合资成立的无锡旭友,将新增产能2000万平米。
十大偏光片生产厂家之LG化学(韩国)
LG化学为韩国最具代表性的化学企业。公司主要业务范围包括基础材料、电池、信息电子材料和Display材料,电池材料等其他材料。
2000年公司在韩国最早实现LCD专用偏光板的商业化。LG公司信息电子材料部门(生产偏光片等材料的部门)销售额在公司总销售额中占比约为13%。
LG化学拥有10条产线,年产能1.72亿平方米。同时,LG化学在南京设有工厂-乐金化学(南京)信息电子材料有限公司。除了L1和L2外,公司新建2250mm产线已经投产,年产能为3240万平方米。
十大偏光片生产厂家之三星SDI(韩国)
三星SDI为三星集团在电子领域的附属企业,最先是三星在中国的显像管生产部门,后由于显示技术液晶化,转行生产锂电池,偏光片等产品。
三星SDI于2007年收购ACE DIGITECH后进入偏光片市场。公司在2013年全球首次开发成功用光学性能优秀的PET胶片替代偏光片材料TAC胶片的技术,并成功适用于TV用产品。
SDI拥有4条产线,年产能3200万平方米。同时2016年3月三星SDI为了扩展偏光膜事业,与三星显示器(Samsung Display)携手进入越南市场,并在越南设立工厂量产偏光膜。成为继韩国清州市和大陆无锡之后的第三偏光膜工厂。
三星SDI的偏光片主要配套给自家的三星显示器,另外国内有部分走私的B规品裁切成中小尺寸的偏光片流通应用在手机市场。
十大偏光片生产厂家之三立化学(日本)
日本三立化学株式会社,是一家生产研发和销售一体的高科技化学品企业,为全球第一家生产偏光片的企业,自1963年开始生产销售偏光片。
目前拥有7条产线,年产能3000万平方米。受限于产能的影响,三立子偏光片在国内的市场占有率没有其他日韩企业高,但凭借着产品技术和质量在国内还是有一席之地。
十大偏光片生产厂家之奇美材(中国台湾)
奇美材料于2005年由奇美实业投资创立,主要生产液晶显示器用偏光板。目前是台湾地区生产偏光片的龙头企业。群创为奇美材的最大客户。
奇美材与锦江合资的昆山厂第一条线已开始量产,总产能将增加25%。并计划再建三条产线。另外奇美材昆山厂的生产具有关税优惠,这样能有效的缓解下奇美材在大陆销售的成本压力。
十大偏光片生产厂家之明基材(中国台湾)
明基材料隶属于明基友达集团,创立于1998年7月,初期专注于光储存产品研发制造,并成长为全球五大光存储生产基地之一。
明基材主要产能都集中到了桃园厂和龙潭厂。目前公司偏光片产线共计3条。目前偏光片事业占明基材营收比重的90%,其中在应用在电视、IT以及手机的比重各为40%、40%、20%。主要客户为友达,销售比重占到7成,大陆面板客户销售比重已达3成。近年明基材仍然积极开发大陆新客户。
十大偏光片生产厂家之三利谱(深圳)
深圳市三利谱光电科技股份有限公司成立于2007年,主要从事偏光片的研发、生产和销售。2011年建成用于电视、电脑液晶屏宽幅生产线。
由于下游需求旺盛,目前三利谱TFT-LCD偏光片产销率超过了90%。2016年三利谱旗下的子公司合肥三利谱光电科技有限公司正式投产,具备年产1600万平方米的偏光片产能,未来六条线全部投产后,将具备年产8000万平方米偏光片的产能。目前三利谱产品还是以32寸以下中小尺寸为主,国内主要的面板商与三利谱都有供应合作关系。
十大偏光片生产厂家之力特光电(中国台湾)
力特光电成立于1987年3月,采用的是日本三立的偏光片技术,是台第一家拥有偏光板制造及加工能力的企业。
奇美材和明基材相比,力特的客户主要是大陆比较分散的客户,力特快速拓展大陆市场,除了京东方、华星光电、中电熊猫等大尺寸面板厂之外,也供货给许多中小尺寸模块厂,大陆面板厂营收贡献达到70%的水平。
力特光电曾与盛波光电策略合作。一方面提供技术协助,收取技术协助费;另一方面,由于盛波只有一条生产线产能不足,力特也给予产能支持。
目前公司拥有9条产线,年产能4000万平方米。公司的销售策略已经积极转向利润较高的产品,包括车载、工控、太阳眼镜等利基型产品,出货比重达到了50%。
十大偏光片生产厂家之盛波光电(深圳)
盛波光电为深纺织旗下子公司,始建于1995年,是国内首家偏光片专业制造厂商,产品涵盖TN、STN、CSTN、TFT及偏光眼镜等广泛领域。
目前公司有3条量产的偏光片生产线,其中1条是窄幅线,2条线为1490mm宽幅生产线。近年来,公司的良品率和稼动率都有一定提升,但近两年受成本费用、产品单价下降以及日元汇兑损失等因素影响,偏光片业务处于亏损状态。
台湾三大偏光片巨头的兴衰史
从全球偏光片产能分布来看,日本、台湾、韩国依然占据了主要份额。根据IHS的预测,2018年台湾三大偏光片厂奇美材料、明基材料、力特光电合计占据全球产能的15.3%。相对大陆企业,台湾偏光片发展更早,主要企业乘台湾本土面板企业崛起之势而壮大,同时也受到原材料未能自给的局限性,发展历程对于大陆企业具有较强的参考价值,我们这篇专题希望通过分析台湾偏光片行业三巨头的兴衰史为大陆企业提供借鉴。
京东方买不到偏光片?日、台、韩供应商将涨价!偏光片史料大全!
三大巨头中力特光电成立时间最早,1998年在台湾桃园成立,2002年在台湾交易所上市。98年力特光电成立初期即透过与日本株式会社Sanritz的技术合作与策略联盟,充分掌握Sanritz偏光板的生产技术,在短短1年时间完成技术转移并实现量产。同时,仅仅花了4年的时间,力特光电在2002年便成为台湾第一、全球第二的偏光片供应商。而后,力特光电借力台湾面板产业的高速发展,营收规模迅速壮大,在台湾市场的占有率也持续上升。但2007年后,面板厂逐渐扶持自身偏光片厂,明基材料、奇美材料崛起,同时力特光电面临巨大的价格波动以及激烈的市场竞争,为保盈利逐步避开大尺寸竞争红海并转移至工控、车载等利基市场。
京东方买不到偏光片?日、台、韩供应商将涨价!偏光片史料大全!
1.1 最早承接日本技术,受益台湾面板崛起,进口替代日本偏光片巨头份额
1998~2006年是力特光电由崛起到鼎盛的时期,受益台湾面板行业崛起,公司高速成长。2000年以来,台湾以奇美、友达、中华映管等为代表面板厂迅速崛起,台湾面板行业市占率由2000年起步阶段迅速上升至2005年的全球占比30%左右,为上游偏光片行业带来了巨大的成长机遇。台湾面板起步阶段,偏光片主要由日东、住友等日本本土厂商或其在台湾的设厂供应,此后,台湾面板产业腾飞,力特抓住机遇持续扩产,同时也实现在台湾本土市场对日东、住友等的替代,2004年力特光电在台湾偏光片市场占据了56%的份额,超越日东、住友之和。这一时期,力特加速扩产,产能由2000年的860万平方米扩充至2006年的6600万平方米(位居全球第二),营业收入也由2000年的13亿台币增长至2006年的213亿台币,CAGR+59%。
2005、2006年附近,力特发展至巅峰时期,年产能扩充至5000平米以上,无论是产能还是出货市占率,均位居全球第二、台湾第一。
京东方买不到偏光片?日、台、韩供应商将涨价!偏光片史料大全!
京东方买不到偏光片?日、台、韩供应商将涨价!偏光片史料大全!
1.2 面板厂转单in house厂商,公司苦于没有“富爸爸”陷入衰退泥潭,举债扩张过猛进一步“陷入泥潭”
2007~至今,台系面板厂逐渐将偏光片转单至in house厂商,公司持续丢单。面板行业具有典型的“液晶周期”:新需求导致产能扩充——>供给过剩——>价格下降、盈利恶化——>产能收缩——>价格企稳、盈利改善——>投资加剧。而偏光片占据LCD材料成本的10%左右,当面板行业景气度低迷时偏光片自然成为厂商成本控制的重点。从图8也能看出,我们选择台湾面板前两大巨头群创和友达,力特毛利率与两者毛利率整体趋势非常接近,也能说明偏光片企业盈利受下游面板企业盈利影响较大。
京东方买不到偏光片?日、台、韩供应商将涨价!偏光片史料大全!
台湾的面板大厂奇美(群创)和友达自2007年开始,慢慢扶持自身的偏光片材料企业奇美材料和友达材料,增加inhouse厂商供给比重。而缺少“富爸爸”的力特光电,慢慢被奇美和友达排挤出局。我们梳理力特历年销货客户结构的变化,明显的看到奇美、友达都从高点的30%以上份额下降至不足5%,而明基材料、奇美材料则在这一时期迅速成长,持续承接来自“富爸爸”面板厂的转单。
除了客观层面下游转单因素之外,力特自身扩张过猛、举债过高也是命运转折的重要因素。其中,较为经典的挫折是2005年时任力特董事长赖大王在未与奇美签约之下,便向银行借款 150 亿元巨款,在南科建置新厂,打算就近供货给奇美在南科的面板厂,计划拿下更多订单。但后来奇美不仅没有如赖大王预料增加更多订单,反而还大挖力特光电墙脚,设立偏光板厂奇美材,让力特光电的南科厂投资血本无归。至此,力特光电元气大伤,董事长也更换为赖大王的老师赵寄蓉。但没多久后,恰逢2007年金融危机,力特光电经营上更加受挫。力特也成为金融危机期间台湾第一家申请债务协商的上市公司。
京东方买不到偏光片?日、台、韩供应商将涨价!偏光片史料大全!
1.3 中大尺寸领域持续收缩,全方位转型利基市场谋求获利,经营策略渐趋保守
逐步收缩产能、调整客户结构、转型利基市场以图获利。力特自身也意识到前期被大客户友达、奇美“牵制”太大,且in house趋势下继续抱紧两大面板厂会使其陷入逐渐被边缘化的处境,因此持续寻求客户结构、产能、产品方面的策略调整以维持获利能力。
产能方面,结合我们在图4所示,力特逐渐从高点的6000万平米/年以上产能收窄至2400万平米/产能,退出全球一线偏光片供应商。另外,公司也大幅度缩减人事,从高峰时期的4000多人缩减至600多人,控制费用。客户结构方面,初期奇美、友达占据了力特收入的60~70%比重,经过下游持续多元化,当前力特订单客户40多家(大陆、台湾、日本客户约分别占比70%、20%、10%),前三大客户收入贡献已不超过30%。产品结构方面,力特逐渐策略性降低竞争较为激烈的中大尺寸偏光片领域,TV和Monitor偏光片在2013年约占据公司营收的7成,到2017年已经下降至不到3成,车载用的偏光片比重已上升至25%左右。展望后续,力特董事长赵寄蓉表示仍将积极转型,聚焦车载偏光片等特规应用市场以及中小尺寸手机、平板应用、保护贴、工控等利基型产品,希望避开大尺寸面板红海市场。
京东方买不到偏光片?日、台、韩供应商将涨价!偏光片史料大全!
2.1 有“富爸爸”支持,迅速超越力特光电
我们在1.1中就提到,面板厂出于成本及供应链安全考虑,着力加强上下游in house协同机制,面板厂奇美拒绝力特南科厂供应反而挖角力特组建奇美材料是最经典的例子。在面板厂的支持下,奇美材料和明基材料2007~2012都经历了快速的成长期,其中奇美材料营收规模在2009年、明基材料在2008年超越力特,此后力特与二者差距持续拉大,台湾偏光片市场长期由奇美材料、明基材料占据前二的位置。
京东方买不到偏光片?日、台、韩供应商将涨价!偏光片史料大全!
随着2012年台湾面板产业进入成熟期,新投产线步伐放慢,同时加上偏光片行业竞争加剧,价格迅速下降,奇美材料、明基材料也步入了“盈利挣扎的泥潭”。工厂人数也能印证公司发展当前面临的瓶颈,从2010年以来,明基材料、奇美材料都保持了较为稳定的员工数量。
京东方买不到偏光片?日、台、韩供应商将涨价!偏光片史料大全!
2.2 台湾市场趋于成熟,偏光片龙头受原材料(汇率)、价格(供需)双重压力
明基材料、奇美材料进入稳定阶段也与台湾偏光片行业的产业链特点密不可分,偏光片行业上游原材料如TAC膜、PVA膜等多进口自日本Fujifilm、Minolta等光学膜材料企业,而这些光学膜材料约占据偏光片整体成本的60%左右,因此,台湾偏光片企业盈利受日元汇率影响巨大。下游台湾本土面板厂商扩张步伐放慢,甚至面临严峻的价格竞争逐渐呈收缩态势,进一步压缩偏光片企业盈利空间。
因此,台湾偏光片企业上游材料受制于人、下游本土需求又较为乏力,通常偏光片价格波动、日元汇率波动都会给企业盈利带来较大的挑战。
从价格端来看,我们统计2011~2017年明基材料、奇美材料量产偏光片的均价,明基材料、奇美材料偏光片均价由1054台币/平方米、882台币/平方米下降至639台币/平方米、582台币/平方米,每年的均价下降幅度都在7~8%。
京东方买不到偏光片?日、台、韩供应商将涨价!偏光片史料大全!
从成本端来看,我们发现明基材料、奇美材料盈利能力走势基本与日元跌升势头变动完全一致,主要系以日元计价的原材料占台湾偏光片企业采购成本较大,汇率稍微波动都会对原材料成本以及汇兑损益造成较大的影响。结合力特光电的年报,我们可以非常清楚的看到日本膜材料厂占据了台湾偏光片企业的主要成本(奇美材料、明基材料未披露厂商名称)。
京东方买不到偏光片?日、台、韩供应商将涨价!偏光片史料大全!
京东方买不到偏光片?日、台、韩供应商将涨价!偏光片史料大全!
2.3 破局之方——奇美:挺进大陆,明基:开发新品、提升营运效率
纵然台湾偏光片两大龙头近年日子有些“难过”,两大龙头也都在寻求突破之方。奇美、明基过去都以中大尺寸偏光片为主,群创、友达分别是两家收入的主要来源。近年台湾大尺寸产能扩充有限,两大巨头都纷纷寻求供货大陆面板厂的机会。
京东方买不到偏光片?日、台、韩供应商将涨价!偏光片史料大全!
奇美材料在大陆扩张的更为迅猛,与日东、盛波达成联盟,投资大尺寸偏光片产线。奇美材料此前在台湾有四条1.5m线,昆山奇美、转投资的盛波光电科技公司,三方共同与日东签订技术授权合作案。昆山之奇美1490mm的产线已经在2017年投产,同时,昆山之奇美计划在5年内在昆山以及内陆兴建3条2.5M生产线,以抢占大陆高世代面板线(尤其是10.5代线)投资带来的大尺寸偏光片需求。我们判断,如若日本的技术+台湾、大陆精密制造能力能够发挥出较佳效应,后续奇美在全球偏光片领域的地位有望进一步提升。
明基材料转向高附加值产品。区别于奇美材料,明基材料对于大陆市场相对保守,目前仍处于观望的态度。2016年明基材料关闭了南科厂产线,以降低营运成本。公司当前偏光片市场拓展的重点是开发新产品、改进工艺,维持获利。2018年法说会上,董事长陈建中也表示公司持续朝加强客户关系、优化偏光片产品组合并提高高附加价值产品比重等方向调整,例如配合客户发展用于8K显示器的偏光片,此外,看好车用显示器市场成长,公司也不断提高产品技术。
京东方买不到偏光片?日、台、韩供应商将涨价!偏光片史料大全!
我们在1.1、1.2中详细梳理了台湾偏光片三巨头的兴衰沉浮历程,以及背后的行业逻辑。总结梳理如下:
力特光电与台湾面板产业同步起飞,辉煌时曾跃居全球第二(销量占比全球20%已上),后因缺乏体系内面板厂强力支持、再加上举债扩张陷入财务困境而突然崩塌,近年逐渐收缩产能、缩减成本,转型车载、工控等利基市场、确保获利。力特陨落,成为台湾偏光片史上一大“憾事”。
奇美材料受下游客户奇美(群创)扶持,奇美(群创)甚至不惜挖角力特来掌握偏光片产能、降低成本,拥有“富爸爸”,奇美材料搭上奇美面板成长的顺风车,但随着台湾面板企业扩张放慢,面板产业投资“主角”逐渐转移至大陆,奇美材料也陷入了频繁亏损的泥潭。近年,结盟日东、盛波,谋划三条2.5M大尺寸偏光片线,抓住大陆高世代面板线投资潮的机遇,实现“再翻身”。
明基材料同样由友达光电扶持,拥有“富爸爸”,也面临着友达以及台湾面板行业步入成熟期的“尴尬”,但明基材料选择了研发高附加值新产品、提升营运效率的路线,扩张上相对保守。
台湾偏光片行业起步、兴盛早,但当前相对日韩拥有原材料自供优势、大陆市场优势,增长受挫。也与台湾面板业一样走入同样的困境,向上缺乏关键的设备和材料,向下缺乏持续增长的市场和客户。后续,拥抱大陆市场或者转入利基市场可能是台湾偏光片厂商要面临的艰难选择。
对大陆企业来说,力特、奇美、明基三巨头成长的过程中,也有许多值得借鉴的:
1)三巨头在台湾面板产业爆发过程中,凭借就近配套以及价格优势,迅速实现对日本偏光片厂的进口替代。无论是力特还是后发的明基和奇美,都在台湾面板厂大幅扩产的时候,凭借产能、就近服务优势取代了日东、住友的份额。可以预见,大陆面板厂投资也将给三利谱、盛波光电(深纺织A)带来难得的进口替代机遇。
2)下游面板厂支持是偏光片企业壮大关键。力特的衰落和奇美、明基的中兴都表明与下游面板大厂形成联盟甚至in house配套能够很大程度影响偏光片企业发展。当然,如果缺乏强有力的“富爸爸”支持,偏光片企业更要注意分散客户集中风险,力特就是惨痛的“教训”。
3)偏光片厂原材料以进口为主,汇兑风险控制非常重要。台湾三巨头从日本采购的上游原材料都占据偏光片产品成本的六七成甚至以上,日元波动会对毛利率、净利率产生非常大的影响。我们认为,本土企业也主要自日本采购原材料,管控汇兑风险是实现稳定盈利能力的关键。
4)未来市场在大陆,大陆偏光片企业面临机遇。日本日东、住友受益日本面板产业崛起,韩国LG、台湾三巨头也分别受益韩、台本土面板产业爆发,并都在本土实现对日厂的替代。我们认为,当前大陆引领高世代面板线投资,本土面板厂也有确保上游供应链安全的考量,因此为本土偏光片企业提供千载难逢的进口替代机会。大陆厂商三利谱、盛波光电等纷纷扩产,参照台湾经验,大陆偏光片企业面临重要机遇。
5)车载、工控、特殊规格应用领域竞争温和、毛利率佳,是偏光片重要市场。力特、明基强化布局车载等利基市场进而实现毛利改善,系车载、工控等领域认证周期长、准入门槛高、格局相对稳定,我们认为这一市场也值得大陆企业重视。
最新活动
往届回顾