行家说Display
LED新型显示产业智库
关注公众号
【重磅发布】第三代半导体产业发展报告(2018)【1】
【重磅发布】第三代半导体产业发展报告(2018)【1】
第三代半导体产业发展报告
(2018)
【重磅发布】第三代半导体产业发展报告(2018)【1】
【重磅发布】第三代半导体产业发展报告(2018)【1】
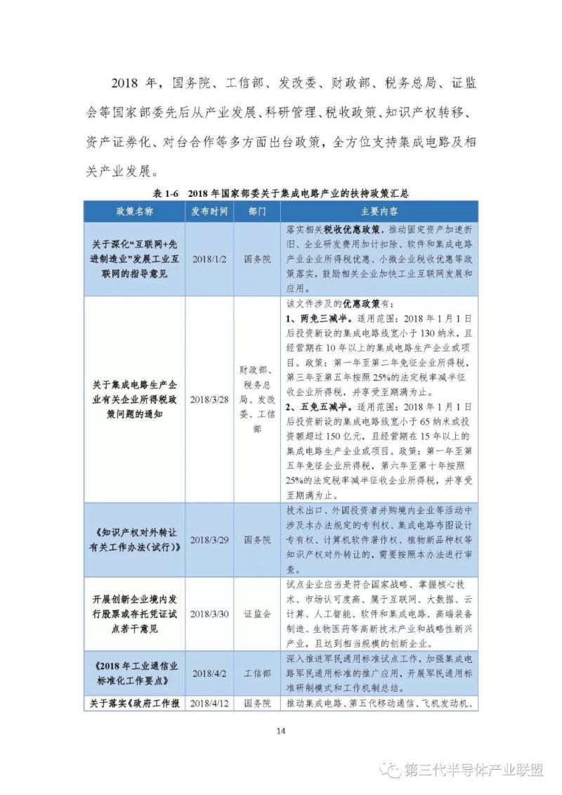
2018年,第三代半导体获得了一定了发展与壮大,但是伴随着中美贸易战的爆发,我们意识到所面临的不是简单的贸易战,而是影响长期发展的技术战。2018年在宏观政策的支持下,资本市场追捧、地方积极推进、企业广泛进入,第三代半导体产业稳步发展,技术稳步提升,商用产品陆续推出,例如:SiC6英寸产品小批量供货、1200-1700V SiC MOSFET器件研制成功等。2018年第三代半导体产业持续整合,生态不断完善,不仅有英飞凌与上海汽车成立合资企业,也有美国Microchip收购Microsemi。 2018年联盟充分发挥在组织研发与产业界协同创新、引导社会资本、加速成果转化、标准制定等方面的优势,推动我国第三代半导体产业化进程不断深入,相信在5G、新能源汽车、能源互联网等下游应用领域快速发展带动下,第三代半导体产业有机会发展壮大。
电子版报告已发送联盟会员单位
【重磅发布】第三代半导体产业发展报告(2018)【1】
贸易摩擦加剧,自主发展迫切
01
【重磅发布】第三代半导体产业发展报告(2018)【1】
【重磅发布】第三代半导体产业发展报告(2018)【1】
【重磅发布】第三代半导体产业发展报告(2018)【1】
【重磅发布】第三代半导体产业发展报告(2018)【1】
【重磅发布】第三代半导体产业发展报告(2018)【1】
【重磅发布】第三代半导体产业发展报告(2018)【1】
【重磅发布】第三代半导体产业发展报告(2018)【1】
【重磅发布】第三代半导体产业发展报告(2018)【1】
【重磅发布】第三代半导体产业发展报告(2018)【1】
【重磅发布】第三代半导体产业发展报告(2018)【1】
【重磅发布】第三代半导体产业发展报告(2018)【1】
【重磅发布】第三代半导体产业发展报告(2018)【1】
【重磅发布】第三代半导体产业发展报告(2018)【1】
未完待续
来源:第三代半导体产业联盟
最新活动
往届回顾