行家说Display
LED新型显示产业智库
关注公众号
年终盘点|2018河南市场各品牌靠什么牢占C位?
古镇灯饰报 · 2019-02-02
对于河南郑州灯饰照明行业,2018年可谓是“意料之外的一年”。年初,很多经销商都认为会是经济大环境复苏的一年,但没料到,2018整年郑州在房价涨幅上都遥遥领先全国其他城市,房贷利率还突破6%。这对郑州灯饰照明经销商来说无疑是个不小的打击,因为郑州的市民不仅面临着史上最高的房价,还承担着史上最高的房贷利率和利息,让越来越多郑州购房者止步不前,使得家装刚需少了,灯饰照明销量也小了。
年终盘点|2018河南市场各品牌靠什么牢占C位?
市场现状
2018年河南郑州专业灯具卖场格局变动不大,主流灯具卖场依旧是华丰灯饰界、金泰成名灯建材广场、淮河路金泰成建材市场。大部分的经销商都聚集在这三个市场,其中华丰灯饰界商户470家,金泰成名灯广场近300家,淮河路金泰成约200家。其余的商户基本分布在东建材、华南城建材城、华商汇、凤凰城建材市场以及今年新开业的元通灯具市场。
淮河路金泰成建材市场是郑州乃至河南最有历史的的市场,1997年成立经营,是全国最早的一批专业灯具卖场之一,在郑州乃至全国的灯具卖场都有着举足轻重的位置。郑州大部分的灯饰经销商都是在这里起步发家的,曾经也是一铺万金难求的。由于受到地域环境不利的影响,加之新灯具市场的逐步增多,市场也出现了少量的空铺现象。
年终盘点|2018河南市场各品牌靠什么牢占C位?
金泰成名灯建材广场是金泰成集团2010年打造的大型品牌灯具卖场,集中经营国际、国内一线品牌,以零售和批发为主。入驻品牌有欧普、雷士、三雄极光、泰昌阳光、唐韵阁、绿豹、福仕等。金泰成名灯建材广场和淮河路金泰成建材市场都是金泰成集团的灯具卖场,在发展过程中充分利用各方面的资源打造市场的核心竞争力。
华丰灯饰界是郑州灯饰专业卖场的后起之秀,从2010年成立以来,快速稳步发展,2018年9月份举办了河南首届灯饰博览会,反响极好,已经成为河南乃至全国都熟知的灯具卖场。目前华丰灯饰界有A、B、C、D、E五个区域。A区是精品馆,国际、国内一线品牌基本都聚集在这个馆;B区定位商业照明基地,主营商业照明批发与零售;C区定位为工程照明基地,经营范围涉及工程灯、商照灯、电工、电料等;D区原定位是国际名品灯饰馆,吸纳了一些国际品牌,2018年10月份顺应市场需求和未来趋势开始升级改造,为装饰设计和软装馆;E区是批发馆,主要经营范围是一些小品牌的渠道和批发。
年终盘点|2018河南市场各品牌靠什么牢占C位?
2018年郑州大小卖场虽然过得有些艰难,每个市场都不同程度出现了空置商铺,但是每个市场都在困境中不断寻求和尝试新的方法来缓解压力,以求突破困局,而招商问题依然是各个卖场重中之重的工作。
品牌活跃度
2018年上半年,诸多品牌为了进军河南市场不遗余力,如佛山照明、阳光照明、极美照明、家的、秋田照明等品牌相继召开经销商大会,市场活跃度较高。但总的来看,2018年表现最为突出就是木林森照明,春秋两季新品发布会,再加上下半年的河南鹿邑标杆市场观摩活动,已在河南市场赢得了良好的口碑;而五光十色、丰韵电器等品牌凭借实力经销商在当地新开或扩大超500平方米门店,为品牌添彩;但也有如一些品牌因销量不好,而关掉门店。
2018年当地市场“十大活跃品牌”有:琪豪新中式,星宇达邦,爱施华,木林森照明,顶上明珠照明,钜豪照明,秋田照明,五光十色,绿豹灯饰,唐韵阁等。
年终盘点|2018河南市场各品牌靠什么牢占C位?
年终盘点|2018河南市场各品牌靠什么牢占C位?
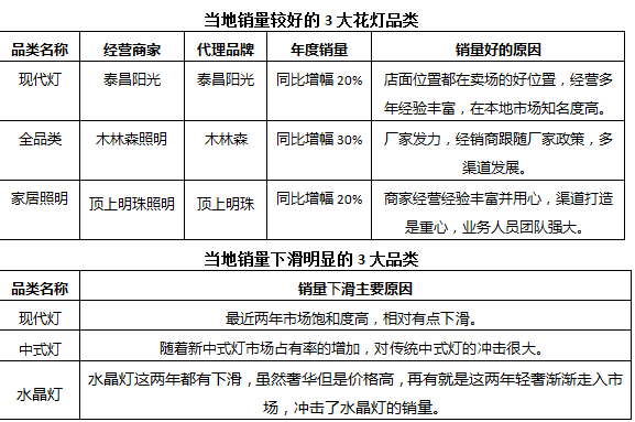
品类走势
2018年,随着消费人群趋显年轻化,郑州市场上轻奢、现代、家居等风格品类灯饰越发受欢迎,不少商户连忙上了不少轻奢系列灯饰,但当中由于现代灯品类市场饱和度高,同质化严重使得销售有所下滑;美式、欧式、中式灯销售方面则相对平稳;水晶灯则受近两年潮流冲击,因其价位高、款式平庸、维护清洁困难等问题销量有明显下滑的趋势。
年终盘点|2018河南市场各品牌靠什么牢占C位?
2018年河南市场大事记
3月14日,木林森照明2018年河南春季新品发布会在郑州御玺酒店召开,现场订货500余万元;
3月21日,阳光照明2018年阳光照明春风行动(郑州站)在郑州银河酒店举行,现场订货600万元;
4月20日,极美照明2018河南、晋南核心经销商会议在郑州银河国际酒店召开;
4月25日,海尔小管家智能照明2018年第一届经销商会议暨超级战神培训会在郑州银河国际酒店召开;
4月26日,2018汾江佛山照明河南省经销商会议在郑州逸泉国际酒店举行;
6月22日,欧曼照明2018年河南经销商会议在郑州银河国际酒店举行;
6月23日,家的开关2018年河南优秀导购员培训拓展训练营在画眉谷风景区举行;
6月26日,秋田照明2018年河南加盟商会议在郑州华信学院国际学术交流中心召开,现场订货500万元余;
7月13日,三雄极光设计师高峰论坛(郑州站)在郑州永和铂爵国际酒店举办;
7月28-30日,古镇华艺广场运营团队及厂商代表莅临郑州,对专业灯具市场进行了为期三天的考察交流学习;
8月3日,钜豪照明钜惠万家全国联动(河南站)启动大会在郑州滨海国际酒店举行;
8月28-29日,五光十色照明全国经销商峰会暨终端运营恳谈会河南站在郑州逸泉国际酒店召开;
9月16-17日,千惠照明河南市场精英培训会在国家法官学院河南分院举办;
9月17-18日首届中部灯饰博览会在华丰灯饰界隆重举行,同时2018年首届中部灯饰博览会-河南城市照明论坛召开;
10月8-9日,2018阳光照明家居渠道丰收行动(郑州站)在郑州银河国际酒店举行;
11月13-14日,合享成水电光商转型升级论坛峰会暨合享成服务平台五周年庆典在河南新郑国际机场智选假日酒店召开;
12月11-12日,木林森照明2018年核心经销商达标县观摩分享会在河南鹿邑举行;
12月18日,木林森照明河南省获嘉县年终答谢会在获嘉食堂举办。
年终盘点|2018河南市场各品牌靠什么牢占C位?
记者手记
2018年对于郑州经销商来说是难熬的一年,对卖场来说也是压力倍增的一年,卖场与商户是息息相关的,很多卖场负责人表示,他们看到商户们面临困境也是心急如焚,也在全力寻找好的方法来引领和帮助商户们一起突破困境。
大环境的不景气,行业的洗牌,新老产品的交替都是灯饰行业的变革路径,变革中的脚步虽然沉重缓慢,但也蕴藏着破土而出的力量,我们有理由相信郑州灯具市场2019年会有新的变革,新的面貌和新的喜悦!
---THANK YOU---
编辑:杨军
文:王孟
责编:刘蓉蓉
编审:陆祖慧
总编辑:曹利晖
稿件整理:古镇灯饰报社新媒体中心
最新活动
往届回顾