行家说Display
LED新型显示产业智库
关注公众号
2017中国LED显示应用行业年度发展报告
搜搜LED网 · 2018-11-13
摘要:本文对2017年度中国LED显示应用行业的发展进行了综合分析,从总体情况、产品与市场、技术创新、知识产权和标准化、典型项目和应用工程、发展态势等方面进行系统说明,比较全面地分析了中国LED显示应用行业的发展状况。
关键词:LED显示应用 行业发展 年度报告
一、产业概况
近年来,LED显示行业产业链发展迅速,尤其以户内小间距高密度全彩色为代表的新技术产品得到迅速普及和应用,带动LED显示应用行业在国内宏观经济增长趋缓的情况下,依然保持了行业高增长的态势。
2017年度,全国LED显示应用行业内,企业市场总体销售规模为428亿元,较上年度有较大增长。另据第三方LEDinside提供的行业报告LED商业显示五年内年复合增长率为19%。
中国光学光电子行业协会LED显示应用分会的统计调查,2016年度全国LED显示应用行业内,企业市场总体销售规模为335亿元,2017年度较2016年增长了28%。 小间距LED显示屏市场在2012年度开始萌发,经过2016年、2017年的高歌猛进,带动曾经一度低迷的LED显示行业焕发出了新的生机与活力,小间距产品成为LED显示行业新的增长点。2017年度,全国户内户外小间距LED显示屏的总体销售约80亿元。 预计户内、户外小间距在五年内将会持续以两位数的发展速度增长,先户内后户外,户内规模大于户外。
骨干企业和龙头企业发展势头强劲,“两极分化,强者恒强”效应表现更加突出,资本优势主导下的资源优化重组和行业发展拉动明显,行业洗牌在即。
截止2017年底,在A股上市的LED显示应用行业骨干企业有:
主 板:奥拓电子
创业板:利亚德、联建光电、洲明科技、雷曼光电、艾比森
新三板:路东光电、极光王、元亨光电、联诚发、齐普光电、新亚胜、仰邦科技、灵信视觉、九洲光电、胜龙股份、汉威光电、电明科技、格特隆、巴科
继续有业内企业被上市企业并购或重组。
2017年度,全行业有近60家LED显示应用企业销售额达到亿元以上规模,根据中国光学光电子行业协会的不完全统计, LED显示应用全行业有19家企业的销售额超过2亿元,其中销售额在10亿元以上的企业有6家。
LED显示屏销售额超过25亿以上的企业有2家。
二、市场分析
目前全国各类从事LED显示应用业务的的企业数目估计在800-1000家,其中具有一定规模且具备一定的技术研发、生产和工程实施能力的企业数在500家左右。
截止2017年末,加入中国光学光电子行业协会LED显示应用分会的企业数近300家,基本上涵盖了中国LED显示应用领域的龙头企业和品牌企业,这些企业以LED显示屏产品为主营业务内容,并从事LED显示应用相关的经营活动,具有专业的产品研发能力、工程设计与施工能力、工艺设计与制造能力等,具有行业的代表性,是中国LED显示应用行业的骨干力量。
中国光学光电子行业协会LED显示应用分会2018年初对83家会员单位2017年的生产经营情况进行了例行的年度统计。调查统计的83家会员单位2017年度的市场销售总额为290.48亿元,以此为基础,估算2017年全国LED显示应用行业的市场总额在428亿元。
2017中国LED显示应用行业年度发展报告
2017中国LED显示应用行业年度发展报告
我国LED显示应用产业主要集中在华北和华南地区,这两个区域的产值一直占到全国总量的76%左右,华南地区的深圳持续保持了LED显示应用产业的主要集中地,占比继续增长。2017年的统计表明,我国LED显示应用产业的总体布局中,华东地区所占比重有所下降,其它区域基本持平。
表2为近五年LED显示应用行业协会所统计的会员单位LED显示应用产业产值按地区分布情况。
2017中国LED显示应用行业年度发展报告
表2:近五年LED显示应用产业地区分布情况(不完全统计)
根据统计,我国的LED显示应用产业规模总体稳定,全国范围内大概拥有48000左右的从业人员,其中管理人员占10%左右,科技人员占到将近22%,生产工人等占到50%左右。从业人员总体规模有所下降,产品标准化和生产自动化程度的提高减少了管理人员和工人的占比,小间距时代科技人员占比有所提高。
2.1.1 规模企业发展呈现“两极分化,强者恒强”
2017年度,根据中国光学光电子行业协会的不完全统计,全国LED显示应用行业有近60家销售额达到亿元规模。
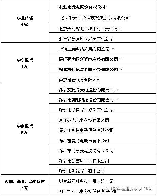
表3是2017年度行业协会统计的销售额2亿元以上骨干规模企业在各地区的分布情况。其中加注*的为销售规模10亿元的企业。
2017中国LED显示应用行业年度发展报告
表3 全国LED显示应用行业2017年度销售额2亿元以上企业
2.1.2 产业链健康发展
2017年,在LED显示应用行业产业生态体系健康发展,产业链中的上下游环节企业发展呈现良好态势。集创北方IC年销售额突破10亿人民币;诺瓦的专业显示屏控制系统技术及服务销售额超过7.5亿元人民币,仰邦、灵信也有较大发展,成功在新三板;LED显示屏用芯片厂家三安、华灿、乾照、士兰等均有较大成长;封装器件厂家尤其在小间距领域国星光电、亿光、宏齐、希达、晶台、新光台、晶泰星、雷曼光电、美卡乐等企业均有创新突破,成长迅速。
2.1.3 骨干企业更加重视和比拼渠道建设
2017年度,从优化资源和扩大市场角度,骨干企业持续加强自身渠道的建设,洲明科技不断推进国内及海外市场的渠道升级,继续加强业务开拓,经营业绩保持持续增长。利亚德渠道王者归来,重拳出击,倾力打造“多品牌,多管路”合作大平台。仰邦科技、晶泰星、华夏光彩、华杰彩亮、润尚照明等企业也积极拓展渠道,工程商联盟一时为业界追捧。
微创、GQY、台达、赛丽等原DLP、LCD墙销售渠道与显示屏渠道开始互相渗透、相互融合,安防的大华、海康等企业渠道也加入我们新的渠道战阵。
2.1.4 地方协会和联盟成长迅速
湖北光电协会、四川显示工程联盟、浙江省固态光源等行业协会亦与我会合作,积极推进企业在地方上的市场有序开拓,加强标准推广。
2.1.5 政府招商引资的桥梁
协会携工程商联盟与地方政府积极开展企业推介活动,帮助政府招商引资,帮助企业享受国家优惠政策的同时扩充经营的版图,目前与山东新泰、安徽蚌埠、辽宁鞍山、浙江绍兴、江西抚州、贵州等地开展了工作。
2.2 资本市场及上市公司
2017年,在以习近平同志为核心的党中央坚强领导下,以供给侧结构性改革为主线,推动结构优化、动力转换和质量提升,国民经济稳中向好、好于预期,经济活力、动力和潜力不断释放,稳定性、协调性和可持续性明显增强,实现了平稳健康发展。
2017中国LED显示应用行业年度发展报告
(数据来源于:国家统计局)
资本市场上:截至12月29日2017年上证综指波动率为13.1%,创历史最低水平。2017年是价值投资理念逐步回归的一年,蓝筹股、白马股、周期股表现不俗,不断有明星股崛起,以贵州茅台、格力电器、海康威视等为代表的一批绩优大盘蓝筹股表现抢眼,价值投资蔚然成风。中小盘股则表现低迷,市场结构性分化明显。而业绩不理想的小盘股则被资金抛弃,股价重心不断下移。
据同花顺统计,不计次新股及长期停牌股,在可统计的3011只个股中,2017年涨幅为正的是665只,占比仅约22%;跑赢大盘的为519只,占比不到两成。而2017年涨幅为负的个股有2339只,占比接近78%,其中跌幅超过50%个股达到169只,主要集中在计算机、电子、电气设备、机械设备、传媒等板块。
从整个LED板块来看:“两极分化,强者恒强”效应表现更加突出。业绩驱动的龙头企业备受投资者青睐,LED板块出现千亿市值上市公司;而业绩较差、热衷于概念的中小LED上市公司则出现市值腰斩的分化趋势,投资者选择用脚投票明显。从营收看:2017年LED行业营收排行榜上,东山精密营收153.90亿元,位居2017年LED行业A股上市公司营收排行榜榜首;三安光电2017年全年营收83.94亿元,排名第二;木林森2017全年营收共计81.69亿元,排名第三;利亚德营业收入64.71亿元,排名第四。
其中三安光电实现销售收入 83.94 亿元、营业利润 38.56 亿元、归属于母公司股东的净利润 31.64亿元,与上年同期相比,销售收入增长了 33.82%、营业利润增长 82.50%、归属于母公司股东的净利润增长了 46.04%,市值1025.7亿元,超过千亿市值位居LED板块首位。
2017中国LED显示应用行业年度发展报告
表4:LED行业上游和中游企业2017年度经营业绩一览表
2017中国LED显示应用行业年度发展报告
表5:LED显示应用6家上市企业2017年度经营业绩一览表
2017中国LED显示应用行业年度发展报告
图2:LED显示应用上市企业2017年度市值变化
从资本运作上来看:LED板块多层次资本市场的框架已经基本成型。以下游LED显示应用板块为例:沪深交易所有利亚德、联建光电、洲明科技、奥拓电子、艾比森以及雷曼股份六大龙头企业;北交所新三板还有元亨光电、联诚发、新亚胜、佛山青松、华夏光彩等实力型企业;非上市企业中,上海三思、强力巨彩等不容小觑,使处于不同发展阶段的企业都可以从资本市场上直接或间接获得融资。
2017中国LED显示应用行业年度发展报告
表6:LED显示应用新三板挂牌企业2017年度业绩情况
2017中国LED显示应用行业年度发展报告
从上市公司重大重组来看,产业并购始终是上市公司并购重组的主旋律,作为一种寻求外延式发展的手段,产业并购不仅深刻地改变上市公司群体的内涵式增长,也改变着中国资本市场的产业结构。在产业并购中,则以横向整合和多元化战略为主。以下游LED显示应用板块利亚德为例:利亚德于2012年3月15日登陆A股创业板,上市六年以来,公司全体员工经过努力拼搏,取得了不菲的成绩,主营业务由单一的LED显示业务,扩展到显示、景观照明、文旅新业态及VR体验等多个视听科技与文化融合发展的领域。
不过随着业务保持高速增长,经营性现金需求极大,部分公司存在现金流不足的风险、应收账款的风险;随着并购推进,规模扩张导致的管理风险;国际政策发生变化将带来商业环境的变化,尤其是近日中美贸易政策的变化,对行业上市公司股价造成了大幅波动。
回首 2017,资本市场波涛汹涌、监管政策变幻莫测,汇率剧烈振荡,整个LED板块呈现分化趋势,而这种情况有望继续延续。
三、产品与市场
3.1 产品构成
LED芯片制造、封装技术的发展和电子信息技术的不断进步,推动我国LED显示应用产品和市场近年发展变化比较迅速,产品构成日臻完善,应用市场不断拓展。根据LED显示应用行业协会对83家会员单位的统计调查,统计企业2017年度的290.48亿元销售总额中,显示屏产品的销售额为184.16亿元,占到全部销售额的63.4%;LED照明及其他LED显示应用产品销售额106.32亿元,占到全部销售额的36.6%。这个分布格局与以往略有变动。
显示屏产品品类构成方面,LED总体可以分为通用显示屏和非通用两大类,每类产品的具体品种非常丰富。
通用显示屏产品已经形成了室内、室外完整的系列化、标准化LED显示产品,主要产品生产基本实现了自动化,直插式和表贴式产品的生产工艺、技术及质量控制都达到了较高的水平,产品可靠性稳定提升,产品的通用性良好。非通用类显示应用产品中,异形LED显示产品、特殊显示工程、照明显示工程产品等不断创新发展,产品类型百花齐放、争奇斗艳,成为现代信息显示领域的主流产品。总体上,通用类LED显示屏占比83%左右,非通用类LED显示产品的占比在17%左右。
根据LED行业协会的统计调查,由于小间距产品特别是户内小间距产品的继续爆发式增长,户内户外显示屏产品各占半壁江山的局面在2017年度发生变化。2017年全国LED显示屏产品市场总额中,户内LED显示屏占到了64%,户外LED显示屏占到36%,户内显示屏市场额所占比重超过户外。
3.2 市场发展
2017年LED显示应用行业在经济整体低迷的情况下:
A. 技术创新对市场的影响:
依靠小间距LED的爆发式增加,依旧实现了整体的增长态势。随着小间距显示技术的进一步提升,户内小间距LED的格局已经发生了变化,批量渠道的量产能力已经从前几年的P2.X迅速下降到P1.4,预计将在未来很短时间内达到P1.2,这将很有可能加速LED的市场份额扩大;同时,COB封装工艺也越来越大的开始冲击SMD的原有市场,有越来越多的上游、中游厂家开始着手进军COB领域,这将给整个LED产业链带来质的变化,未来的行业划分可能发生巨大变化;另外在当前COB还未完全技术成熟、传统SMD的“坏点率”还无法很好控制的情况下,多合一式的SMD技术也已经悄悄的进入了整个行业,并且快速引起LED生产厂家的共鸣,或许在未来的2、3年将是在P1.2或者P0.X下的主流趋势。这几种方式所主攻的领域交叉不大,对LED行业细分耕作有很好的指导作用。
在大家目光大部分都集中在户内小间距LED的当下,户外小间距LED也在有条不紊的发展壮大。随着PLCC-1921型SMD的技术成熟,户外LED已经进入了P3.X时代;而户外PLCC-1515型也已经得到了项目的实际考验,户外大批量进入P2.X时代也许就在明年。到时,将有更多的领域将开启小间距LED的视窗时代。值得一提的是COB技术也是能够在户外小间距LED市场开启自己一片天地,未来的发展前景值得期待。
B. 大型活动对行业市场的影响:
2017年LED显示应用行业在经济下行趋势的影响下,上半年行业整体比较低迷,下半年因世界杯、冬奥会等大型体育赛事以及上合会议等活动影响,市场得到提振。
产品技术进步引领和推动了LED显示应用市场的扩展和进一步细分,室内外LED显示成为信息发布和广告宣传的主流媒体,传统的LED显示市场保持稳定。与LED显示应用配套的相关产业链技术发展和能力提升,为显示应用创造了许多新的蓝海市场。智能显示、创意显示、景观亮化显示、透明显示、LED综合显示等应用市场在迅速扩大,未来的“超小间距”MiNi、MicroLED替代业内跨界DLP、LCD。
2017年户内小间距LED显示屏市场增长明显,属于继续爆发式增长,一度引发上游原材料供应短缺、市场供货紧张的现象。小间距LED显示屏的兴起,扩展了LED显示屏应用市场,在SMD和COB封装等新技术创新推动下,小点间距LED显示产品成为行业新的增长点。
小间距显示技术进一步的提升带来产品市场格局的变化,整个行业已从“P2.X”时代跨入“P1.X”、“P0.X”时代,小间距显示屏的“坏点率”大幅度降低,其核心器件和关键部件在技术创新上都有了长足进步。小间距LED显示产品正在替代监控指挥中心、会议显示、商业广告显示中传统的DLP、LCD墙类等产品。
小间距市场应用市场不断扩大,亿光、宏齐、欧司朗、科锐都曾经积极进入本领域,随着LED芯片、封装技术的不断发展,1010、0808、0606、0505等各类灯珠尺寸越来越小,COB封装技术趋于稳定,使得小间距显示屏的点间距做到1.0以下成为可能,小间距LED显示屏迅速向微创、JQY、台达、赛丽等传统企业的指挥中心、监控中心、视频会议等传统大屏显示应用领域渗透,但是原LCD投影、LED投影、正投、背投、激光市场将相互融合,安防的大华、海康等企业也加入我们小间距产品的推广。
3.3 国际市场与出口
2017年,我国LED显示屏出口总额约为16.8亿美元,合人民币近105亿元。我国LED显示屏产品出口市场规模从2012年的6.24亿美元增长至2017年16.8亿美元,年均增幅33.8%。
骨干企业的出口占比逐年提升,洲明科技2017年LED显示产品的海外销售收入为16.06亿元,占公司LED显示屏销售收入的60.54%。艾比森2017年海外销售收入12.67亿元,占公司LED显示屏销售收入的82.08%。利亚德2017年,海外营业收入实现23.64亿元,营收占比36.53%。
小间距LED显示屏的崛起引领全球LED显示屏应用发展新一轮热潮,市场呈现高度火爆的局面,预计在未来仍可保持较高的增长,形成新的海外市场,显示屏正迎来海外市场开拓的巨大机遇。
美国是我国LED显示屏出口的重要国家之一,然而,随着新总统特朗普的上台,美国日益加强的贸易保护政策,未来出口美国市场形势或变得更加严峻,国内LED显示屏厂商已面临新的挑战。
四、技术创新
近年来,随着中国经济的进一步发展,LED显示屏行业发展迅速,无论是公用事业、文化、体育和交通等行业部门,为了更新信息发布手段,提高终端设施档次所带来的需求,还是商业地产为了增加各商业区域的娱乐性与吸引力所带来的需求,都使LED显示屏市场不断扩大。与此同时,户内外小间距市场的扩大也推进了LED显示技术的飞速发展,共阴驱动、COB倒装等先进技术推动更多老产品升级,促使更多新产品新技术出现。
4.1
基于单像素表贴三合一封装技术的小间距显示技术,在经历多年的发展,尤其是在像素间距进入≤1.0mm的超小间距时代之后,诸多的棘手难题挥之不去,该技术路线已显现后继乏力之势。
虽然超小间距LED显示的终极解决方案是Micro LED,当下Micro LED的技术路线也正呈现出多种方案,最终谁能脱颖而出?谁能产业化?我们将拭目以待。未来的Micro LED将替代已有的商业显示、消费类显示及VR等领域,作为商业显示的主力军必须积极的参与。
在Micro LED显示技术产业化尚未到来之际,2017年以及未来五年多项新技术将给我们超小间距显示带来了勃勃生机:
1)基于倒装芯片的超小间距LED
该技术使得单像素表贴三合一LED的封装尺寸<0.4mm成为可能。同时,共晶焊制程(无键合线、无银胶),使得LED器件的信耐性得以提高,并使终极产品LED显示屏令人烦恼的毛毛虫现象可望得到大大改善。
2)COB及集成封装技术
2×2、4×4…多合一LED集成封装技术,该产品具有单像素三合一LED器件可测试分选的特点、并消除了单像素三合一超小间距LED的物理防护性差的痼疾,更方便实现像素间距≤1.0mm的显示模块。
基于倒装芯片的单像素表贴三合一LED、像素多合一LED集成封装技术、单像素三合一LED以及COB集成封装模块等技术,还有AOB、GOB…也在雨后春笋后的涌现出来。
传统SMD型小间距的故障率很难降低到10PPM以下(不仅仅在出厂,包括在使用半年、一年后),想要达到液晶的水平、达到民用的条件,至少要降低到1.5PPM以下,COB就是技术方案选择重要的方向之一。
COB本身的工艺决定了在发光管可靠性上有先天优势,但是在一些SMD已经很好解决的问题上,例如一致性、对比度、色彩还原度等问题上,COB显现了其弱势的一面。但是,这几年随着像以长春希达为代表的厂家不断的技术更新,上述的弱势面也在不断的改进。2018年上海LED展,我们就看到了新型COB型的LED电视,可以憧憬下这就是未来家庭LED电视的雏形;同时也看到了COB型的租赁产品,不难想象,未来在租赁行业进入P2.X、P1.X甚至P0.X时代,COB也许占据一部分江山。
4.2
户外表贴LED显示在经历了多年的发展之后,技术日渐成熟,近几年业内在不断探索户外小间距显示的历程中虽举步维艰,但依然砥砺前行。在诸多困难中,比较突出的是: 缺乏小尺寸封装、高亮度、高对比度、高可靠性的户外LED灯,因而户外小间距显示屏的功耗过大,散热问题成为痼疾,同时图像对比度弱,也制约了应用领域的拓展。在上述困难面前,我们期待上游芯片、封装企业能为我们带来突破,比如:采用倒装大芯片+CSP封装可否解决高亮度的大芯片与小尺寸封装的矛盾,为行业带来新的应用增长点。随着PLCC-1921型SMD的技术成熟,户外LED已经进入了P3.X时代;而户外PLCC-1515型也已经得到了项目的实际考验,户外大批量进入P2.X时代也许就在明年。
4.3
随着LED屏的用量日益增加,对LED屏的节能需求持续攀升,如何降低功耗、节能环保成为了LED行业所面临的共同问题。而共阴技术的出现在一定程度上解决了这个问题。
通过使用共阴发光管、配合共阴驱动IC芯片进行控制,可以提高发光管的稳定性,延长使用寿命;减少元器件的使用数量,降低产品成本;降低功耗,节能环保。同时,共阴驱动让毛毛虫现象不再出现,单个发光管的损坏不会影响周围其他发光管的显示。
4.4
小间距LED显示屏的发展对驱动芯片相比以往不仅刷新率、灰度等级、带载点数进一步提高,在抗干扰方面也做到高对比耦合减小,闪烁、跨板色差等现象减少,消鬼影能力进一步增强。
未来驱动芯片发展要做到:简化电路结构,做到功能整合;统一信号协议,控制简便;高集成架构,更好显示效果;智能化控制,减少调试等。
4.5
目前HDR显示技术已经出现,相对于目前市面上主流的SDR 1080P显示技术,HDR标准的BT.2020色域要远超过现有的SDR色域。HDR显示更高的像素带载、更宽的色域范围,让一幅画面显示效果更加真实。目前行业中已经出现支持HDR片源解析的视频处理设备,推动LED显示进入HDR时代。
未来,HDR技术将被引入到8K甚更高标准的显示之中,将“更好的像素”与“更多的像素”结合,重新定义显示画面,引领整个行业的价值升级。
4.6
目前越来越多的创意显示屏出现在各种商场、商务中心、商业娱乐综合体等商业场合,其种类繁多,比较常见的有滑动屏、魔方屏、透明屏、地屏等等。这些创意屏极大地增加了商业区域的新奇性与娱乐性。同时LED技术的进步也使LED屏的应用场合进一步增加,替代原有的显示设施,达到显示效果的进一步升级。
商业地产中对创意屏的需求占市场很大比重,拥有一块创意新颖、显示效果震撼的创意屏可以聚焦人们视线,提升整个场地娱乐性,大幅度增加内容吸引力,从而达到媒介创新、实现阵地广告价值最大化。 目前市面上常见的创意屏有以下几种:
1)天幕显示屏:面积巨大,显示画面具有半透明效果,画面震撼,吸引眼球。
2)异型显示屏:打破常规形状的异型显示屏,多曲线多角度,可满足不同市场的需求。
3)运动显示屏:通过屏体运动和播放画面的配合来呈现新奇的显示效果。在整屏舞动过程中,画面与运动完美契合。灵动的运行模式可以满足观众的各种想象,在各种商业场合中通过组合运动的创意快速抓住群众的眼球,聚焦人们视线,提升整个场地娱乐性,大幅度增加内容吸引力。
创意显示屏很好的满足了人民群众日益增长的物质文化需求,未来会有越来越多的LED创意显示屏出现,进一步丰富市场的产品种类,在韩国平昌冬奥会上的“冰”屏,也不失为创意屏的亮点。未来创意显示屏的发展重点仍在“创意”两字上,不断推陈出新。
4.7
LED技术的发展也使LED屏得以替换原有的显示设备,比如投影。相比投影,LED显示屏的画面显示更加清晰、图像更加细腻,对比度高。目前LED显示已逐步替换影院显示,为观众带来更加身临其境的观影体验,成为具有复合式娱乐功能的高端影院新标杆。屏幕以高亮度和精湛的三维空间深度技术呈现极真画面。运用高动态范围图像改进技术,可以为观众带来高亮度、多细节、更清晰的画质。三星LED影院屏已经实现量产,成功进入万达影院(上海五角场影院),可以说是LED显示技术的将与3D、4K、8K、AR、电影技术等视频处理技术进行跨界融合,促进LED行业跨越式发展,带来超万亿市场增长。
五、知识产权和标准化
5.1 知识产权
行业内的知识产权保护意识逐年加强。据不完全统计,2017年LED显示应用行业协会调查统计的83家企业共申请专利582项,取得专利授权数376项,申请软件著作权登记127项。这反映出行业内企业的创新意识和知识产权保护意识在强化。截止2016年底,所统计的83家会员单位累计取得的实用新型、外观专利授权达到2441项,发明专利授权数394项,取得软件著作权登记和授权达到878项,注册和授权使用商标1134项。估计全行业累计取得的发明专利、实用新型和外观专利授权超过4000项。这些知识产权的取得将成为行业未来创新和持续发展的重要基础。
5.2 标准化
1) 完成的标准工作
积极推进行业标准化建设和发展,是LED显示应用行业协会多年坚持的工作。业内国标委专家参与工信部平板显示器件标准工作组,并开展了一系列标准制定工作,修订并发布了《LED显示屏通用规范》和《LED显示屏检测方法》,发布了《LED显示屏图像质量主观评价方法》和《显示屏用LED发光二极管》行业标准。
我们行业在2018年还首次通过了《LED显示屏干扰光评价规范》和《LED显示屏干扰光现场测量方法》两项国家标准并得以发布。
已经立项《室内LED显示屏规范》和《室内LED显示屏光舒适度评价方法》两项国标,目前在制定中。
同时为团体标准制定做好了准备工作,目前已经有20多项团标提出了任务申请。
2) 标准化活动及示范项目
中国光学光电子协会LED显示应用分会2016年度年会于2017年9月6日,在辽宁鞍山顺利召开,会上LED显示应用分会洪震秘书长,邀请了中国平板显示标准化技术委员会赵英秘书长详细解读了国家标准体系架构和平板显示标准体系架构,其中国家标准体系架构是由国家标准、行业标准、地方标准、团体标准、企业标准等5个层阶构成,相对于国家标准、行业标准,团体标准在审批流程与实施方面,手续简化,周期缩短,提高了标准的时效性,引起了与会代表的强烈反响,再次燃起企业对标准的渴望,并由此形成“团标”-“行标”-“国标”-“国际标”的标准化通道,可以最大限度满足企业对标准的需求。
2017年10月20日在协会相关领导的支持下,中国光学光电子协会申请第二批国标委团体标准试点单位,协会洪震、蔡广超、吴光、成森继同志全程参与此项工作,并参加了国标委两次专家培训,2018年初顺利通过答辩正式成为试点单位。
2017年12月18日中国光学光电子行业协会批准《室内小间距LED显示屏》(T/COEMA 101S−2017)、《发光二极管(LED)显示屏能效测试方法》(T/COEMA 301S−2017)两项团体标准。目前以上两项标准通过工信部百项团体答辩通过,两项标准将获得工信部百项团体标准应用示范标准。
六、典型项目和应用工程
6.1 高歌猛进的小间距LED显示
6.1.1 深圳市龙岗区智慧运行中心
LED综合信息显示平台应用的是深圳市艾比森光电股份有限公司1.2mm小间距产品,面积达166.9m2,整屏超过1亿像素,相当于于12个4K的超高清分辨率,为目前世界上分辨率最高的LED显示屏。
2017中国LED显示应用行业年度发展报告
6.1.2 腾讯滨海大厦多功能厅
深圳市联建光电股份有限公司承制的腾讯滨海大厦多功能厅20m2的超高清0.8mm小间距LED显示项目。该系统采用0606超小间距SMD,通过V-smooth精度控制来确保各显示单元尺寸零误差。该项目标志着0.X系列的小间距LED产品正式走进市场。
2017中国LED显示应用行业年度发展报告
6.1.3 上海市长宁分局应急指挥中心
深圳市洲明科技股份有限公司承制的上海市长宁分局应急指挥中心小间距LED显示项目,间距1.19mm,面积达120m2。为首届中国国际进口博览会全程保驾护航,为国家主席习近平等国家级重要领导、参展国家和企业等提供专业安保服务。
2017中国LED显示应用行业年度发展报告
6.1.4 济南智慧泉城运营管理中心
利亚德光电股份有限公司系统集成版块作为总承包单位承建的济南智慧泉城运营管理中心项目包括:空间规划和设计、弱电系统、门禁监控系统、扩声会议系统、操作台系统、坐席协同系统、中控系统、大屏幕显控系统(1.2mm间距85m2)以及三维空间可视化平台。
2017中国LED显示应用行业年度发展报告
6.1.5 上海久事公共交通集团有限公司智能分析指挥中心
深圳市雷曼光电股份有限公司作为小间距2.0时代COB产品的重要推动者承制了上海久事公共交通集团有限公司智能分析指挥中心显示项目,1.26mm,39.92m2。COB产品具有更高的防护性能,更高的可靠性,超长的无故障使用时间,更高的对比度,更加出色的画质。独创光学透镜,有效缓解颗粒感,光线更加柔和。
2017中国LED显示应用行业年度发展报告
6.1.6 贵州某公安局
厦门强力巨彩光电科技有限公司承制的贵州某公安局1.6mm间距小间距LED项目面积达110m2,采用了不同规格显示单元搭载箱体并分离式安装的方式,有效缩短了现场施工周期。
2017中国LED显示应用行业年度发展报告
6.1.7 贵阳国家法院
东莞市阿尔泰显示技术有限公司承接的贵阳国家法院1.25mm间距,42m2小间距项目采用东山精密专利AOB技术,通过表面镀膜+覆胶处理,大幅提升了小间距显示屏的可靠性和稳定性。
2017中国LED显示应用行业年度发展报告
6.2 在商业地产、传媒领域的应用方式更加丰富
6.2.1 广州白云机场
深圳市奥拓电子股份有限公司在广州白云机场承建的LED显示屏项目充分考虑了客流中转因素,合理利用场地丰富了传媒的展现方式。
2017中国LED显示应用行业年度发展报告
2017中国LED显示应用行业年度发展报告
6.2.2 杭州大悦城
南京洛普科技股份有限公司承制的杭州大悦城LED滑动屏是国内首块采用上下滑动、咬合式设计的LED吊装屏。
项目由5组LED显示屏咬合构成,可实现前后左右和底面共5面显示。屏体采用环绕式无边界设计,转角部分无缝连接,画面播放采用集散式控制。
灵动的运行模式可以满足观众的各种想象,在各种商业场合中通过升降组合运动的创意可以快速抓住群众的眼球,大幅度增加内容吸引力,从而达到媒介创新、实现阵地广告价值最大化。
2017中国LED显示应用行业年度发展报告
6.2.3 柳州金绿洲星光大道购物广场
深圳市奥拓立翔光电科技有限公司以创意LED天幕闻名,承制的柳州金绿洲星光大道购物广场LED天幕面积达到2607m2。项目造型宛如硕大的“帽檐”,采用了平面异形弧形拼接的解决方案,较常规箱体式显示屏节能达60%,轻65%,其通透率高达60%。
2017中国LED显示应用行业年度发展报告
6.2.4 浙江绍兴中纺
近几年LED产业链快速进步成熟,满足玻璃幕墙和橱窗的LED透明屏成为市场新的热点。上海弘光显示技术有限公司承制的浙江绍兴中纺CBD1600平方米透明屏,针对360°圆柱体建筑玻璃幕墙选用的产品透光率近90% ,快锁设计安装快捷,特别是下倾角15°设计以及高达7000cd/m²的亮度,对提升玻璃幕墙等立面显示的商业价值做到了很好的示范作用。
2017中国LED显示应用行业年度发展报告
6.2.5 吉林市零售商场
深圳市科伦特科技有限公司承制的吉林市零售商场创意魔方显示屏,创意精巧造型独特,为显示产品在商业综合体的场景化应用提供了更多思路和想象空间。
2017中国LED显示应用行业年度发展报告
6.3 在景观照明、道路照明市场取得的丰硕成绩
6.3.1 港珠桥大桥
港珠桥大桥于2017年12月底完成全部施工任务,安装的所有LED产品(包括1800多套LED可变信息标志,LED路灯、LED隧道灯、LED景观灯在内的26800多套LED产品)均由上海三思电子工程有限公司研制。
LED路灯、隧道灯采用了“863”科技成果的偏光式等亮度配光技术和陶瓷近端对流散热技术,配合智能控制系统,实现对单灯进行精确控制,达到了二次节能功能;景观灯灯光色彩艳丽,在夜色中散发出璀璨的光芒,视觉效果好,衬托出大桥大气、高贵、时尚的风尚。
2017中国LED显示应用行业年度发展报告
2017中国LED显示应用行业年度发展报告
6.3.2 上海合作组织青岛峰会
上海合作组织青岛峰会,利亚德光电股份有限公司承建了包括《有朋自远方来》灯光焰火艺术表演创意显示、夜景亮化提升以及公安指控中心可视化系统等项目,助力了峰会圆满举办。
总体上,我国LED显示应用产业发展处于比较良好的态势,行业创新活跃,新技术、新产品、新市场不断涌现,产品技术标准化加强,国际市场竞争力提升,规模性骨干企业成长迅速,品牌效应扩大,产业生态体系健康发展,未来3-5年,全行业将保持持续稳定的发展。
根据LEDinside预测未来5年LED显示应用市场需求复合增长率为19%。
2017中国LED显示应用行业年度发展报告
七、发展态势
7.1 LED显示应用市场需求规模将不断提升
1)政策利好
LED作为节能环保、新材料、新能源相关联的战略新兴产业,国家将持续给予支持和关注,各种优惠政策(出口退税、企业所得税等)、相关产业基金、政府基金等对产业发展有良好的支持。国家一带一路战略以及国内产业结构调整、消费升级,给LED行业创造新的市场环境,显示屏及相关应用需求市场将不断拓宽。
2)新产品引领新兴市场
LED显示应用相关产业链技术发展和显示应用的产品技术创新,为LED显示应用不断创造多的蓝海市场。室内外LED小间距产品从高端应用走向普及,替代传统产品市场空间巨大,夜游经济兴起、文体旅游行业崛起、地产行业的转型发展,对LED产品应用的需求从亮化、景观照明到场景互动、影院、以及其它行业的跨界融合,将会培育出新的巨大市场。
“世界LED显示屏中国造”,在全球经济增长放缓的大背景下,LED行业引人注目,将会吸引越来越多的资本、技术、人才的汇聚,LED显示应用产业从中受益良多。
7.2 LED显示应用产业发展环境整体趋好
1)多层次资本市场不断完善
近年LED行业在资本市场的业绩整体表现良好,LED显示屏行业的6家上市公司在营业收入、净利润均呈现稳定增长态势,表现优异。利亚德、联建在资本市场并购重组方面活跃,市值稳步提升,吸引了更多的投资者或企业进入LED市场。众多特色鲜明、经营发展良好的企业通过并购重组、新三板等不同方式收到资本亲睐,步入资本市场。随着国家对实体经济的重视,IPO的提速,相信以后会有越来越多的显示屏相关企业通过各种方式进入资本市场。
2)企业重视技术研发和创新
新产品、新技术在显示应用市场的应用不断增加,产品标准化程度的提高,实现了工业化自动化生产,不断的降低了产品成本,推动市场竞争的有序和公平。VR、3D、COB等新技术具有较高的技术门槛,需要持续性的研发投入,技术创新优势在市场中的影响力将会不断提高。新兴市场中的场景化景观显示、影院、及其它跨界应用,对显示系统技术方案综合设计能力、针对性差异化产品制造水平、项目资金实力以及项目的运营能力都等提出较高的要求。单纯的产品销售和低价竞争在未来市场中难以保持优势。
3)品牌和服务的竞争将超越价格竞争成为为企业新的核心竞争力
生产型企业除了规模、资金、人才、技术竞争外,产品质量与价格是基础,在此之上品牌和服务体系建设将主导企业未来发展的市场地位;传统的产品销售-安装-工程商的生存将越来越困难,知名产品品牌和专业化服务品牌的塑造是未来发展的重要方向。要根据LED显示产品制造商、区域化工程和售后服务商、综合系统集成商等的不同角色定位和分工,重新打造和提升自身的核心能力。
LED显示应用行业进入新的阶段,企业经营管理能力和水平在企业发展中的作用凸显,各类专业的工程技术人才和高端管理人才,将推动行业原有粗放式的生产经营模式发生改变。
7.3 企业发展将面临经营管理水平和能力的挑战
1)企业管理水平和团队能力日显重要
技术及产业链的成熟度提高,行业上市公司和行业进入者增加,LED显示应用行业的竞争在升级。以往单个产品卖点优势、销售渠道优势、关系资源优势的竞争力日益苍白。团队的重要性日益突出,具有全球视野的管理人员、营销人员、资本运作和工程技术服务人员等将成为企业竞争力的重要基础。为了降低成本,不少企业开始实施精益生产、阿米巴经营、积分制管理、互联网+大数据+智能制造、信息化建设、风险控制管理等。拥有良好教育背景和极强学习力的组织团队在技术创新、管理创新、市场创新等方面为企业增强竞争力发挥重要的作用。
2)融资、资金管理等财务管理能力将成为规模企业发展的重要保障
2017年度,LED显示应用整个行业的营收增长速度和利润增长速度维持在一个不错的水平, 6家上市企业毛利润率平均保持在38.16%。
长期看,企业的现金流会越来越紧张。对规模企业来说,在目前PPP等项目模式发展的情况下,融资手段和财务管理能力将成为经营发展的重要保障。
7.4 新兴应用市场未来的发展潜力巨大
随着政府加大对文化艺术发展的扶持力度,各类高品质商业、文艺演出节目加速涌现,带动了舞美市场对LED租赁屏的大规模需求。小间距LED显示屏和新技术应用发展,为LED显示应用进入商业显示带来机遇。
1)舞美、会展带动租赁市场规模持续增长
2013年舞台演艺使用的LED显示屏仅占10%的份额,到2015年已提升至约16%,预计到2020年LED显示屏将有30%应用到舞美领域。展览业信息化建设和创新发展以及展览业国际化、专业化水平的提高,推动LED显示应用产品随着会展业的快速发展而持续拓展市场容量。
2)商业显示市场正在迅速崛起
据估计2017年商用显示的市场规模达400亿,未来更加可观。商用显示市场传统上以商用电视和平板拼接为主,随着LED小间距产品的快速成熟,LED显示产品所占份额也开始逐渐上升。LED显示屏企业正在关注和重视商用显示领域并针对性的打造专业的显示产品。随着互联网+、大数据时代的不断推进,商用显示行业正经历着以终端为王到以应用为王的市场价值变迁,LED 显示应用行业要加强对商用显示产品以及市场的专业认知和协同创新,通过良性生态和平台赢得商业显示市场的份额。
近年来LED显示应用技术产品创新发展不仅催生了应用市场提升,也带来过国际范围内的产业格局变化。国内品牌企业在国际市场进行渠道建设的同时,许多国外的生产企业或品牌企业在LED显示产品的生产布局上也在进行调整。
7.5 技术和产品的发展带来国际显示产业格局变化
1)欧美国家传统的显示产品生产企业的变化
美国的老牌生产型企业DAK、YESCO等逐渐减少或放弃了本土的生产,转为中国生产或ODM。DLP、LCD、投影等传统显示产品的老牌企业如CHRISTIE(科视)、PLANAR(平达)等已全面销售和使用LED小间距产品,科视采用ODM方式,平达成为利亚德子公司。PRG、VER、LMG等租赁公司开始全面采购中国产品。欧洲的老牌投影机及显示屏企业BACO基本退出了LED显示屏产品和市场,个别产品在中国生产;CT、AED、XL(已被PRG收购)LANG等租赁公司都全面采购中国产品。
DAK尝试进入小间距市场,意味着小间距产品技术已成熟。近年来,DAK在小间距产品上,一直持观望态度,认为产品的技术成熟度始终不够,难以支撑市场的应用;BACO已启动对影院LED屏布局,作为在影院投影设备主要老牌供应商,有着市场和技术双重沉淀的优势,染指LED影院系统,似乎是水到渠成。
2)日本企业在LED显示产品方面的发展值得关注和重视
SONY强势进军小间距市场,其独特的COB封装技术、逐点矫正技术和贴膜技术(镜面)使其产品在显示效果(灰度、色彩、一致性、平整度等)明显优于国内SMD表贴技术,应该引起国内企业的足够重视。日本松下、三菱、日立等公司在所涉足的LED显示市场方面,大都以OEM 为主。日本的租赁公司HIBiNO主要贴牌国内企业生产的产品。
SONY的Crystal屏,市场认为会走向影院应用。SONY拥有平面扬声技术,已成功应用在其OLED电视产品上,悬念在于:一旦走向影院应用,是否会将平面扬声技术带进来。
3)韩国在LED显示应用方面的产业发展不容忽视
OLED凭借特有的对比度、色域、清晰度、曲面等方面的技术优势,在具有高品质要求的室内市场和商业市场应用中有市场竞争力。LG公司的OLED技术在全球保持领先,其生产的OLED显示屏在大尺寸应用方面已经成为可能。三星公司已开始全面进入SMD室内市场,其生产的P1.5、P2.0、P2.5、P4显示屏将会对中国部分企业形成竞争压力。
三星重点发力LED影院应用,已实施实质性的市场行动,开始在世界各地建立了体验店,包括中国上海。
7.6发展警示――需要关注和重视的问题
尽管LED显示应用行业发展的整体形势向好,但发展中也存在许多不确定的和实际的问题,需要全行业的关注和重视。
1)产业整体规模提升,中小企业生存状态堪忧
LED小间距需求的强劲带动了上游封装企业在2017年持续扩充产能,国星光电、希达、晶台、新光台、雷曼光电、晶泰星等企业加速扩产,产能快速增长。2017年LED显示屏企业基本产销两旺,LED灯珠的供应则大半年都处于供不应求状态。上游扩产直接带动了灯珠价格的快速下降,LED小间距显示屏成本随之快速下降并迅速占领更多市场。同时,产业链上游的产能过剩也催生价格战,导致许多LED显示屏厂商在2017年同样出现增产不增收,利润状况堪忧。
在渠道建设过程中,一线品牌企业凭借品牌的影响力、雄厚的资金实力、上游资源的整合能力等,以几乎相同的产品线、相同的价格,进入传统上由中小型企业占据的中低端市场,除了挤占中小企业的市场份额外,也令中小企业的利润率继续恶化。在行业产业链逐渐缩短的大势下,中小企业的发展状态堪忧,很多规模小、缺乏特色的LED显示屏小企业将处于亟待转型阶段。
2)全球经济持续低迷和国外贸易保护主义的抬头,产品在进军国际市场中面临新的困难
由于LED显示屏属于高科技系统集成性产品,零部件及产品很容易以不符合相关使用安全及环保指标的名义被拒之门外,从而影响整个LED显示屏整机产品的出口。另一方面,进口国为了保护本国的企业及就业而直接提高关税,使得中国LED显示屏产品不能形成市场竞争的价格优势。同时,美国等动辄以知识产权保护、贸易损害等发起各种调查,也都会对LED显示应用产品出口带来巨大的影响。
知识产权保护的冲击,今年也已成为了事实。11家骨干企业,同时受到了美国337调查的诉讼。目前,这些企业,在协会及其他相关组织和部门的帮助下,正在积极应诉,预计明年下半年结案。
3)未来显示新技术发展对产业带来的变革
LED显示应用中的SMD、COB等技术发展方兴未艾,带有颠覆性的新技术已经出现。2016 年 6 月,Sony公司推出了Micro LED。微发光二极体显示器(Micro LED Display)结构是微型化 LED 阵列,也就是将LED 结构设计进行薄膜化、微小化与阵列化,使其体积约为目前主流 LED 大小的 1%,每一个像素都能定址、单独驱动发光,将像素点的距离由原本的毫米级降到微米级。Micro LED具有低功耗、高亮度、超高分辨率以及高色彩饱和度、反应速度快、超省电、寿命较长、效率较高等优点,被视为继液晶(LCD)、OLED 后可能颠覆产业的新一代显示技术。
在 Micro LED 技术领域,苹果与 Sony两家公司率先布局并对 Micro LED 的应用聚焦在不同的消费电子层面。苹果侧重于 Micro LED 的小尺寸应用, Sony,则是着眼于 Micro LED 的大屏幕。比苹果早一步发布相关产品的 Sony,2012 年在国际消费性电子展(CES)上就推出“Crystal LED Display”,2016年6 月推出的拼接显示屏幕“CLEDIS(Crystal LED Integrated Structure)”,具备超高亮度、无缝拼接与显示尺寸几乎无界限等特性,使 CLEDIS 在户外显示时能不受环境光线的影响,带来相当良好的视觉效果。Sony 更自信地宣称要在 2017 年实现 CLEDIS 量产目标。
在 Micro LED领域,中国台湾的錼创、工研院、友达、群创、晶电等企业积极布局和跟进,三星、LG、日亚化学、夏普等国际厂商以及英美一些大学和创新公司也都积极研发 Micro LED 技术。预计在未来2-3年,Micro LED 将在在抬头显示(heads-up displays,HUD)、智能穿戴等方面得到应用,最终目标则是打入大尺寸显示应用市场。Micro LED技术的发展对LED显示应用产业和市场带来的变革我们拭目以待。
MiniLED技术成熟度高于MicroLED,随着新的封装结构的开发,将很快应用显示领域,并带动行业深入细小间距的显示应用。尤其倒装MiniLED,彻底解决了小尺寸芯片的出光效率低的问题,实用性大为提高。结合COB、4IN1等封装,MiniLED将会打破细小间距应用中的发光器件机械强度低的瓶颈,从而进一步拓展行业的应用领域,促进产业的快速发展。
由于制程良率的制约,MicroLED商业化应用还需走很长的路。扫描成像造成视觉舒适性欠佳,而MicroLED可能实现的、类似LCD的TFT技术的有源像素驱动,对各种尺寸的显示画质的稳定性和视觉的舒适性,都会有显著改善,特别在影院应用场合。MicroLED终将成为显示之王。
注: 1、本报告由中国光学光电子行业协会LED显示应用分会组织编写,参加撰写的有关积珍、洪震、蔡广超、张璐、吴光、成森继、马修阁、计辉、程德诗、朱斌、向建勇、邱荣邦、沈嘉捷。全文由关积珍统稿完成。
2、凡引用本报告内容和相关数据,请予以标注和说明。
最新活动
往届回顾