行家说Display
LED新型显示产业智库
关注公众号
阳光、立达信、通士达、欧普等4家企业实验室入选为首批中国轻工业重点实验室
中国照明电器协会 · 2016-08-11
近日,浙江阳光照明电器集团股份有限公司、立达信绿色照明股份有限公司、厦门通士达照明有限公司和欧普照明股份有限公司等4家企业被中国轻工业联合会认定为“首批中国轻工业重点实验室”。
阳光、立达信、通士达、欧普等4家企业实验室入选为首批中国轻工业重点实验室
阳光、立达信、通士达、欧普等4家企业实验室入选为首批中国轻工业重点实验室
阳光、立达信、通士达、欧普等4家企业实验室入选为首批中国轻工业重点实验室
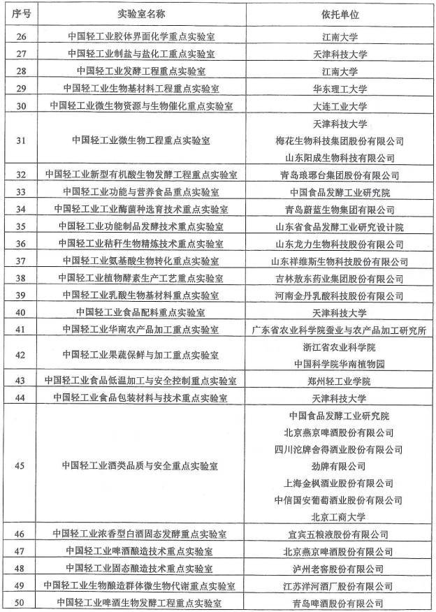
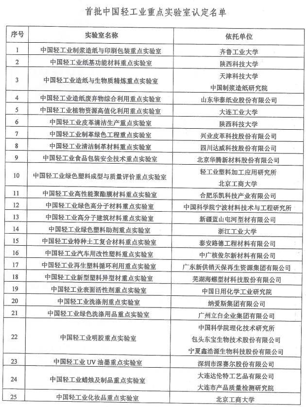
为深入贯彻实施创新驱动发展战略,进一步完善轻工业技术创新体系,加强产业共性技术研发平台建设,提高轻工业自主创新能力和核心竞争力,加快科技成果转化,促进轻工业绿色可持续发展,中国轻工业联合会制定了《中国轻工业重点实验室管理暂行办法》(以下简称《管理办法》),并发布了《关于开展首批中国轻工业重点实验室认定工作的通知》。按照《管理办法》的规定,经专家评审,中国轻工业联合会审定,最终认定87家企业为“首批中国轻工业重点实验室”,其中照明行业包括浙江阳光照明电器集团股份有限公司、立达信绿色照明股份有限公司、厦门通士达照明有限公司和欧普照明股份有限公司等4家企业。
相关标签
最新活动
往届回顾