行家说Display
LED新型显示产业智库
关注公众号
欧普照明首次公开发行股票 网上路演现场实况转播
中国之光网 · 2016-08-09
欧普照明8月9日开启申购,公司此次发行总数为5800万股,其中网上发行1740万股,申购代码732515,申购价格14.94元,发行市盈率为22.99倍,单一账户申购上限为17000股,申购数量为1000股的整数倍。
【基本信息】
【公司简介】
照明光源、灯具、控制类产品的开发、生产和销售。
【筹集资金将用于的项目】
-37334.30
143.09%
【主要股东】
欧普照明首次公开发行股票  网上路演现场实况转播
【财务指标】
欧普照明首次公开发行股票  网上路演现场实况转播
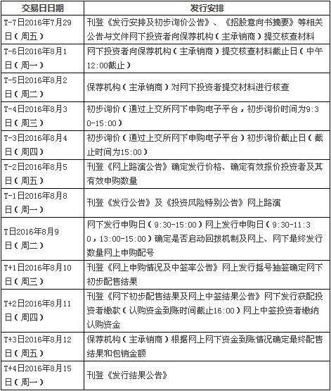
【交易日期】
欧普照明首次公开发行股票  网上路演现场实况转播
以下为欧普照明首次公开发行股票网上的路演现场实况:
出席嘉宾
欧普照明董事兼总经理马秀慧女士
欧普照明董事会秘书吴一鸣先生
欧普照明财务总监韩宜权先生
中信证券董事总经理陈恺先生
中信证券执行总经理张焱女士
中信证券保荐代表人李永柱先生
欧普照明首次公开发行股票  网上路演现场实况转播
路演嘉宾合影
(致辞略)
问答环节
经营篇
问:欧普品牌在业内的知名度如何?
马秀慧:欧普照明秉承“用光创造价值”的使命,打造全球化照明企业,树立照明领袖品牌,成为中国最受尊敬的企业的宏伟愿景,经过20年的不懈努力,已成为国内知名的照明品牌。欧普作为国内照明的龙头企业,在线上和线下渠道市场占有率都是国内领先,深受广大消费者的好评,作为照明行业率先研发节能产品的企业之一,欧普照明2007年被认定为“中国驰名商标”,从2008年国家推动节能照明以来,连续中标“绿色高效照明工程”项目。2009年欧普照明成为2010年上海(中国)世博会民企联合馆参展企业,为世博会民企联合馆提供了整体照明应用解决方案。此外,欧普照明成为2015年米兰世博会万科馆在照明领域的合作伙伴。
问:公司在研发创新方面有何计划?
马秀慧:研发创新是企业的生命力,持续发展的竞争力。首先重要的是要给研发团队提供良好的研发环境和一个很好的激励机制,激发他们的潜能,让他们可以发挥创新能力,同时可以吸引优秀人才。公司将不断引进和培养专业对口人才,扩大专业研发团队。一方面通过不断发展壮大自身的研发体系,以模组化的工业设计、简约时尚的美学设计、照明人性化的应用设计,加强照明应用价值的深度挖掘和创新;另一方面通过加强与行业协会、学会以及照明设计专业化机构和院校的常态化沟通,及时了解来自专业机构最新的行业发展理念、政策、市场信息,并以此为依据适时优化调整公司的研发战略和体系。
其次,公司将持续加大科研经费投入,在不断提高现有节能照明产品品质和自制能力的同时,积极拓展节能环保照明产品的应用领域与品类,力争在国内乃至国际市场树立并强化公司的照明技术与产品设计竞争优势与领先地位。
问:欧普照明的主营业务主要包括哪些?
吴一鸣:欧普照明定位为专业绿色节能照明企业,主要从事照明光源、灯具、控制类产品的研发、生产和销售。自成立以来,公司主营业务未发生变化。
问:公司的主要产品有哪些?
吴一鸣:现阶段公司的主要产品共分4大类,包括家居照明灯具、光源、商业照明灯具、照明控制及其他产品。
问:公司营业收入是否具有季节性特征?
韩宜权:报告期内,公司销售收入的季节分布符合消费品行业,尤其是建材行业普遍特征和照明行业的惯例,下半年销售显著好于上半年,尤其四季度为全年销售最旺盛的季度。
问:公司毛利率高于行业水平的主要原因有哪些?
韩宜权:报告期内,本公司毛利率高于行业平均水平,与公司品牌优势、产品结构及销售政策相关。具体原因如下:
(1)自主品牌溢价高。本公司销售的产品均为自主品牌,且定位中高端,相比于OEM业务占比较高的同行业公司,品牌优势明显。
(2)产品结构更优。灯具产品及照明控制类产品由于产品附加值较高,毛利率较高。本公司灯具产品和照明控制类产品业务平均占比60%以上,与以光源为主的同行业公司相比产品附加值更高;另一方面,鉴于商业照明项目竞争激烈、商照客户价格敏感性高等特点,商照产品毛利率普遍低于家居照明毛利率,公司以家居照明为主,因此与以商照业务为主的同行业公司相比毛利率更高。
(3)销售模式差异。公司产品的毛利优势某种程度上受益于公司所投入的渠道促销费、产品推广费和广告费等。但上述品牌建设和渠道维护上的支出导致销售费用率升高。为了全面反映销售环节公司产品的盈利能力,将各公司综合毛利率扣减销售费用率的指标进行比较。公司扣减销售费用率后的毛利率处于行业平均水平。
问:请介绍一下公司近三年应收账款的规模和变化原因。
韩宜权:2013年末至2015年末,公司应收账款余额分别为1.39亿元、1.74亿元和2.90亿元。2014年末应收账款余额较年初增加27.05%,主要系电商销售加速,电商客户形成的应收账款增加较快所致。2015年末,应收账款余额进一步增加67.15%,主要系公司增加直营大项目,由于项目体量大、周期长,货款回款也相应有所减慢;电商销售进一步提升,形成较高金额的应收账款;受欧洲及中亚地区销售提升的影响,海外客户应收账款有所提升。
问:公司预提的其他费用主要有哪些?
韩宜权:公司预提的其他费用主要包括已预提尚未支付的IT咨询费、委托研发费等,报告期内公司在系统建设及研发上投入逐年增加,2014年度因较多款项在年底前支付,因此年末余额有所下降。
行业篇
问:全球通用照明市场中增长最快的是哪些区域?
马秀慧:从区域发展来看,欧洲、北美及亚太仍然是主要市场,2010年约占整个全球市场的85%以上。从区域的成长性来看,亚洲特别是中国,伴随着经济结构调整和消费水平的快速提升,将成为增长最快的市场。
问:国内照明行业的竞争是否激烈?
马秀慧:我们通用照明行业整体上呈现了充分市场化竞争、行业内企业众多、低端和高端规模分化明显的特点。与其他照明应用厂商相比,欧普已具有良好的研发、生产、销售体系与管理能力和较强的品牌优势。
问:如何看待行业竞争?
马秀慧:良好的行业氛围能够促进整个行业的良性发展。对于我们来说,我们更加希望通过同行业之间的不断学习交流提高行业的整体水平和实力,同时促进公司不断提升自身的核心竞争力。
问:我国居民消费升级对照明行业的发展会有什么影响?
马秀慧:从原来生活水平低的时候是照亮,转变为情景照明,好的照明情景提高人的生活水平,能够给人们带来心情的放松和心声的健康。消费方式转变为享受型消费,这意味着在照明市场,居民对灯具产品个性化的追求将会快速增加。同时,人们要求灯具能适应不同场合、不同光照功能的呼声高涨,适用于各种使用要求的灯具也应运而生。在照明市场,家用照明消费者对灯具的消费由感性消费更趋理性,在兼顾产品外观款式、质感、照明效果的基础上愈加重视产品的品牌美誉度和品质保证,从而对决定灯饰内在价值的材质和制作工艺要求也会越来越高。现在越来越多的客户和消费者开始表达对光环境的需求,需要商家在提供照明产品的同时,给出照明系统解决方案,通过不同的产品合理搭配,营造出最好的灯光效果。消费者消费理念和行为的提升必将为技术水平较高、品牌较好的公司创造更多的业务机会与竞争优势。
问:除了白炽灯淘汰路线外,国家还有哪些对节能照明的扶持政策?
吴一鸣:除发布白炽灯淘汰路线图外,我国从2008年起即出台了一系列产业政策对节能照明产业进行扶持,其中2012年LED照明产品财政补贴推广方案,推动了公共、商用照明市场的增长。2013年2月出台的《半导体照明节能产业规划》,对LED企业发展起到了引导作用,通过资金扶持使企业在技术上进行突破,使企业更有信心面对市场竞争,加速中国LED产业的国际化进程。
发展篇
问:公司的发展战略目标是什么?
马秀慧:我们的战略目标打造全球化的照明企业。欧普照明以“用光创造价值”为使命,致力于不断开发高应用价值、高科技含量、环保节能的绿色照明产品。
问:公司在未来三年内在产能上有何布局?
马秀慧:公司未来三年将在现有生产布局的基础上,通过自有资金、银行融资、公开发行股票等方式增加资金来源,兴建扩建位于吴江市汾湖经济开发区的大型生产与研发基地,主要用于新增LED照明产品工业化生产。
问:公司如何看待绿色照明生产项目的盈利前景?
马秀慧:LED照明产业正处于快速发展的阶段,在2016年将以更快的速度实现对传统光源的替换,本公司募投项目全部建成投产后将实现年收入22.41亿元,市场有充分容量可供消化。报告期内,本公司在LED产品切换上已经取得了良好的成果,LED照明产品销售收入分别为2013年7.20亿元、2014年21.59亿元、2015年33.20亿元,呈现快速增长的趋势。
发行篇
问:本次募集资金项目是否已经启动建设?
马秀慧:本次募集资金拟投资于绿色照明生产项目、展示中心及营销网络建设项目和研发中心建设项目,上述项目已经当地发展改革部门备案,并获得当地环保主管部门的批复项目的建设用地均已取得相关的土地证照,用地规划均已获得当地建设规划主管部门的许可。
问:本次募集资金的使用将对公司实现战略起到哪些作用?
马秀慧:本次公开发行对公司实现未来发展规划有着至关重要的作用,主要体现在:
(1)为公司扩大规模化经营提供充沛的资金来源;
(2)为公司未来在资本市场的再融资建立了通道;
(3)本次发行将增加公司对优秀人才的吸引力,提高公司的人才竞争优势,更有利于未来规划的实现;
(4)本次发行将极大地提高公司的社会知名度和市场影响力,进一步提升公司品牌的定位,以促进未来规划的实现;
(5)发行后公司将成为上市公司,通过公司自身的努力及监管部门和广大投资者的监督,公司将进一步完善治理结构,实现管理体制的国际化,从而促成未来规划的实现。
问:公司本次的募投项目有哪些?
韩宜权:发行募集资金扣除发行费用后,将投资于以下项目:绿色照明生产项目、展示中心及营销网络终端建设项目、研发中心建设项目。
问:主承销商对股票未来的走势如何判断?
陈恺:需结合发行前宏观市场及二级市场进行分析。我们认为单纯从公司质地的角度考虑,公司未来的股票走势将会是良性的发展。
问:上市后,投资者可以向保荐人咨询公司发展的情况吗?
李永柱:非常欢迎您与我们沟通交流,保荐代表人将在法定信息披露允许的范围内尽可能详细地向您披露相关情况。
本文参考来源:上海证券报,由中国之光网综合整理。
相关标签
最新活动
往届回顾