行家说Display
LED新型显示产业智库
关注公众号
欧普照明申购在即,未来将有哪些机遇和挑战?
新兴产业智库 · 2016-08-08
7月22日,证监会核准了14家企业的首发申请,一路顽强奋战的欧普照明见到名列其中,这意味着其终于叩开了IPO大门。
按照《首发管理办法》要求,拟上市公司首发申请获得批准后,企业应在6个月内公开发行股票。外界猜测,欧普照明很可能在年底前正式上市。
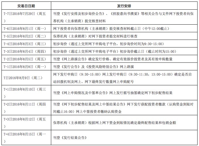
根据上海证券交易所消息,7月29日,《欧普照明首次公开发行股票发行安排及初步询价公告》和《欧普照明首次公开发行A股招股意向书》已经发布,欧普照明证券代码为603515。
今日(8月8日),欧普照明首次公开发行股票投资风险特别公告,公告指出,该公司首次公开发行不超过5800万股人民币普通股(A股)的申请已获得中国证券监督管理委员会证监许可[2016]1658号文核准。
经发行人欧普照明和本次发行的保荐机构(主承销商)中信证券协商确定,将于2016年8月9日(T日)分别通过上海证券交易所交易系统和网下申购电子平台实施,申购上限17000股,发行价14.94元/股,市盈率22.99倍。本次公开发行的股票为境内上市人民币普通股(A股),每股面值1.00元。全部为新股,不进行老股转让,发行股份数量为5800万股。回拨机制启动前,网下初始发行数量为4060万股,占本次发行总量的70%;网上初始发行数量为1740万股,占本次发行总量的30%。
据预估,欧普照明本次发行的募投项目计划所需资金额为81,067.59万元。若本次发行成功,预计发行人募集资金总额866,52.00万元,扣除发行费用5,584.41万元后,预计募集资金净额为81,067.59万元。
消息并称,本次发行网上网下申购于2016年8月9日(T日)15:00同时截止。申购结束后,发行人和保荐机构(主承销商)将根据总体申购情况决定是否启动回拨机制,对网下、网上发行的规模进行调节。回拨机制的启动将根据网上投资者初步有效认购倍数确定:网上投资者初步有效认购倍数=网上有效申购数量/回拨前网上发行数量。
本次发行的重要日期安排情况
欧普照明申购在即,未来将有哪些机遇和挑战?
注: T日为网上网下发行申购日。上述日期为交易日,如遇重大突发事件影响本次发行,发行人和保荐机构(主承销商)将及时公告,修改本次发行日程。
根据规定,投资者只能选择网下发行或网上发行中的一种方式进行申购。所有参与本次网下询价、申购、配售的投资者均不得再参与网上申购。若投资者同时参与网下和网上申购,网上申购部分为无效申购。
主要股东情况
欧普照明申购在即,未来将有哪些机遇和挑战?
资料显示,欧普照明成立于1996年8月,定位为专业绿色节能照明企业,主要从事照明光源、灯具、控制类产品的研发、生产和销售。现阶段公司的主要产品共分4大类,包括家居照明灯具、光源、商业照明灯具、照明控制及其他。欧普照明方面表示,此次的发行上市,欧普照明将迎来新一轮的跨越式发展,同时对公司实现未来发展规划有着至关重要的作用,主要体现在:为公司扩大规模化经营提供充沛的资金来源;为公司未来在资本市场的再融资建立了通道;增加公司对优秀人才的吸引力等。
欧普照明申购在即,未来将有哪些机遇和挑战?
通过上面两表格对比所反映欧普照明近年来营收和净利润的变化,可以看到其中尤以2014年销售净利率同比下滑幅度较大。对此,欧普照明方面表示,未来受市场竞争形势影响公司毛利率仍会有波动,公司在管理费用、营业费用等方面会继续加强投入,同时考虑高效照明产品补贴政策已经终止等因素,公司销售净利率有可能会出现下滑情形。
据介绍,本次募投项目中,将有约3.60亿元用于绿色照明生产项目,约3.21亿元用于营销网络的建设。招股意向书称,欧普照明募集资金将用于绿色照明生产、照明研发中心建设、展示中心及营销网络建设3个项目,项目实施之后对公司的生产管理、研发系统、销售掌控能力提出了更高的要求。
IPO募集资金将用于的项目情况
欧普照明申购在即,未来将有哪些机遇和挑战?
据悉,自2013年起,LED替代传统照明产品就开始加快速度,照明行业进入新一轮的产业升级周期,这给予包括欧普照明在内的照明企业带来了新挑战。预期上市后,欧普照明的LED照明产品产能上将会有较大的提升,加上近年国内LED节能替代传统照明设备的趋势,或将有利于欧普照明在节能领域的进一步扩张。然而,随着LED对传统照明的快速替代,同时也将进一步加大欧普照明存货管理难度。
欧普照明在招股书中明确表示,LED仍是其未来发展的重中之重,但同时招股书中又指出,LED照明作为新兴行业,LED照明技术仍在摸索过程中,在材料、生产工艺及产品等方面还将不断发生变化,从而给生产经营管理带来相应的挑战。欧普照明正在发展的LED照明产品,其原材料结构中LED芯片占比较大,近几年来受技术进步、产能变化等因素影响,并且随着公司LED照明产品销售占比的提高,LED芯片价格的波动对其整体盈利水平的影响将随之增大。
日前,欧普照明在一次对媒体的回应中称,欧普照明在行业内积累了品牌、渠道、研发技术、生产运营、人才及管理等优势,其对应的抗风险能力较强。相信欧普照明将以本次发行上市为契机,深化自主创新,不断提高生产能力,扩大产品市场份额,增强盈利能力,保持行业领先地位。
据透露,积极投入研发的欧普照明在苏州、上海、中山均设有研发部门。截至2015年12月31日,公司共有超过300名研发技术人员,拥有专利权超过800项,目前正在申请的专利超过400项,新的专利申请主要集中在LED照明领域。
(来源:新兴产业智库,据中国经营报、证券时报、中财网等综合报道)
欧普照明申购在即,未来将有哪些机遇和挑战?
欧普照明申购在即,未来将有哪些机遇和挑战?
新兴产业智库
相关标签
最新活动
往届回顾