行家说Display
LED新型显示产业智库
关注公众号
工信部印发《轻工业发展规划(2016-2020年)》 明确照明行业发展方向
中国照明电器协会 · 2016-08-08
为贯彻落实国家“十三五”规划纲要和《中国制造2025》,按照《关于印发工业和信息化部“十三五”规划体系的通知》(工信厅规〔2015〕24号)的有关要求,近日,工业和信息化部编制发布了《轻工业发展规划(2016-2020年)》(工信部规〔2016〕241号,以下简称《规划》)。《规划》提出,“十三五”要以市场为导向,以提高发展质量和效益为中心,以深度调整、创新提升为主线,以企业为主体,以增强创新、质量管理和品牌建设能力为重点,大力实施增品种、提品质、创品牌的“三品”战略,改善营商环境,从供给侧和需求侧两端发力,推进智能和绿色制造,优化产业结构,构建智能化、绿色化、服务化和国际化的新型轻工业制造体系,为建设制造强国和服务全面建成小康社会的目标奠定基础。《规划》从大力实施“三品”战略、增强自主创新能力、积极推动智能化发展、着力调整产业结构、全面推行绿色制造、统筹国内外市场等六个方面提出了具体任务部署。《规划》作为“十三五”时期指导轻工业发展的专项规划,将指导未来五年轻工业创新发展,推动由“轻工大国”向“轻工强国”转变。
轻工业发展规划(2016-2020年)
轻工业是我国国民经济的传统优势产业、重要民生产业和具有较强国际竞争力的产业,承担着满足消费、稳定出口、扩大就业、服务“三农”的重要任务,在经济和社会发展中发挥着举足轻重的作用。“十三五”时期是我国全面建成小康社会的决胜阶段,是轻工业主动适应新常态,增强创新驱动发展动力,着力改善供给结构,提高发展质量和效益的关键时期。为落实《国民经济和社会发展第十三个五年规划纲要》和《中国制造2025》,指导未来五年轻工业创新发展,由“轻工大国”向“轻工强国”转变,编制《轻工业发展规划(2016-2020年)》。
“十二五”期间,轻工业积极调整产业结构,加快转型升级步伐,实现了全行业平稳较快发展。
1、规模效益水平迈上新台阶。2015年,轻工业规模以上企业10.9万户,完成主营业务收入23.1万亿元、利润总额1.5万亿元,较2010年分别增长66.4%和102.7%;工业增加值占全国工业总体20.1%,较2010年提高2.2个百分点;轻工产品出口额5982.4亿美元,较2010年增长71.6% 。“十二五”期间轻工业工业增加值、主营业务收入、利润总额和出口额的年均增长分别为10.1%、14.0%、15.4%和11%,综合竞争实力进一步提升,巩固了我国作为世界轻工产品生产消费出口大国的地位。
2、自主创新能力进一步增强。轻工业技术创新体系逐步完善,到“十二五”末,已创建国家重点实验室14个、国家工程实验室7个、国家工程(技术)研究中心23个、国家级企业技术中心144个,国家技术创新示范企业51个。高性能二次电池新型电极电解质材料及相关技术等17项科研成果获国家技术发明奖,变频空调关键技术研究及应用等26项科研成果获国家科技进步奖。
3、结构调整不断优化。适应国内外市场需求变化的能力逐步增强,产品内销比重提升,2015年内销占88.3%,较2010年提高3.9个百分点。区域结构趋于协调,2015年东部和中西部地区轻工业主营业务收入占全国的比重为57.5%、34.4%,中西部地区较2010年提高了7.1个百分点。产业集群蓬勃发展,2015年集群产值约占轻工规模以上企业工业总产值的36%,较2010年提高了10个百分点。产业集中度明显提升,2015年排名前100位企业的主营业务收入和利润分别占轻工业的10.6%和13.1%。
4、质量和品牌建设水平稳步提升。轻工业规模以上企业质量管理控制能力不断提升,产品质量检测方式及质量控制手段逐步与国际接轨。建立健全了食品标准体系、检验检测体系、质量安全追溯体系、食品安全监测与风险评估体系,企业诚信体系建设取得一定成效,食品质量安全水平有所提高。制定并实施了《轻工业“十二五”技术标准体系》,截止2015年底,轻工标准共5368项,其中国家标准2262项,行业标准3106项。重点行业积极开展品牌培育和评价工作,食品、家用电器、皮革、五金制品和钟表等行业品牌建设取得进展,骨干企业建立了有效的品牌管理体系,品牌运营能力明显增强。海尔、茅台、青岛啤酒和中粮集团等一批品牌企业的国际影响力逐步增强。
5、绿色转型扎实推进。通过采用新技术、新工艺和新材料,提高能源利用率和资源综合利用率,皮革、造纸等行业的综合消耗明显下降。制定了电池、照明电器等重点行业清洁生产实施方案,实施清洁生产重点示范项目,提高清洁生产水平。全面或超额完成造纸、制革、铅蓄电池、酒精、味精和柠檬酸等行业淘汰落后产能目标任务。通过实施绿色照明工程、能效标识管理、环境标志认证、节能产品认证和节能惠民工程,提高了绿色节能产品市场比重。
“十二五”期间,轻工业仍然存在一些突出问题:一是企业创新能力较弱,产品品种、品质、品牌与国际先进水平尚有一定差距,不能更好满足消费升级需要;二是一些传统产业低成本竞争优势正在快速减弱,新的竞争优势还没有形成;三是资源、能源利用效率比较低,部分行业节能减排压力增大;四是部分企业诚信缺失,质量保障体系不够健全,产品质量安全问题时有发生;五是国际市场低迷,发达国家对轻工产品设置更多技术性贸易壁垒,产品出口增速逐年下降。因此,“十三五”期间轻工业保持稳定增长、有效改善供给结构、突破发展瓶颈和实现转型升级任务艰巨而繁重。
“十三五”时期,国际经济深度调整,新一轮科技革命和产业变革蓄势待发,国内经济发展进入新常态,消费升级市场潜力巨大,为轻工业带来新的发展机遇。
消费升级为产业发展提供了广阔空间。我国拥有全球最大的消费市场,当前城乡居民消费结构正在由生存型消费向发展型消费、由物质型消费向服务型消费、由传统消费向新型消费升级。不同群体、地域对轻工产品的刚性需求和升级换代的需求为产业发展提供广阔空间。
新型城镇化建设和人口结构变革蕴藏巨大需求潜力。随着新型城镇化建设的深入推进,将充分释放城镇化建设蕴藏的巨大内需潜力,为轻工业持续健康发展提供持久强劲动力。国家进一步完善人口发展战略,全面实施一对夫妇可生育两个孩子政策,积极开展应对人口老龄化行动,将带动婴童用品和老年用品等相关产品制造业发展。
科技创新和产业变革助力产业升级。以新一代信息技术为引领和支撑,智能制造、新能源、新材料等领域创新活跃,带来的生产方式、产业形态、商业模式创新为我国轻工业转型升级、创新发展迎来重大机遇。
国家三大战略的实施提供了新的发展机遇。实施京津冀协同发展和长江经济带战略,有利于促进国内要素有序流动、资源高效配置和市场深度融合。实施“一带一路”战略以及国际产能合作,为轻工企业“走出去”提供良好的条件,有利于更好参与国际竞争。
深入贯彻党的十八大和十八届三中、四中和五中全会精神,全面落实《中国制造2025》和推进供给侧结构性改革部署,牢固树立和贯彻落实创新、协调、绿色、开放和共享发展理念,按照全面建成小康社会总体要求,以市场为导向,以提高发展质量和效益为中心,以深度调整、创新提升为主线,以企业为主体,以增强创新、质量管理和品牌建设能力为重点,大力实施增品种、提品质、创品牌的“三品”战略,改善营商环境,从供给侧和需求侧两端发力,推进智能和绿色制造,优化产业结构,构建智能化、绿色化、服务化和国际化的新型轻工业制造体系,为建设制造强国和服务全面建成小康社会目标奠定基础。
市场主导,政府推动。发挥市场机制作用,强化企业的市场主体地位,增强企业改善供给的责任意识和主导作用,发挥企业家精神,激发企业活力和创造力,推动轻工业转型升级。营造公平竞争营商环境,强化市场监管,完善相关制度,取消不必要的审批、目录和不合理收费。
需求导向,创新驱动。坚持以市场需求为导向,积极顺应和把握消费升级大趋势,带动技术、产品、服务和商业模式创新,形成发展新动力,走创新驱动发展之路。
质量为本,品牌引领。坚持把质量作为建设轻工业强国的生命线,强化企业质量主体责任,推广先进质量工程技术和管理方法,加强自有品牌培育,走以质取胜发展之路。切实增强品牌意识,不断改善影响品牌发展的质量、创新、诚信、文化、人才、营销和环境等要素,通过品牌建设实现价值链升级。
智能高效,绿色低碳。坚持推进生产过程智能化,培育智能制造模式,全面提升企业研发、生产、管理和服务智能化水平。加强节能环保技术、工艺、装备推广应用,全面推行清洁生产,走生态文明发展之路。
结构优化,效益提升。坚持把结构调整作为关键任务,推进中高端产品有效供给、大中小企业、产业链上中下游、产业东中西地区比重等协调发展,走提质增效发展之路。
----生产保持平稳较快增长。“十三五”期间,轻工业增加值年均增长6%~7%,生产要素配置进一步优化,产业链配套协作能力增强,经济运行的质量和效益明显提高。
----实施“三品”战略成效显著。品种丰富度、品质满意度、品牌认可度明显提升。轻工产品特别是食品、婴童用品质量安全水平有效提升。轻工标准体系进一步完善,重点领域与国际标准一致性程度达到95%以上。市场环境明显优化。市场监管力度不断加大,政府公共服务能力显著提高,市场竞争秩序和消费环境明显改善。
----创新能力明显增强。轻工领域重点行业规模以上企业研究与实验发展经费支出占主营业务收入的比重超过2.2%,以企业为主体的技术创新体系进一步健全,制造模式、管理模式、商业模式和服务模式创新加快推进。
----产业集群发展水平有所提升。提升产业集群的质量和水平,进一步完善产业链,优化供应链,提升价值链,加快公共服务平台建设,支持推进10个左右产业集群创建新型工业化产业示范基地。培育区域品牌建设示范区和世界级产业集群。
----节能减排成效显著。继续推进节能减排,循环经济发展迈上新的台阶。规模以上单位工业增加值能耗比2015年下降18%、单位工业增加值用水比2015年下降23%、单位工业增加值二氧化碳排放量比2015年下降22%。
----国际竞争力进一步提高。优化出口产品结构,努力提高机电产品和一般贸易的比重,培育出口竞争新优势,力争保持轻工产品在国际市场份额中的优势地位。
1.以“增品种”满足多样化消费新需求。细分市场需求,在产品设计开发、外形包装、市场营销等方面处处体现人性化和精细化,通过设计、研发和生产“微创新”,深度挖掘用户的需求盲点,不断增加花色品种、提升产品功能。推进个性化定制,重点在食品、家用电器、皮革、家具、五金制品、照明电器等行业发展个性化定制、众包设计、云制造等新型制造模式。开发绿色、智能、健康的多功能中高端产品,支持骨干企业加快绿色食品、高效照明产品、环境友好型洗涤用品、高效净化型吸油烟机、智能家电、智能卫浴、智能玩具、高档圆珠笔、高端机械手表、高档皮革制品、新颖健康文教体育用品、老年健康产品等开发和市场推广。打造特色产品,发挥我国传统历史文化优势,提高工艺美术品和旅游休闲用品档次,研发推广中国文化元素突出、有民族和地域特色产品,进一步促进国内旅游、商务、餐饮等市场消费。
2.以“提品质”促进有效供给能力提升。强化质量技术基础,普及先进质量管理技术和方法,提高产品质量可靠性和一致性;支持重点行业和关键环节进行技术改造,引导企业采用先进适用技术,全面提升制造、工艺、管理水平;提升生产过程自动化水平,提高劳动生产率和产品质量。开展国际对标,鼓励制定高于国家标准和行业标准的企业标准,家用电器、缝制机械、婴童用品等行业产品技术、安全标准全面达到国际先进水平,在家用电器、五金制品、文教体育用品、婴童用品、自行车、乐器等领域,依托检验检测机构,开展我国产品与国外产品实物比对测试,引导企业改进提升,力争实物质量接近或达到发达国家水平。实施精品制造,以基础条件较好,具有一定品牌知名度和国际竞争力的企业为主体,实施精品制造工程。在皮革、工艺美术、五金制品、日用陶瓷、自行车、钟表、日用玻璃、眼镜等行业推出一批科技含量高、附加值高、设计精美、制作精细、性能优越的精品。加强检测能力建设,依托现有检验检测机构,建设一批高水平的覆盖轻工主要行业的质量控制和技术评价实验室,提升检验检测技术水平。推进国内外产品检测和认证互认,提高国际市场对我国检测及认证结果的认可度。完善产品质量安全信息追溯体系,提高产品质量安全监管水平。加快推进食品工业企业诚信体系建设,鼓励和支持企业建立诚信制度、实施国家标准。引导企业参与诚信评价活动,做好行业质量诚信宣传,严格行业自律。推进企业产品和服务标准自我声明公开。
工信部印发《轻工业发展规划(2016-2020年)》 明确照明行业发展方向
3.以“创品牌”树立中国制造良好形象。强化企业品牌发展和竞争意识,培育知名品牌,建立完善品牌培育管理体系,开展品牌培育工作,提升核心竞争力,支持鞋类、箱包、五金制品、文教体育用品、玩具、制笔、婴幼儿配方乳粉、饮料等行业企业从贴牌生产向自主设计、自创品牌发展,支持品牌企业参加国内外大型展览展示活动。打造区域品牌,发挥优势品牌企业引领作用,培育一批特色鲜明、竞争力强、市场信誉度高的区域品牌,进一步加强行业集体商标、证明商标注册管理。推进品牌国际化,提高家用电器、皮革、家具、五金制品、照明电器、玩具等行业品牌产品出口比例,推动优势品牌企业实施国际化发展战略,扩大“中国制造”的国际影响力。支持品牌服务平台建设,扶持一批品牌培育和运营专业机构,开展品牌管理咨询、市场推广等服务。
1.进一步完善产业创新体系。继续推进以企业为主体、市场为导向、政产学研用相结合的轻工业创新体系建设。支持地方在特色和重点产业领域建设产业创新中心和创新平台,提升技术创新能力和产业化水平。鼓励和支持企业同科研院所、高等院校联合建立研究开发机构、产业技术联盟等技术创新组织。重点支持技术创新示范企业、国家认定企业技术中心、国家级工业设计中心、国家工程(技术)研究中心和国家质检中心等建设。整合相关资源,健全关键共性技术研发体系,提高专业化运作水平。加强创新创业服务体系建设,为中小企业特别是科技型中小企业的技术创新创造良好条件。
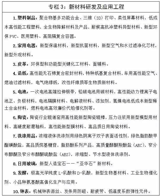
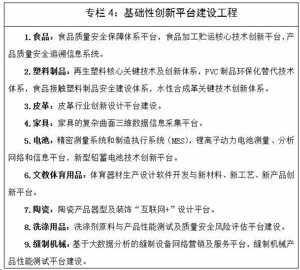
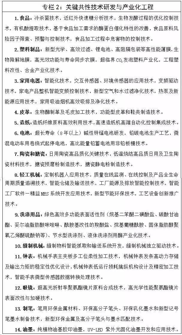
2.强化轻工基础能力。加快关键核心技术研发与产业化,定期研究制定和发布重点行业重点产品技术创新路线图,攻克一批关键共性技术,加快成果转化和推广应用,鼓励行业间的技术成果共享与产业化应用。提高新材料保障能力,加大对提升产品附加值有显著作用的轻量化、高性能、绿色安全轻工新材料的研发力度。促进基础性创新平台建设,采取企业主导、院校协作、多元投资、成果分享的新模式,建设一批创新平台,加强产品联合开发。
工信部印发《轻工业发展规划(2016-2020年)》 明确照明行业发展方向
工信部印发《轻工业发展规划(2016-2020年)》 明确照明行业发展方向
工信部印发《轻工业发展规划(2016-2020年)》 明确照明行业发展方向
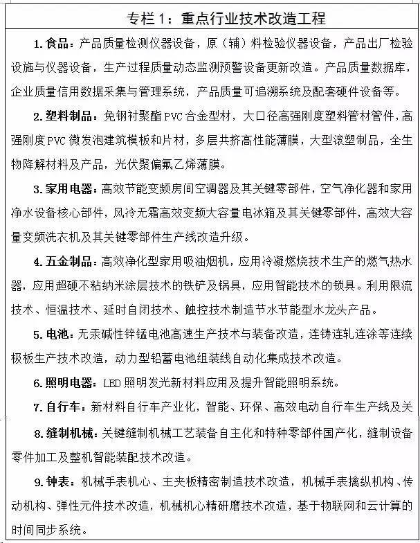
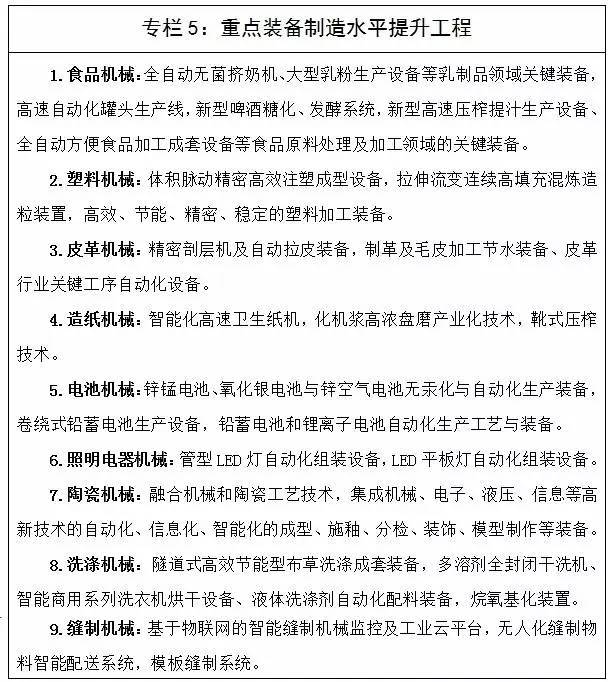
3.提升重点装备制造水平。加强应用牵引,突破重点装备制造关键技术,提高重点行业先进装备保障水平。重点发展高速大型化、成套化、智能化食品生产及包装生产线等食品装备。推广节能高效造纸装备,环境治理装备,新一代制浆技术和装备等。推广应用驱动传动系统数控化与效能提升技术、成型过程复杂参数传感与信息融合技术、成型过程智能控制与预测技术的新型塑料机械。推广满足个性化定制服务、全生命周期管理及在线支持服务的服装柔性生产系统。
工信部印发《轻工业发展规划(2016-2020年)》 明确照明行业发展方向
1.扩大两化融合应用领域。以两化融合为主线,加速轻工产业转型升级,支持信息技术在研发设计、生产过程、营销管理、物流配送、产品服务、节能减排和安全生产等方面应用。加强企业两化融合管理体系行业标准建设和推广,支持重点行业制定两化深度融合的技术标准规范,在食品、家用电器、皮革、造纸等行业开展企业两化融合发展水平评估和两化融合典型示范工作。在节能减排重点行业,推广流程工业能源在线仿真系统,建设一批企业能源管控中心,开展数字能源试点。开展食品行业质量安全信息追溯公共服务平台建设。
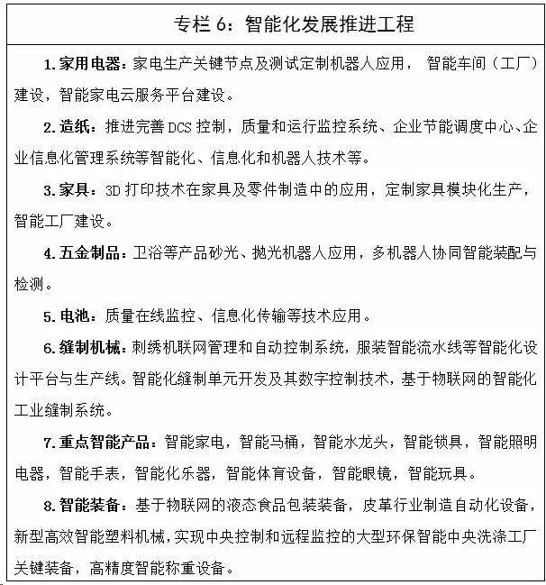
2.重点推进智能制造。促进工业互联网、云计算、大数据在轻工业综合集成应用。在食品、家用电器、皮革和家具等基础条件好的行业,推进智能制造,加快智能制造软硬件产品应用与产业化,研发智能制造成套装备,推进数字化车间/智能工厂的集成创新与应用示范,加快典型经验交流和推广。强化应用牵引,在家用电器行业建立智能制造产业联盟,协同推动智能装备和产品研发、系统集成创新与产业化。加强推进智能制造的标准需求研究,建立健全智能制造综合标准体系。
3.发展智能产品和装备。围绕智能产品的标准制定、产品生产、系统集成和规模应用四个领域,统筹推进智能家居、服务机器人、智能照明电器、可穿戴设备等产品的研发和市场推广。鼓励行业建设开放的共性技术测试和实验平台。发展基于物联网技术的缝制机械。加快食品、塑料制品、皮革、造纸、洗涤用品等行业生产设备的智能化改造,提高精准制造、敏捷制造能力。
工信部印发《轻工业发展规划(2016-2020年)》 明确照明行业发展方向
1.推进产业组织结构调整。进一步优化企业兼并重组环境,支持食品、塑料制品、家用电器、皮革、造纸、家具等规模效益显著行业企业的战略合作和兼并重组,培育一批核心竞争力强的企业集团,发挥其在产品开发、技术示范、信息扩散和销售网络中的辐射带动作用。激发中小企业创业创新活力,向“专、精、特、新、优”方向发展。引导大企业与中小企业通过专业分工,服务外包、订单生产等多种方式,建立协同创新、合作共赢的协作关系。以更加严格的安全、环保、质量、能耗、技术等标准,促进铅蓄电池、制革、造纸等企业依法依规退出落后产能。
2.促进区域产业协调发展。明确区域比较优势,按照主导产业鲜明、公共服务健全和资源环境可承载的要求,进一步调整优化产业结构。推动京津冀、长江经济带、珠三角等区域轻工产业调整优化,在协调发展中提升竞争力,促进长江经济带培育世界级家电产业集群。促进东部地区率先实现转型升级,提升产业层次,提高在全球价值链及国际分工中的地位。指导中西部地区充分利用当地资源和原有产业基础,积极有效承接东部地区产业转移和高端、带品牌的加工贸易产业转移,发展地方特色产业,与东部地区的产业发展形成互动互补关系,重点支持革命老区、民族地区、边疆地区、连片特困地区脱贫攻坚。以产业链条为纽带,以产业园区为载体,发展一批专业特色鲜明、品牌形象突出、服务平台完备的现代产业集群。
3.发展服务型制造与生产性服务业。加快制造与服务的协同发展,推动商业模式创新和业态创新,培育一批综合实力强、行业影响大、带动力强的服务型制造企业。鼓励大企业建设众创平台,提升市场适应能力和创新能力。推进创意设计与轻工制造业融合发展,增强工业设计能力,全面推广以智能、绿色、协同为特征的工业设计技术,提升工业设计行业的创新能力和服务水平。建设一批工业设计企业,广泛开展国际交流合作,推动工业设计向高端综合设计服务转变。鼓励支持企业建立设计创新机制、设立工业设计中心,形成一批具有国际竞争力的设计创新型企业。将互联网大数据服务融入轻工业管理与服务体系,建立社会化、专业化、信息化的现代物流服务体系,提高物流效率,降低物流成本。鼓励企业开展个性化定制、网络协同制造、信息增值等服务,探索柔性化生产等服务型制造模式。
4.增强公共服务能力。依托“互联网+”进一步增强行业公共服务能力,在家用电器、皮革、五金制品、陶瓷等行业完善一批技术创新、研发设计、知识产权保护和运用、产学研合作、检测认证、信息检索与咨询、展销及物流、质量品牌等公共服务平台,提高服务质量和效率,降低服务成本。动员和组织社会力量积极参与公共服务平台建设,促进公共服务的信息化、专业化和社会化。加快发展企业管理、财务咨询、市场营销、人力资源、法律顾问等第三方专业化服务。
工信部印发《轻工业发展规划(2016-2020年)》 明确照明行业发展方向
(五)全面推行绿色制造
1.加大绿色化改造力度。加大食品、皮革、造纸、电池、陶瓷、日用玻璃等行业节能降耗、减排治污改造力度,利用新技术、新工艺、新材料、新设备推动企业节能减排。以源头削减污染物为切入点,革新传统生产工艺设备,鼓励企业采用先进适用清洁生产工艺技术实施升级改造。加快制定能耗限额标准,树立能耗标杆企业,开展能效对标达标活动,大力推广节能新技术。在食品、造纸等行业引导企业建设能源管理中心,利用信息和管理技术提升企业的节能水平。在皮革、铅蓄电池等行业,积极开展重金属挥发性有机物、持久性有机物等非常规污染物削减。进一步落实《高风险污染物削减行动计划》,提高行业清洁生产水平。强化重点行业废水、废气的末端治理,对治污设施实施升级改造,采用成熟、先进的治污技术实现污染物的持续稳定削减。建设统一的绿色产品标准、认证、标识体系。
工信部印发《轻工业发展规划(2016-2020年)》 明确照明行业发展方向
2.提高资源综合利用水平。提升能源利用效率,扩大太阳能等新能源应用比例。加强水资源综合利用,建立和推行用水定额管理制度,提高废水、污水处理回用率。在造纸、制革等行业采用清污分流、闭路循环、一水多用等措施,提高水的重复利用率。加强废弃物综合利用技术的研发与推广应用,提高工业固废综合利用和再生资源回收利用水平。
1.积极扩大国内市场。顺应国家新型城镇化发展趋势,提高轻工产品的有效供给水平,满足个性化多样化消费升级需求,促进境外消费回流。鼓励有条件的城市,运用市场手段,以博览会、购物节、动漫节、重大赛事活动等为载体,促进轻工相关产品生产和消费。以国家实施一对夫妇可生育两个孩子政策和应对人口老龄化行动为契机,积极推动婴童用品和老年用品等相关产品制造业发展。开拓农村消费市场,扩大与新农村建设、灾后重建、农村基础设施等相配套的轻工产品生产。利用电子商务平台,推动线上线下相结合的农村营销网络和售后服务体系建设。结合农村安居工程,鼓励企业根据农村使用环境和消费习惯,提供适合农村市场的家用电器、家具、五金制品、照明器具、自行车等产品,引导农村消费升级。配合农村公共文化和体育设施建设,丰富文体用品、乐器等产品,满足农民精神文化生活。
2.巩固开拓国际市场。加快培育以技术、品牌、质量和服务为核心竞争力的新优势,巩固美、欧、日等传统国际市场。结合“一带一路”战略实施和推进国际产能合作要求,积极开拓中东、俄罗斯、非洲、欧洲、东南亚、西亚和中南美等新兴市场。加强出口商品原产地签证,做好自由贸易协定和普惠制的出口实施工作,帮助中国商品、中国装备海外享受关税减免。积极推进检验检疫电子证书国际合作、提升贸易便利化水平。发挥轻工业产能优势,加强国际产能合作,支持品牌企业“走出去”,在主销市场投资设立物流中心和分销中心,在有条件的国家或地区建立经贸合作区。支持外贸专业市场建设,建设针对东南亚、中亚、东北亚等轻工产品边境贸易专业市场。在中东、北欧、俄罗斯等有条件的地区组建中国轻工产品贸易中心。加强对轻工出口产品国际标准、检测和认证制度的跟踪研究,逐步建立和完善与国际接轨的标准体系和产品认证制度,提高技术性贸易措施应对能力。鼓励有实力的企业“走出去”,建设海外设计研发机构及营销渠道,通过并购重组等方式加快建立国际化品牌。
轻工行业门类众多,行业之间相互关联度低。根据行业管理实际,选择31个行业,划分为耐用消费品、快速消费品、文化艺术体育休闲用品和轻工机械装备四大领域,分别从开发的关键技术、重点发展的产品和改造升级的内容等方面,明确各行业的发展方向。
2.家用电器工业。推动家用电器工业向智能、绿色、健康方向发展。加快智能技术、变频技术、节能环保技术、新材料与新能源应用、关键零部件升级等核心技术突破。重点发展智能节能环保变频家电、健康厨卫电器、智能坐便器、空气源热泵空调、大容量冰箱和洗衣机、空气净化器和净水器等高品质家电产品,满足消费结构升级需要。促进大数据、云计算、物联网和3D打印技术等在家电制造产业链的集成应用,推动制造模式变革,推广智能制造、绿色制造和个性化定制,提高企业运营效率,降低运营成本。加强质量品牌建设,进一步提高家电产品性能、可靠性和工业设计水平,提高中国家电产品美誉度。进一步深化渠道变革,促进线下与线上高度融合。实施新型国际化战略,全面参与全球家电市场竞争,提升全球价值链中的地位。
4.家具工业。推动家具工业向绿色、环保、健康、时尚方向发展。加强新型复合材料、强化水性涂料等研发,加快三维(3D)打印、逆向工程等新技术在家具设计和生产中应用。重点发展传统实木家具、高品质板式家具、具有文化创意的竹藤休闲家具、环保健康儿童家具和具有特殊功能的老年人家具。促进互联网、物联网、智能家居、电子商务等与家具生产销售相结合,支持智能车间(工厂)建设,培育个性化定制新模式。推动家具工业与建筑业融合发展,推进全屋定制新型制造模式发展,促进企业提供整体解决方案,提高用户体验。引导中西部地区积极承接产业转移。
6.电池工业。推动电池工业向绿色、安全、高性能、长寿命方向发展。加快锂离子电池高性能电极材料、电池隔膜、电解液、新型添加剂及先进系统集成技术,卷绕式、铅碳电池等新型铅蓄电池,双极性、非铅板栅等下一代铅蓄电池技术,燃料电池质子交换膜、代铂催化剂等关键材料的研发与产业化。重点发展新型一次电池、新型铅蓄电池、新能源汽车用动力电池和燃料电池。加快铅蓄电池企业按照《铅蓄电池行业规范条件(2015年本)》实施技术装备改造提升的进度。积极推动废旧铅蓄电池回收利用体系建设。
7.照明电器工业。推动照明电器工业向高品质、绿色化、智能化方向发展。积极推动智能照明技术研发及应用,结合智能家居、智慧城市,重点发展适应各种照明应用场所需要的高技术含量和附加值的LED照明产品。提升功能型照明产品的光品质,增强装饰性灯具产品的设计水平,提高照明产品的生产自动化水平。降低照明产品中的汞含量,加快淘汰低效照明产品。
1.轻工机械工业。推动轻工机械向数字化、信息化、智能化方向发展。食品机械重点发展大型高速成套化、无菌化、智能化食品生产及PET瓶、易拉罐等包装生产线。开展大数据环境下食品智能制造、品质分析和可追溯体系建设与装备研发。开发食品生产后道立体仓储库、智能机器人和物流输送系统。造纸装备重点开发新一代制浆技术和装备,新型高效节能造纸装备以及污染物处理装备,生物质衍生新材料技术和装备,加快智能化、信息化和机器人技术应用。塑料机械重点开展驱动传动系统数控化与效能提升,成型过程复杂参数传感与智能控制,嵌入式机器人协同应用、综合决策与信息化管理等技术研发及应用。制鞋装备重点开展智能数控前帮机、全自动帮脚打毛/喷胶设备、数控多工位连帮注射成型机、帮面定型机等的研发及产业化应用示范。五金制造装备重点开展绿色制造成套工艺、低成本数控装备-机器人协同制造关键技术、低成本多机器人协同智能装配与检测技术、基于“物联网技术”的物流系统等研发与应用。洗涤机械重点开发高效智能化洗涤成套设备和洗涤工厂控制系统,服务于大型中央洗涤工厂的智能分拣物流系统、智能洗涤烘干系统、自动后整理系统等。电池机械重点开发铅蓄电池连续化极板制造,动力电池宽幅高速极片制造,自动化成分容系统和电池系统测试,废旧电池分选、拆解及再生等设备。加快推进高效高精度扣式电池等自动生产线的国产化。
3.衡器工业。开展基于动态质量测量法的动态电子秤研究,开发多个力与称重传感器数据融合技术。重点发展小型化、集成化、数字化、多功能化、智能化和无线网络化的新型高准确度称重传感器。重点发展新一代超小容量智能组合秤、不同粉料特性的密封性智能组合秤、高等级防护密封型组合秤等工业衡器。推进光纤、激光传感器在自动衡器中的应用,加快自动化装备和工业机器人在称重传感器及衡器生产工艺流程中的应用研究。
深入推进商事制度改革,开展“证照分离”改革试点,继续削减前置审批和不必要的许可。取消不必要的审批、目录和不合理收费,大幅减少和规范涉企收费及审批评估事项。国务院以清单方式明确列出禁止和限制投资经营的行业、领域、业务等,清单以外的,各类市场主体皆可依法平等进入。对新业态、新模式等新生事物,既支持创新发展、激发活力,又严格依法监管、防范风险。
加大对商标、知名商品特有名称、包装装潢、外观设计、发明专利、商业秘密等知识产权的保护力度,建立联合打假工作机制,严厉打击侵犯知识产权和制售假冒伪劣商品的行为。加快完善统一权威的食品安全监管体制和制度,把最严谨的标准、最严格的监管、最严厉的处罚、最严肃的问责落到实处。推进建立消费品质量安全风险监控体系,形成以预防为主、风险管理为核心的消费品质量安全监管新机制。严格实施缺陷产品召回制度,推动建立生产企业黑名单和惩罚性巨额赔偿制度,公开曝光质量违法和假冒伪劣案件,从根本上遏制轻工产品质量违法违规和制假贩假行为。开展打击网上侵犯知识产权和制售假冒伪劣商品专项执法工作,鼓励实体店铺及电子商务平台开展质量认证、准入与追溯制度,保护消费者权益,营造良好消费环境。
通过优化整合后的中央财政科技计划(专项、基金等),支持重点行业新材料、核心技术、关键零部件、高端装备的研发和创新平台建设,提升产业发展的基础能力;支持传统产业改造提升和新兴产业规模化发展,引导企业加大对品种优化、质量提升、装备更新、智能制造和绿色制造等方面的技术改造力度。充分发挥国家中小企业发展基金的引导作用,带动中小企业加大对技术创新、结构调整、节能减排等方面的投入,落实各项优惠政策,完善中小企业服务体系。落实固定资产加速折旧政策,引导企业加大先进设备投资。发挥清洁生产专项资金的作用,引导重点行业清洁生产技术应用示范和推广。落实相关税费优惠政策,降低企业“五险一金”等成本支出,合理调整消费税政策。鼓励企业增加绿色产品研发投入,在政府采购等政策中优先选择获得绿色产品认证的产品。
加大金融对轻工业稳增长调结构增效益的支持力度。发挥金融对技术创新的助推作用,促进企业技术创新和成果转化。落实支持中小企业发展的金融政策,进一步拓宽中小企业融资渠道,完善中小企业信用担保体系。加快发展支持轻工领域大众创业和万众创新的金融产品和服务。加大金融对企业技术改造和设备更新的支持力度。鼓励银行业金融机构开发自有品牌、商标专用权等企业无形资产质押贷款业务,支持轻工领域品牌建设。进一步发挥政策性金融和开发性金融的作用,支持金融机构通过银团贷款、出口信贷、项目融资等多种方式,为企业建立国际化研发、生产体系及品牌推广搭建金融服务平台。加大出口信用保险对品牌企业的支持力度,鼓励商业银行积极开展出口信用保险保单融资业务。
落实家用电器、太阳能热水器、钟表等行业品牌发展指导意见。落实《铅蓄电池行业规范条件(2015年本)》、《制革行业规范条件》,加强行业管理,减少能源资源消耗和污染物排放。充分利用关于促进企业兼并重组的支持政策,培育一批有竞争力的企业。严格执行《产业结构调整指导目录(2011年本)(修正)》,鼓励发展产污强度低、能耗低、清洁生产水平先进的工艺技术。推行轻工产品绿色产品标识与认证、能效标识等制度,定期公布能源利用效率高的产品“能效之星”目录。
开展轻工业发展和质量提升急需的计量基标准及相关技术、方法研究,加快填补量传溯源体系空白。加强食品相关产品、日用化学品等轻工业领域标准物质研制及体系建设。进一步完善与轻工业相关的计量技术规范,为企业标准制定提供计量测试技术支撑。推进轻工业领域国家产业计量测试服务体系建设,建设轻工业领域国家产业计量测试中心等公共服务平台。在轻工业企业推广测量管理体系,将计量测试嵌入到产品研发、制造、质量提升、全过程工艺控制中。结合主体功能区规划定位,推进区域发展计量支撑体系建设,对轻工业生产企业提供从质量设计、质量控制及质量升级的技术支撑,推动产品提质、企业增效、产业升级。积极开展国际、国内计量比对工作,实现测量结果的国际互认,减少国际技术性贸易壁垒,助推中国产品走出国门。
完善轻工业标准化体系,提升轻工行业标准化水平。完善产品质量安全标准体系,加快制定一批强制性国家标准。优化轻工领域推荐性标准体系,围绕产品质量提升和产业结构优化需求,加快定制产品、智能产品和特殊人群产品等新兴产品通用标准制定,加强产品售后服务、物流配送、标签标识等领域标准制定,加快产品设计、关键材料及零部件、生产制造等产业技术基础标准制定,加强节能、节水、节材和环保等方面的标准化工作力度。持续开展标准对比工作,加快转化重要国际标准。加强标准支撑作用,鼓励企业采用国际或出口标准,制定严于国家标准、行业标准、地方标准的企业标准,自我声明公开执行标准。培育和发展具有国际影响力的团体标准。积极主导和参与国际标准制修订,推动我国优势产业技术标准成为国际标准。加强国际合作交流,进一步提高国际市场对我国检测及认证结果的认可度。
加强国内培养和国外引智,依托重大科技专项、重点项目、产学研联盟等建成一批高科技人才培养基地,加快培育一支具有较强创新能力和创新精神的高科技人才队伍。进一步做好轻工业职工技术培训和技能鉴定工作,形成一支门类齐全、技艺精湛的技术技能人才队伍,重视传统技艺人才的保护和传承,培养一批大国工匠。依托国家各类人才计划,引进和培养一批懂技术、懂市场的高端复合型管理人才,培养和造就大批优秀企业家。
发挥行业协会联系政府和企业的桥梁和纽带作用,鼓励行业协会积极参与国家、地方有关产业政策法规的制定,引导企业落实产业政策。支持行业协会深化改革,完善内部治理,增强服务行业发展的能力,加强对行业发展重大问题的调查研究,反映企业诉求,引导规范企业行为,加强行业自律。建立轻工业经济运行及预测预警信息平台,及时反映行业情况和问题。鼓励和引导行业协会建立知识产权联盟,构建专利池,提高行业协会联合企业应对涉外知识产权纠纷和国际贸易壁垒的能力。
工业和信息化部统筹负责本规划的组织实施,加强与相关部门政策协调和信息沟通,及时解决规划实施过程中遇到的问题,做好规划宣传贯彻,推动各项任务和措施落到实处。
各地工业和信息化主管部门要按照职责分工,抓紧制定与规划相衔接的实施方案,落实相关配套政策,做好信息反馈工作。行业协会要充分发挥桥梁和纽带作用,引导和督促企业积极落实规划确定的重点任务。
相关标签
最新活动
往届回顾