行家说Display
LED新型显示产业智库
关注公众号
技术:LED背光控制器调光方式探讨
CNLED网 · 2016-06-30
中国LED网,是行业人士公认的权威门户网站
LED调光有很多方式,依系统应用的不同需求,有不同的选择,可以依LED输出电流波形的不同,区分为脉波宽度调光(PWM Dimming)与模拟调光(Analog Dimming)两种。简单的说,所谓脉波宽度调光就是指LED的输出电流是一个LED导通和LED不导通的周期性方波输出,藉由改变方波波形的导通时间宽度来调节LED的平均电流大小,来达成调光的功能。所以LED平均电流值可以等于方波的导通周期乘以最大电流,亦即ILEDavg= Duty(%) × ILEDmax,如图(一)所示。
技术:LED背光控制器调光方式探讨
图(一) 脉波宽度调光(PWM Dimming)
模拟调光是LED的输出电流是一个模拟的输出波形,藉由改变输出电流准位的大小来调节LED的电流值,达成改变光源亮度调光的功能,如图(二)所示。
技术:LED背光控制器调光方式探讨
图(二) 模拟调光(Analog Dimming)
如果考虑到LED调光的输入控制信号的话,依据LED调光的输入控制信号,及LED输出电流波形的不同,可归纳为4种组态,如表(一)所示。这些不同的调光控制方式,分别应用在照明方面,如商用照明、办公室照明、居家照明等室内照明需求及显示器或液晶电视的背光模块中,系统业者根据不同的产品应用规格,可以选择优化最具竞争力的调光方式。
技术:LED背光控制器调光方式探讨
表(一) LED调光分类
过去面板背光源是采用冷阴极灯管CCFL,由于电流跟亮度的曲线没有很线性,所以就采用PWM调光控制,此一趋势一直沿用到目前的LED背光控制,而为了简化架构不做太多的变更,调光的输入控制信号就维持使用PWM调光,调光频率为大于100Hz数字信号,以LED输出电流的波形是数字或模拟来定义PWM调光或模拟调光。表(二)为脉波宽度调光与模拟调光的特性比较表,有助于了解两者特性的不同。
技术:LED背光控制器调光方式探讨
表(二) 脉波宽度调光与模拟调光的特性比较表
总之,如果不了解各种LED调光方式特性及优缺点的不同及实际系统端的应用,并不容易找到正确的调光方法。本文会提出一些分析,透过这些分析,了解LED调光方法和其优缺点就可以选择适当的调光方法与LED驱动IC进行应用。
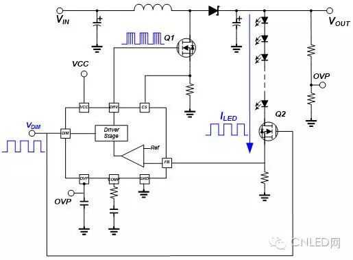
(一)LED驱动IC脉波宽度调光应用(PWM Dimming)
以图(三)是一个升压单串LED电流,脉波宽度调光应用线路。DIM Pin输入信号为脉波信号,LED电流为了达到脉波波形输出,势必需要在LED的路径上串接一个功率开关Q2,当DIM Pin输入信号为高准位时,驱动IC开始动作,对磁性组件电感进行储能与释能,将输出电压升高到足以让LED串导通,同时调光开关Q2导通(Turn On),所以LED输出电流马上建立。当DIM Pin输入信号为低准位时,驱动IC不动作,输出电压无法建立让LED串导通,同时调光开关Q2截止(Turn OFF),将LED输出电流同步截止。所以脉波宽度调光应用线路(PWM Dimming)需要增加一个调光开关Q2在LED串联的路径上,来达到较佳的脉波输出。这种脉波宽度的调光方式,是改变脉波导通周期的大小,可以达到1000:1的调光周期(dimming ratio),所以具有较佳的高低亮度明暗对比。在目前的消费性电子产品显示器和液晶电压广泛的应用。
图(四)是一个实测的波形,输入电压20V, LED串的电压约50V,LED电流500mA,在1KHz/50%调光下的LED电流波形跟升压开关Q1 Gate 的电压波形。由波形可知,LED输出电压涟波电压小,LED电流为一导通/不导通的电流信号,LED驱动IC DRV pin驱动信号是一高频切换周期随着调光信号做开及关的切换,脉波宽度调光(PWM Dimming)所产生的高频及不连续的输出信号容易衍生出EMI、音频干扰及面板显示器水纹波等等问题。
技术:LED背光控制器调光方式探讨
图(三) 脉波宽度调光应用线路一
技术:LED背光控制器调光方式探讨
图(四) 实测波形一
图(五)是一个升压单串LED电流,脉波宽度调光应用线路。为了节省成本,把原本应该串接在LED串路径上做调光用的开关组件Q2给移除。当DIM Pin输入信号为高准位时,驱动IC开始动作,对磁性组件电感进行储能与释能,把输出电压升高,但随着输出电压建立的过程,LED串电流也开始慢慢导通。当DIM Pin输入信号为低准位时,驱动IC不动作,储存在输出电容COUT上的电压会经由LED串路径慢慢泄放掉,在调光模式下LED的电流波形,为一个近乎失真的脉波波形,如图(六)所示。
技术:LED背光控制器调光方式探讨
图(五) 脉波宽度调光应用线路二
技术:LED背光控制器调光方式探讨
图(六) 实测波形二
把LED串的调光开关组件省略,这种应用最大的优点是可节省成本,但是提供一个粗糙的亮度调整,利用眼睛视觉暂留反应较慢的特性作为滤波功能,线路的切换频率随调光频率开开关关,在调光频率Off 时,LED依然流出电流,输出电压下降,在调光频率ON时,输出电压会不足以让LED串完全导通,驱动IC内部的误差放大器势必动作去增加电感能量,使输出电压上升。如此,会牺牲了线路特性,LED输出电压涟波明显变大,LED输出电流既非脉波输出也非线性输出,所以LED调光电流的线性度,LED平均电流和亮度的线性度会不佳。在调光周期小时,有可能会有闪烁情况,所以调光周期范围会受限,调光的对比度也会明显变差。EMI、音频干扰及面板显示器水纹波等问题都依然存在,所以这不是一个好的调光方式。
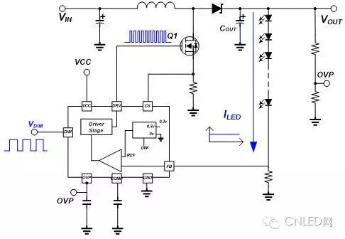
(二)LED驱动IC模拟调光应用(Analog Dimming)
图(七)是通嘉科技新推出的单串升压式线性调光控制器LD5857,DIM脚位使用输入PWM讯号,将调光周期用于调节IC内部回授参考电压VREF(MAX),如图(八)所示。DIM脚位控制IC内部参考准位VREF(MAX)导通周期,周期的电压准位为0.3V方波,所以将VREF(MAX)转变为一随DIM脚位周期而产生的方波(电压准位为0.3V),进而产生——VREF=Duty×VREF(MAX),使回授信号电压准位VFB=0.3V×Duty,藉由GM跟补偿电容C组成低通滤波LPF,得到一近似直流DC的COMP pin电压准位VCOMP值。DIM脚位的调光频率建议大于4 ~ 10的Fc(FC : Cut Off Frequency注1),VCOMP会得到最佳DC值,形成模拟信号调光Analog Dimming。
这种调光方式,在DIM Off 时LD5857 DRV Pin依然动作中,电感电流变化和缓,较低的电感电流涟波且输出LED的电流变化缓慢,因此输出电容电压不会有涟波,所以电感及电容不会出现像PWM调光时所产生的振动噪音。LED输出电压电流的波形,如图(九)所示。由于调光方式是模拟调光,所以在LED串路径上不需额外的开关组件做调光,所以控制方式简单,线路成本较便宜,调光时LED峰值电流降低,有助于延长LED寿命。且电感电流为连续波形非Burst波形,电感涟波电流小,Audio Noise问题不存在,也没有EMI及音频干扰问题。调光线性度佳,LED涟波电流小,无水纹波问题。
(注1: FC : Cut Off Frequency又称-3dB 截止频率,信号频率高于截止频率时,信号输出会大幅度衰减。)
技术:LED背光控制器调光方式探讨
图(七) 模拟调光应用线路
技术:LED背光控制器调光方式探讨
图(八) 模拟调光控制方式
LED在背光方面几乎已全面使用,在照明方面的普及率也已越来越高,针对不同系统应用需求,PWM与模拟调光方式分别适用在各个不同的领域,且各有优缺点。但是现在全世界面板发展为要求低功耗及高分辨率,为了节省导光板,使得光储存度下降,使得面板对于噪声的干扰更加敏感,而PWM调光是属于低频率调光,所以面板亮度的质量变化更容易受到影响。而模拟调光是属于振幅调光,电流对比于亮度的调整是线性控制,所以面板亮度的质量不会受到调光干扰。且为了彻底完全改善PWM 调光所造成的其他问题,一些面板业者已逐渐采用模拟调光来取代脉波宽度调光。为了因应这股趋势,通嘉新推出的LD5857驱动器,在0% ~100%的调光范围,有绝佳的调光线性度,如图(十)所示。至于模拟调光的色偏问题,面板业者也已积极改善LED电流跟色彩偏移度的关系,已有不错的成果。
技术:LED背光控制器调光方式探讨
图(九) 实测波形三
技术:LED背光控制器调光方式探讨
图(十) 模拟调光电流线性度
由于现代人普遍长时间使用计算机,容易造成眼睛疲劳的问题,原因为显示器面板背光是采用的是PWM调光,虽然PWM调光频率高于人眼的视觉暂留,所以感受不到LED闪烁的现象,但PWM调光仍是属于一个低频率开关LED方式来调光,长时间使用下来,PWM调光方式对眼睛仍然是一个负担,所以眼睛容易有的疲劳问题,而模拟调光方式正好可以解决一般计算机屏幕闪烁对眼睛所造成的疲劳,也提供了不俗的显示表现。虽然目前在高阶液晶电视方面,由于需求有较高的对比度特性,所以目前仍采用PWM调光,但一般的液晶电视及显示器,也已开始评估及采用模拟调光方式,相信在不久的未来,模拟调光方式一定会逐渐广泛应用在显示器及液晶电视背光方面。
拓展阅读
【精彩博文】LED背光屏幕PWM调光引不适问题的解决方法
知识:LED背光技术十大优势分析
知识:CCFL、WLED、RGB LED三种背光优缺点
技术:LED背光控制器调光方式探讨
技术:LED背光控制器调光方式探讨
【微信大群】添加微信:lufei-cong
或扫描以上二维码,备注【 加群+你的行业板块 】
如:加群 照明企业求购/COB公司求合作等
最新活动
往届回顾