行家说Display
LED新型显示产业智库
关注公众号
贵圈真忙 | 雷士、阳光、洲明、飞乐...“贵人”们近日都在忙啥?
古镇灯饰报 · 2016-06-11
收购、入股、质押、人事变更……近几日,LED圈的“贵人”们可真忙!
与经销商订立认购协议,配股净筹7000万
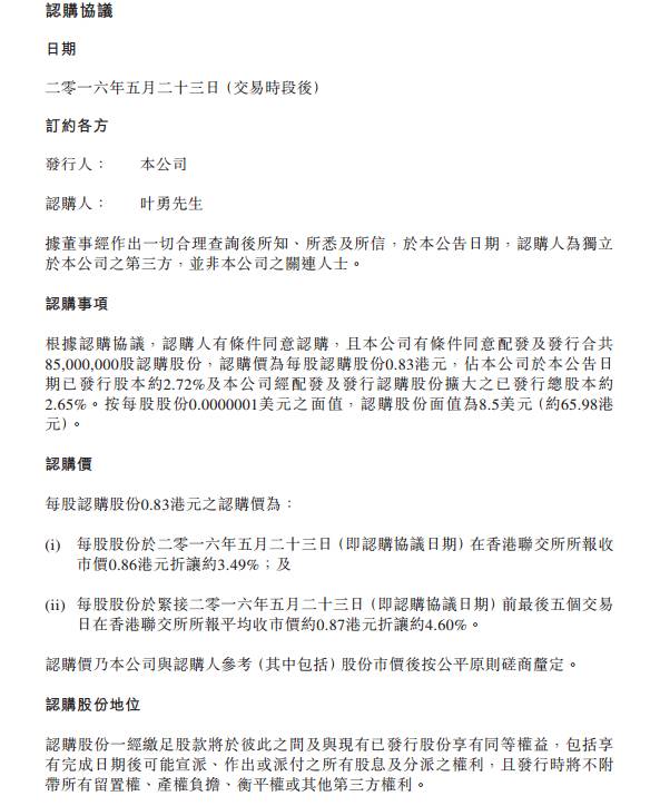
雷士照明5月24日日间公布称,董事会欣然宣布,于2016年5月23日(交易时段后),公司与认购人订立认购协议。认购人有条件同意认购,且公司有条件同意配发及发行合共85,000,000股认购股份,认购价为每股认购股份0.83港元。
雷士照明公告还称,认购股份占公司于本公告日期已发行股本约2.72%及本公司经配发及发行认购股份扩大之已发行总股本约2.65%。
认购事项之所得款项总额及净额分别约7,055万元及7,000万元。公司拟将所得款项净额用于一般公司用途、业务拓展及营运资金需求。
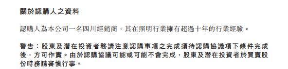
雷士照明指出,认购人为独立第三方,是公司一名四川经销商,其在照明行业拥有超过十年的行业经验,并非雷士照明的关联人士。认购股份将根据一般授权配发及发行。认购事项须待联交所批准认购股份上市及买卖后,方可作实。倘该条件未获达成,则认购事项将不会进行。
>>>以下为公告部分内容:
贵圈真忙 | 雷士、阳光、洲明、飞乐...“贵人”们近日都在忙啥?
贵圈真忙 | 雷士、阳光、洲明、飞乐...“贵人”们近日都在忙啥?
贵圈真忙 | 雷士、阳光、洲明、飞乐...“贵人”们近日都在忙啥?
贵圈真忙 | 雷士、阳光、洲明、飞乐...“贵人”们近日都在忙啥?
贵圈真忙 | 雷士、阳光、洲明、飞乐...“贵人”们近日都在忙啥?
周亚梅女士任财务总监
阳光照明5月21日晚间公告称,公司第七届董事会第十三次会议于2016年5月20日以通讯表决方式召开,经与会董事认真讨论,一致审议通过《关于聘任周亚梅女士为财务总监的议案》。因公司已收到原财务总监吴杰先生提出的辞职申请,经公司总经理官勇提名,聘任周亚梅女士为公司财务总监,聘期自董事会审议通过之日起,至本届董事会任期届满日止。
>>>以下为公告全文:
贵圈真忙 | 雷士、阳光、洲明、飞乐...“贵人”们近日都在忙啥?
出资6000万,100%控股蓝普科技
5月21日,洲明科技对外发布光宇控股子公司完成工商变更备案的公告,称公司于近日接到蓝普科技的通知,蓝普科技已于2016年5月18日完成对四名法人股东总计20%的股权转让的工商变更登记事项,并取得深圳市市场监督管理局对其下发的《变更(备案)通知书》。目前,洲明科技出资额6000万元,100%控股蓝普科技。
洲明科技于2014年9月30日召开第二届董事会第二十一次会议,会议审议通过了《关于拟收购深圳蓝普科技有限公司100%股权的议案》,公司以1,300 万元人民币收购占红水、方荣梓、吴悦胜、余四林、翁小勇共五名自然人股东持有深圳蓝普科技有限公司(以下简称“蓝普科技”) 80%的股权,以5,500 万元人民币收购深圳市招商局科技投资有限公司、华西金智投资有限责任公司、北京博瑞胜德创业投资有限公司、深圳招科创新投资基金合伙企业(有限合伙)共四名法人股东持有蓝普科技20%的股权。
>>>以下为公告全文:
贵圈真忙 | 雷士、阳光、洲明、飞乐...“贵人”们近日都在忙啥?
贵圈真忙 | 雷士、阳光、洲明、飞乐...“贵人”们近日都在忙啥?
拟出资1200万元参与设立投资基金
三安光电5月24日公告称,公司将以自有货币资金出资人民币1,200万元与国家集成电路产业投资基金股份有限公司、晋江安瀛投资基金合伙企业(有限合伙)共同设立福建省安芯投资管理有限责任公司,经营范围为投资管理、投资咨询。
三安光电此次投资事项在保证公司主营业务发展的前提下,参与成立投资管理公司,通过引入合作方专业的投资管理经验和完善的风险管控体系,可以提高投资决策水平、分散投资风险,为公司持续、快速、健康的发展提供各种资源保障,有利于加快公司产业链布局,进一步提升公司核心竞争力。
公告称,此次投资短期内对公司生产经营不产生实质性影响,从长远看将对公司今后发展产生积极影响,符合公司发展战略和全体股东利益。
>>>以下为公告部分内容:
贵圈真忙 | 雷士、阳光、洲明、飞乐...“贵人”们近日都在忙啥?
贵圈真忙 | 雷士、阳光、洲明、飞乐...“贵人”们近日都在忙啥?
第二大股东4000万股权质押
2016年5月20日,上海飞乐音响股份有限公司(以下简称“飞乐音响”或“公司”)接第二大股东北京申安联合有限公司(以下简称“申安联合”)函告:申安联合于 2016年5月20日在中国证券登记结算有限责任公司上海分公司将其持有的飞乐音响股份中的4,000万股限售股质押给华鑫证券有限责任公司,质押期限为股权质押登记之日起至质权人在中国证券登记结算有限公司上海分公司解除质押之日止。
截止目前,申安联合持有公司股份 168,442,082 股,占公司总股本的 17.10%,其中 29,556,600 股为无限售条件流通股,138,885,482 股为有限售条件流通股。此次股份质押后,申安联合累计股份质押的数量为 118,800,000 股,占公司总股本的 12.06%。
>>>以下为公告全文:
贵圈真忙 | 雷士、阳光、洲明、飞乐...“贵人”们近日都在忙啥?
“和君系”两基金3.3亿接下乾照光电7.1%股份
乾照光电5月21日披露《简式权益变动报告书》,深圳和君正德资产管理有限公司(深圳和君)通过正德鑫盛一号投资私募基金以协议转让方式受让王向武持有的4370万股上市公司股份,占总股本的6.2%;与之同步,和君正德的一致行动人苏州和正股权投资基金管理企业(苏州和正)则通过和聚鑫盛一号投资基金以大宗交易方式受让王向武持有的630万股上市公司股份,占总股本的0.89%。上述两笔交易价格均为6.6元每股。据此计算,交易总价合计3.3亿元。
交易完成后,深圳和君与苏州和正合计持有5000万股乾照光电股份,占上市公司总股本的7.1%。而王向武所持乾照光电股份数则降至1076.44万股,占公司总股本的1.53%。
不论是接盘方“和君系”还是乾照光电2015年定增股份的认购股东,或是员工持股计划,彼此间成本均较为接近。而公司最新股价为6.71元,也处于这一价格区间内。
>>>以下为公告(一)部分内容:
贵圈真忙 | 雷士、阳光、洲明、飞乐...“贵人”们近日都在忙啥?
贵圈真忙 | 雷士、阳光、洲明、飞乐...“贵人”们近日都在忙啥?
贵圈真忙 | 雷士、阳光、洲明、飞乐...“贵人”们近日都在忙啥?
贵圈真忙 | 雷士、阳光、洲明、飞乐...“贵人”们近日都在忙啥?
贵圈真忙 | 雷士、阳光、洲明、飞乐...“贵人”们近日都在忙啥?
贵圈真忙 | 雷士、阳光、洲明、飞乐...“贵人”们近日都在忙啥?
贵圈真忙 | 雷士、阳光、洲明、飞乐...“贵人”们近日都在忙啥?
>>>以下为公告(二)部分内容:
贵圈真忙 | 雷士、阳光、洲明、飞乐...“贵人”们近日都在忙啥?
贵圈真忙 | 雷士、阳光、洲明、飞乐...“贵人”们近日都在忙啥?
贵圈真忙 | 雷士、阳光、洲明、飞乐...“贵人”们近日都在忙啥?
23日起复牌跌停,拟收购境外照明某公司
兆驰股份5月21日晚间发布公告称,公司积极响应“智慧城市”发展战略,目前正在进行产业升级,发展创新照明应用计划。为了进一步完善公司在照明产业的布局,公司拟参与由创业投资基金设立的产业并购基金,参股收购境外照明行业某公司。
兆驰股份表示,公司为照明行业的知名企业,如顺利完成本次交易,将有利于公司掌握照明行业最前沿技术,提高研发创新能力及产业链整合能力,促进公司在照明及相关产业的快速发展,进一步打造绿色能源、智慧家居照明系统,提升公司在照明行业研发及制造领域的国际市场地位。
公告称,目前公司与创业投资基金已经达成意向性协议,但因该事项涉及境外并购,具体方案待进一步论证,尚未签订正式协议。公司将尽快与各方确定相关事项,并履行董事会或股东大会的审议程序。
根据相关规定,经向深圳证券交易所申请,兆驰股份自5月23日(星期一)开市起复牌。
>>>以下为公告全文:
贵圈真忙 | 雷士、阳光、洲明、飞乐...“贵人”们近日都在忙啥?
贵圈真忙 | 雷士、阳光、洲明、飞乐...“贵人”们近日都在忙啥?
拟4.6亿收购汉恩互联,进军数字媒体解决方案行业
联创光电5月20日公告终止2015年度拟募资8.51亿元的非公开发行股票方案,并同时推出重大资产重组方案,拟作价4.68亿元购买汉恩互联65%股权,并拟募集配套资金4.68亿元。交易完成后,公司将在原有LED业务和线缆业务的基础上,新增全息多媒体数字互动展示及移动开发运营业务,打造多轮驱动的发展格局。
本次交易完成后,汉恩互联将成为联创光电的控股子公司,对于标的公司剩余35%股权的后续安排,双方协议约定,在业绩承诺和期末减值测试均完成,且相关补偿安排已充分实现(如涉及)并令上市公司满意的前提下,联创光电将向上述交易对方继续收购汉恩互联剩余35%的股份,收购价格以“不低于届时同行业上市公司资产收购的平均市盈率倍数”为基本原则。
联创光电的主营业务为LED业务和线缆业务。汉恩互联的主营业务主要分为两个业务板块,包括全息多媒体数字互动展示内容制作和移动开发运营。本次交易完成后,联创光电将新增上述两大业务,搭建传统产业与新兴产业的多元发展格局。
>>>以下为公告部分内容:
贵圈真忙 | 雷士、阳光、洲明、飞乐...“贵人”们近日都在忙啥?
贵圈真忙 | 雷士、阳光、洲明、飞乐...“贵人”们近日都在忙啥?
点击阅读更多精彩
↓↓↓
80%成为“僵尸股”:谁懂新三板挂牌企业“进退两难”之痛?
光也有味道?| 宜芝多那甜蜜而幸福的滋味,全因莹辉LED's PRO
21世纪的今天,李小龙仅凭赤手空拳就能将中国功夫发扬光大吗?
专利那点事 | LED水晶灯泡颠覆传统,高压贴片灯带双重保护
资本!设计!供给侧改革!上海昨天的这场会议,干货也太多了吧!
企业必看 | 一款新灯研发出来,老板居然不是安排生产,而是......
【重磅】一张图了解2016年古镇Q1灯饰产业分析报告
灯师傅、阿理灯灯、EDS......平台多如牛毛!大浪淘沙后谁是金子?
伟豪照明尚志巧:33年骨灰级经销商,献上3大法宝
400亿!好样的 | 雷士、佛山照明、欧普、洲明上榜中国品牌价值500强
把微信升级到最新版后,
选择微信公众号置顶。
欢迎把古镇灯饰报置顶,
第一时间接收内容推送,
麻麻再也不用担心我抢不到沙发了。
点开本文章右上角,选择查看公众号▼
服务热线:0760-22343456
传真:0760-89833456
最新活动
往届回顾