行家说Display
LED新型显示产业智库
关注公众号
3亿元做产业并购,6000万投新兴产业 | 雪莱特要放大招了
古镇灯饰报 · 2016-06-11
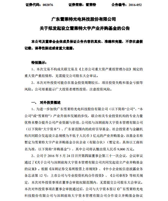
5月24日晚间,佛山光电上市企业雪莱特发布公告,拟与深圳前海盈方创赢资本管理有限公司共同投资设立总规模为人民币6000万元的产业基金。同时公司还拟与深圳前海大宇资本管理有限公司、广东省范围内的政府引导基金、社会投资者与金融机构共同联合发起设立总规模不低于人民币3亿元的产业并购基金。前者将用于投资国内外新能源、云服务等新兴产业,后者则主要进行股权投资管理、投资咨询等业务。
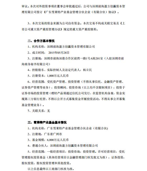
公告显示,雪莱特与深圳前海盈方创赢共同设立的6000万元产业基金将重点关注新兴产业,主要投资国内外的新能源、旅游文化、大健康、大消费、大数据、云服务、金融投资及其周边衍生产品等相关领域的企业股权。其中,公司将认缴该基金总规模的99%,即人民币5940万元。
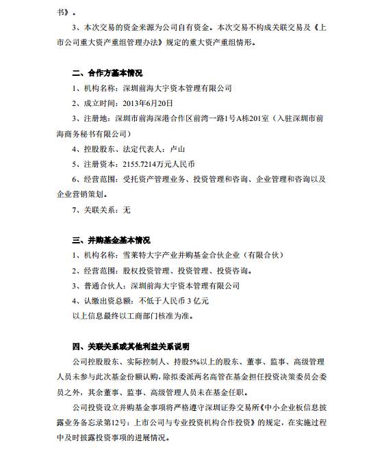
而与前海大宇资本、政府引导基金等共同成立的产业并购基金规模不低于3亿元,主要经营股权投资管理、投资管理和投资咨询。其中,雪莱特将认缴出资人民币9000万元,大宇资本认缴出资500万元,剩余2.05亿元资金则由双方共同募集。
公告还称,成立两个产业基金是为提升公司产业资源与价值,培育新的业务增长点,同时为公司的产业整合式发展战略储备更多并购标的。事实上,在投资管理方面,雪莱特已有配套。当日雪莱特同时发布公告,称其以自有资金出资设立的佛山雪莱特管理咨询有限公司已经于近日成立,该公司将拓展管理咨询等业务。
>>>以下为公告内容:
《第四届董事会第三十一次会议决议公告》
3亿元做产业并购,6000万投新兴产业 | 雪莱特要放大招了
3亿元做产业并购,6000万投新兴产业 | 雪莱特要放大招了
《关于拟发起设立广东雪莱特产业基金的公告》
3亿元做产业并购,6000万投新兴产业 | 雪莱特要放大招了
3亿元做产业并购,6000万投新兴产业 | 雪莱特要放大招了
3亿元做产业并购,6000万投新兴产业 | 雪莱特要放大招了
《关于拟发起设立雪莱特大宇产业并购基金的公告》
3亿元做产业并购,6000万投新兴产业 | 雪莱特要放大招了
3亿元做产业并购,6000万投新兴产业 | 雪莱特要放大招了
3亿元做产业并购,6000万投新兴产业 | 雪莱特要放大招了
3亿元做产业并购,6000万投新兴产业 | 雪莱特要放大招了
《关于对外投资设立管理咨询公司的进展公告》
3亿元做产业并购,6000万投新兴产业 | 雪莱特要放大招了
点击阅读更多精彩
↓↓↓
贵圈真忙 | 雷士、阳光、洲明、飞乐...“贵人”们近日都在忙啥?
快来看 | 6.1节,聪明经销商拿的这些灯…都卖疯啦!
80%成为“僵尸股”:谁懂新三板挂牌企业“进退两难”之痛?
光也有味道?| 宜芝多那甜蜜而幸福的滋味,全因莹辉LED's PRO
21世纪的今天,李小龙仅凭赤手空拳就能将中国功夫发扬光大吗?
专利那点事 | LED水晶灯泡颠覆传统,高压贴片灯带双重保护
资本!设计!供给侧改革!上海昨天的这场会议,干货也太多了吧!
企业必看 | 一款新灯研发出来,老板居然不是安排生产,而是......
【重磅】一张图了解2016年古镇Q1灯饰产业分析报告
灯师傅、阿理灯灯、EDS......平台多如牛毛!大浪淘沙后谁是金子?
把微信升级到最新版后,
选择微信公众号置顶。
欢迎把古镇灯饰报置顶,
第一时间接收内容推送,
麻麻再也不用担心我抢不到沙发了。
点开本文章右上角,选择查看公众号▼
服务热线:0760-22343456
传真:0760-89833456
最新活动
往届回顾