欧菲、蓝思、劲拓、同兴达半年报业绩预告来了:最高预增25倍,最低2倍
OLEDindustry · 2020-07-15
欧菲、蓝思、劲拓、同兴达半年报业绩预告来了:最高预增25倍,最低2倍
7月13日晚间,产业链多家公司发布2020上半年的业绩预告,在疫情期间产业链的企业营收到底怎样呢?先来看看这几家已经公布的数据,小编表示震惊了,最低也是增长2倍。欧菲光:上半年净利预增2043%-2519%
欧菲光(002456)7月13日晚间公告,预计今年上半年净利润为4.5亿元-5.5亿元,同比增长2043%-2519%。报告期内,公司整体生产经营情况高效稳定。光学业务继续保持快速增长,部分大客户订单增加,高端模组和光学镜头出货提升,盈利能力持续改善;受益于大客户平板电脑销量增长和安卓触控业务独立发展,公司触控业务结构持续优化,提高了公司整体盈利水平。
蓝思科技:上半年净利预增1320%至1330%
7月13日,蓝思科技(300433)发布业绩预告,公司预计2020年1-6月归属上市公司股东的净利润19.08亿至19.24亿,同比变动1320.00%至1330.00%,电子制造行业平均净利润增长率为-9.00%。
公司基于以下原因作出上述预测:
1、垂直整合战略开启新周期发展,核心竞争优势筑造高竞争门槛。历经过去几年的前瞻、高效、精准的战略投入,公司垂直整合战略的推进在2020年上半年收获了进一步成果。凭借强大的研发创新储备能力、领先的工艺技术水平、先进的智能制造生产线、深厚的行业资源及品牌口碑等优势,公司不断丰富在智能手机、智能可穿戴式设备、平板电脑、笔记本电脑、一体式电脑、新能源汽车、智能家居家电等领域的产品竞争力,继续提高各类智能终端的产品集成度,帮助客户优化供应链管理成本,为客户提供一站式的优质产品与服务。报告期内,公司克服疫情困难,及时、可靠地保障了下游客户的交付需求,更加凸显以及增强了公司的竞争优势和行业地位,进一步赢得了客户的信任与支持,扩大了公司在全球优质细分产品领域的市场占有率。
2、客户产品资源聚集效应明显,经营业绩大幅提高。2020年上半年,公司各主要产品订单充足、需求旺盛,凭借在疫情防控、人员招聘、物流运输、原辅料储备和生产等方面的突出表现,以及领先的智能制造及自动化水平、快速打样及量产能力,公司的生产经营高效、稳定运行,在行业内率先实现了全面复工复产,帮助下游各大客户顺利地完成了半年度的产品交付任务。同时,公司在客户和产品结构方面实现了进一步的优化,满足了客户的旺盛需求,经营业绩同比大幅增长。
3、管理效能全面提升,内部供应链管理收获积极成效。报告期内,公司严格贯彻落实董事会制定的年度重点工作计划,在精益生产、经营管理、成本管控、智能制造、产业链垂直整合等方面全面提升,管理效率、生产效率、成本结构、良率水平较去年进一步改善。公司多家子公司发挥对内配套优势,供应链管理方面取得了积极成效。同时,2019年上半年亏损的下属子公司在报告期内继续稳步改善,较去年同期扭亏为盈或亏损减少。2020年上半年,公司经营业绩同比扭亏为盈,实现归属于上市公司股东的净利润190,804.51万元—192,368.48万元。2020年下半年,公司将继续优化管理、精益生产、积极推进战略发展项目落地、完善产业布局,确保2020年度实现高效、高质量发展,积极回报广大投资者。
4、报告期内,非经常性损益对当期净利润的影响约为29,676.46万元。
劲拓股份:上半年净利预增1213.85%~1233.73%
劲拓股份7月9日发布上半年业绩预增公告,预计实现净利润为6610.00万元~6710.00万元,同比增长1213.85%~1233.73%。
2020年半年度,公司归属于上市公司股东的净利润较上年同期大幅增长。上年同期因公司新产品研发及生产投入较大,新产品验收周期较长,导致上年同期净利润较低,本期新产品逐步顺利得到验收。
本期业绩大幅增长的主要原因为:1、本期国内厂家要求生产设备实行进口替代,设备的销售同比大幅提高;2、本期海外厂家扩产需求增加,海外市场对生产设备的需求大幅增长;3、全公司内部推行提质降耗的活动、提高劳动生产效率的举措在本期初见成效。以上因素致使本期公司主营业务收入和归属于上市公司股东的净利润较上年同期均实现大幅增长。报告期内,公司非经常性损益对净利润的影响金额约为1,000万元,主要为政府补助。
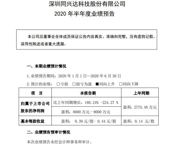
同兴达:上半年净利预188%~224%
7月13日晚间发布业绩预告,预计2020年上半年归属于上市公司股东的净利润8000万元~9000万元,同比增长188.24%~224.27%。预计2020年前二季度基本每股收益盈利0.39元/股~0.44元/股。主要原因是,2020年上半年,面对严峻的新冠肺炎疫情,公司积极复工复产,在完成各项疫情防控工作的同时,贯彻落实公司的发展战略,保障了公司主营业务的发展,有效提升了公司的盈利水平,取得了较好的成绩。
来源:OLEDindustry整理
▼
往期精彩回顾
▼
投资77.8亿元!杉杉股份、LG这个LCD偏光片项目签约落户!
底价109.7亿元!TCL科技参与公开摘牌收购中环集团100%股权
京东方B11第6代AMOLED产线最新进展
维信诺发布柔性AMOLED 360°折叠终端、屏下摄像、环绕屏....
重磅!TCL华星20亿元战略入股JOLED
新增投资2亿元,江苏乐萌扩产OLED金属掩模板项目今日与常州国家高新区签约
OLEDindustry
↓↓ 可以畅聊到天亮的行业技术群!你要不要来?↓↓
管理员微信:OLEDindustry2
添加管理员微信 > 入群 > 尽情畅聊探讨
声明:本文观点仅代表作者本人,不代表平台立场。如有侵权或其他问题,请联系我们。

