联盟动态 | CASA重磅发布《第三代半导体产业发展报告(2019)》
行家说Display · 2020-03-03
2020年2月,联盟正式发布了《第三代半导体产业发展报告(2019)》(以下简称“报告”)。报告仍从政策、技术、产业、市场等方面对2019年国内外第三代半导体产业的发展进行论述。在宏观政策利好、资本市场青睐,及全行业的共同努力下,2019年,第三代半导体行业基本从技术研发逐步转入工业级规模化生产阶段。国际上相关产品技术指标和可靠性日趋稳定,市场接受度逐渐提高,细分应用领域渗透加速,资本热度持续高涨,企业扩产热潮持续,产业基本跨过“技术导入期”,进入实质发展阶段。
根据统计,2019年,我国第三代半导体整体产值超过7600亿元。其中,光电子(主要为半导体照明)为7548亿元,电力电子和微波射频产值约为60亿元。其中,SiC、GaN电力电子产值规模近24亿元,同比增长超过80%;GaN微波射频产值规模近38亿元,同比增长近75%。
电力电子应用方面,汽车电气化成为全球趋势,电动汽车的功率半导体价值大幅提升。国际上超过20家汽车厂商在车载充电机中使用SiC SBD或SiC MOSFET。国内汽车厂商也开始推出搭载SiC功率器件的电动车,但目前仍以国外产品为主。2019年, GaN快充电源加快市场渗透,国内外有超过30家厂商,先后推出超过50款GaN快充产品。
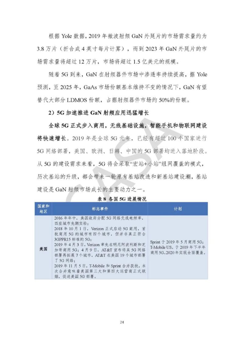
射频器件应用方面,2019年,作为5G商用元年,GaN射频功率放大器受到广泛关注。截至2019年底,我国完成13万个宏基站建设,而2020年宏基站需求量将达到近50万站,未来五年,5G基础设施加速将带来巨大的射频器件市场需求。
我国第三代半导体行业正以前所未有的速度蓬勃发展。然而,也要正视,我国在第三代半导体材料指标、器件性能与稳定性、规模化生产能力、用户接受度等方面与国际先进水平仍存在一定差距,光伏逆变、新能源汽车、充电桩等领域自给率严重不足。第三代半导体产业的发展仍需各方加强协作,共同努力,早日实现“自主可控”。
电子版报告已发送联盟会员单位邮箱,请查收!
不足之处,请批评指正!
来源:CASA 第三代半导体产业技术战略联盟

